Polymorphism of genes controlling low level of linolenic acid in lines from VIR flax genetic collection
- Authors: Porokhovinova E.A.1, Shelenga T.V.1, Matveeva T.V.2, Pavlov A.V.1, Grigorieva E.A.1, Brutch N.B.1
-
Affiliations:
- Federal Research Centre N.I. Vavilov All-Russian Institute of Plant Genetic Resources (VIR)
- Saint Petersburg State University
- Issue: Vol 17, No 2 (2019)
- Pages: 5-19
- Section: Genetic basis of ecosystems evolution
- Submitted: 30.11.2018
- Accepted: 15.02.2019
- Published: 15.06.2019
- URL: https://journals.eco-vector.com/ecolgenet/article/view/10594
- DOI: https://doi.org/10.17816/ecogen1725-19
- ID: 10594
Cite item
Abstract
Background. Linseed solin varieties were created for nutrition, but the effect of oil fatty acid (FA) composition on other characters is not clear.
Materials and methods. Using 6 inbreeding generations from 26 heterogeneous flax accessions were generated 19 high (HL), 7 medium (ML) and 14 low linolenic (LL) lines. For each lines contents of 5 basic FA: palmitic, stearic, oleic (OLE), linoleic (LIO) and linolenic (LIN); the ratio LIO/LIN, oil iodine number, vegetative period (VP) phases and plants size were evaluated. Development of CAPS marker for LuFAD3A gene was performed using idtdna.com. Sequencing of LIN genes sites was done in the Centre MCT SPBGU and Eurogen.
Results. ANOVA showed significant differences HL, ML and LL groups for PAL, OLE, LIO, LIN, LIO/LIN, IOD. Considerable decrease of LIN, causes asymmetric changes in FA ratio and correlations between them and other traits. Factor analysis revealed the influence of two factors. The first one divided lines according to their LIN level and characters associated with it, the second one – according to the VP and OLE. LIN synthesis is controlled by two complementary genes LuFAD3A and LuFAD3B. Sequencing of LuFAD3A gene 1 exon of 6 lines revealed a mutation (G255 → A255), resulting in formation of stop codon. Developed developed CAPS-marker confirmed the homozygosity of hybrids between LL (gc-391) and HL lines (gc-65, 109, 121). Descendants of hybrid between gc-109 and gc-391 ripened 8-10 days earlier than gc-391. CAPS markers of LuFAD3B gene revealed differences between HL, ML, LL lines. Sequencing of this gene first exon and the beginning of the second one in 3 lines (1HL, 2LL) showed that this method reveals a mutation in the second restriction site, located in the 2 exon (C6 → T6), and causing the replacement Hys → Tyr.
Conclusion. Lines from GC have wide variability of FA and other agronomic characters, combination of which will expand the cultivation of solin.
Full Text
INTRODUCTION
Areas of flax oil in the world amount to 2.8 million ha. The Russia is the main producer of this culture (709,000 ha in 2016), as the European Union, Brazil, and Japan prohibited the import of transgenic flax grown in Canada [1]. However, in flax productivity, Russia is behind Canada, the United States, and France [2]. In the Russia, flax ranks fourth in profitability among the oil plants after sunflower, soy, and rape plant and can serve as a reserve plant to compensate for the deficit of the raw material in case of poor harvest of sunflower and soy not only in the South but also in any other regions of the Russia [3].
Flax oil contains five major fatty acids (FA): two saturated acids, i.e., palmitic acid (PAL, 16 : 0) and stearic acid (STE, 18 : 0) and three unsaturated acids, i.e., oleic acid (OLE, 18 : 1), linoleic acid (LIO, 18 : 2), and linolenic acid (LIN, 18 : 3). According to the position of the last double bond, LIO is attributed to ω6-acid, and LIN is attributed to ω3-acid. Flax oil usually contains approximately 50 % LIN, thanks to which it is used in many industries, but it rancidifies quickly, which hampers its nutritional use [4].
Flax CVs are split into high linolenic (HL) and low linolenic (LL) according to their purpose. There are 33 CVs in the Russia, and 4 of them are LL [5].
HL flax oil is indispensable for pharmaceutical and perfumery industries, soap production, and the paintwork industry [6]. It is critical for the oil to dry fast for the production of paints and drying oils, which is connected to its unsaturation as evaluated by the iodine value (IOD). Normally, it fluctuates in the range from 180 to 190 [7].
When using flax as a major food in case of celiac disease and other alimentary diseases for the replacement of cereal flour, it is recommended to follow the ω6/ω3acid ratio of 5–10/1 for usual food and 3–5/1 for dietary therapy. The major CVs have a ratio of ~0.25/1 [8]; therefore, to produce full-fat flour, LIN should be reduced.
The first LL cv Linola (LinolaTM) were developed in the 1970s in Canada [9]. They contained approximately 2 % LIN and are double-recessive homozygotes in complementary genes ln1 and ln2. The other CVs are successors of cv Linola and were obtained independently from it. They all are patented and unavailable for scientific studies.
The contents of different Fas interact. The plant genotype as well as the environmental conditions affects their ratio [10]. FA biosynthesis is well studied. Genes of stearoyl ACP desaturase (18 : 0 → 18 : 1) sad1 and sad2 were sequenced in 1994 (Singh et al., 1994, cit. ex [11]), genes of desaturase-2 (18 : 1 → 18 : 2) fad2a and fad2a were sequenced in 2007 (Khadake et al., 2009, cit. ex [11, 12]), and genes of desaturase-3 (18 : 2 → 18 : 3) fad3a and fad3b were sequenced in 2005 [13]. Genes of the start of FA biosynthesis, i.e., ketoacyl-CoA synthase (KAS), were sequenced in 2004 [14], but their function was determined in 2014, i.e., KASIII (acetylCoA + malonylCoA → 4 : 0), KASI (4 : 0 → 16 : 0), and KASII (16 : 0 → 18 : 0) [15].
Genes fad3a and fad3b (also known as ln1 and ln2) are also considered valuable for flax selection, as they code desaturase that converts LIO into LIN, which is required for processed oil but not desirable for food oil [15]. Genes fad3a and fad3b have the size of 3280 and 3002 bp, respectively, and contain 6 exons and 5 introns, each coding proteins with a length of 391 and 392 amino acids. The similarity of genes at the DNA level amounts to 85 %, and the similarity of amino acids amounts to 94 %. Genes differ in dimensions due to indels from 1 to 29 bp localized in introns. Six isoforms are known for fad3a, four of which do not result in ferment inactivation. The first one, A (8 alleles with synonym replacements), is the most widely spread, and isoforms B, C, and E (per 1–2 alleles) are rare. Isoforms D and E lost functionality due to nonsense mutations. Seven isoforms are known for fad3b, five of which do not result in ferment inactivation. These are isoforms A (four alleles), D (eight alleles), G (seven alleles), and E and F (two alleles each). Only two isoforms do not produce full-scale products: isoform B due to nonsense mutation in the first exon and isoform С due to the replacement of histidine with tyrosine in the first His box of the active center of desaturase [11].
Thus, selection modification of the FA content (FAC) of flax oil should be based on the search of spontaneous or induced mutations in genes fad3a and fad3b, the assessment of different combinations of alleles and genes, and the mandatory biochemical confirmation of the oil content modification.
The yellow color of seeds is important for the production of flax of food value. It is controlled by several genes as follows: s1, an inhibitor of anthocyanin specifies white deformed flower besides the yellow color of anthers and seeds; pf-ad controls the pink color of petals besides the yellow color of seeds; fe determines the light blue corolla and spotted seeds; and ora1 determines the speckled seeds and orange anthers. Three organo-specific genes are responsible for light coloration of seeds, i.e., YSED1 and ysed2 (yellow) and rs1 (light yellow-brown) [16].
A lot of LL CVs were developed worldwide; however, it is not clear how changes of oil FAC affect the other traits. The authors of most CVs do not focus on the LL gene donors as well as on the methods of their selection and verification of the purity of variety. Therefore, the objectives are as follows: (1) identification of the polymorphism of oil seed FAC among the lines and CVs of flax, (2) examination of the link systems between FAC, plant height, and early ripeness of flax group contrast in LIN level, (3) development of CAPS markers for alleles of LL genes, and (4) verification of homozygosis of LL lines created blindly.
MATERIALS AND METHODS
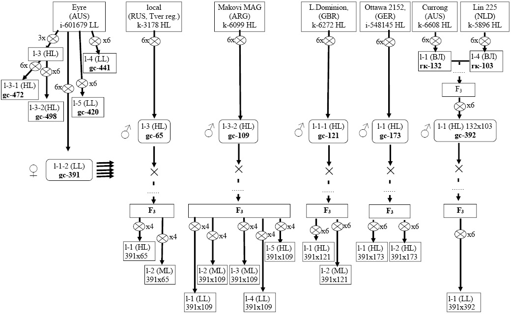
To identify the polymorphism by FAC, 19 HL, 8 medium linolenic (ML), and 16 LL lines were studied (Table 1). Line gc-2 from the accession of old selection (l-1 from k-48) with red-brown seeds was used as the “wild type” (Fig. 1).
Fig. 1. Pedigree of hybrid origine lines involved in the study
Table 1
Characters of flax lines from VIR genetic collection and varieties participating in the experiment
Number according to VIR catalog or pedigree | Generation of inbreeding, line | Line progenitor | LIN | Seeds color | Identified genes | |
gc-2 | l-1 | k-48 (Altgausen sel., Russia) | HL | red-brown | wild type (w. t.) | |
gc-483 | l-1 | k-3713 (China) | HL | yellow | pf-ad? | |
gc-448 | l-1 | k-3730 (China) | HL | yellow | s1 | |
gc-136 | l-1 | k-6634 (Mermilloid, Czechia) | HL | yellow | s1 | |
gc-210 | l-1 | i-588294 (Б-125, Lithuania) | HL | red-brown | – | |
gc-1631 | l-2-1 | k-726 (Soletskiy kryazh Pscov reg., Russia) | ML | red-brown | – | |
gc-119 | l-2-3 | k-6210 (NP (RR) 38, India) | ML | red-brown | – | |
gc-395 | l-1 | i-601680 (Walaga, Australia) | LL | yellow | YSED1 | |
gc-474 | l-1 | i-612949 (Amon, Czechia, Agritec) | LL | yellow | YSED1?2 | |
gc-512 | l-1 | i-620803 (N852, Unknown) | LL | yellow | sfbs1?, YSED1? | |
gc-513 | l-2 | i-620804 (N853, Unknown) | LL | yellow | sfbs1?, YSED1? | |
gc-514 | l-3 | i-620805 (N854, Unknown) | LL | yellow | sfbs1?, YSED1? | |
gc-515 | l-4 | i-620806 (N858, Unknown) | LL | yellow | pf-ad? | |
gc-516 | l-5 | i-620807 (N864, Unknown) | LL | yellow | sfbs1?, YSED1? | |
k-86771 | commercial variety | Istok, Russia, Penza NIISH | LL | yellow | YSED1? | |
k-88711 | commercial variety | LM98, Russia, VNIIL, Torzok | LL | yellow | YSED1? | |
gc-390 | l-1 | i-595808 (Linola, Canada); LL | ML | yellow | YSED1 | |
gc-393 | l-2 | HL | red-brown | |||
gc-394 | l-3 | ML | red-brown | |||
gc-523 | l-8-1 | LL | yellow | YSED1 | ||
gc-391 | l-1-2 | i-601679 (Eyre, Australia); LL | LL | yellow | sfbs1, YSED1 | |
gc-472 | l-3-1 | HL | yellow | YSED1 | ||
gc-498 | l-3-2 | HL | yellow | YSED1 | ||
gc-441 | l-4 | LL | yellow | sfbs1, YSED1 | ||
gc-420 | l-5 | LL | yellow | sfbs1, YSED1 | ||
HL lines, used for hybridization | ||||||
gc-65 | l-3 | k-3178 (local, Russia, Tver’ reg.) | HL | Red-brown with yellow speckles | ora1 | |
gc-103 | l-4 | k-5896 (Lin 225, The Netherlands) | HL | yellow | s1 | |
gc-109 | l-3–2 | k-6099 (Makovi M.A.G., Argentine) | HL | red-brown | wf1 | |
gc-121 | l-1–1 | k-6272 (L. Dominion, North Ireland) | HL | pale yellow-brown | rs1 | |
gc-173 | l-1 | i-548145 (48254,Ottawa 2152, Germany) | HL | yellow | ysed2 | |
gc-392 | l-1 | gc-132 (l-1 from k-6608, Currong, Australia) | gc-103 | HL | yellow | |
Lines originating from hybrids between parents with contrast levels of LIN | ||||||
391 × 65-1 | I43 l-1 | gc-391 | gc-65 | HL | yellow | ora1, sfbs1, YSED1 |
391 × 65-2 | I4 l-2 | ML | yellow | ora1, sfbs1, YSED1 | ||
391 × 109-1 | I4 l-1 | gc-109 | LL | yellow | wf1, YSED1 | |
391 × 109-2 | I4 l-2 | ML | yellow | wf1, YSED1 | ||
391 × 109-3 | I4 l-3 | ML | yellow | sfbs1, wf1, YSED1 | ||
391 × 109-4 | I4 l-4 | LL | yellow | sfbs1, wf1, YSED1 | ||
391 × 109-5 | I4 l-5 | HL | yellow | sfbs1, wf1, YSED1 | ||
391 × 121-1 | l-1 | gc-121 | HL | pale yellow-brown | sfbs1, sfc1, rs1 | |
391 × 121-2 | l-2 | ML | pale yellow-brown | sfbs1, sfc1, rs1 | ||
391 × 173-1 | l-1 | gc-173 | HL | yellow | sfbs1, sfc3-2, ysed2 | |
391 × 173-2 | l-2 | HL | yellow | sfbs1, sfc3-2, ysed2 | ||
391 × 392-1 | l-1 | gc-392 | LL | yellow | s1, sfbs1, YSED1 | |
1 — Accession was not used in statistical analysis, 2 — from line phenotype without allelic test, 3 — 6 or more generations of inbreeding are not marked. LIN — linolenic acid. HL — high linolenic, ML — medium linolenic, LL — low-linolenic | ||||||
Several lines were obtained from each of the two LL cv Linola and cv Eyre; they have different habits and differ in the level of LIN and the FA ratio. Some lines were obtained as a result of crossing of LL line gc-391 (l-2-1 from i-601679, Eyre, Australia) homozygous by genes YSED1 and sfbs1 (inhibition of anthocyanin synthesis in hypocotyls and flowers) with HL lines carrying other genes of the light color of seeds or genes of the economic traits and the further selection of stable forms but without FAC control. Among HL parents, gc-65 (l-3 from k-3178, Tver Province) is homozygous by gene ora1, early ripening, and two lines are obtained from it (HL and ML); gc-109 (l-32 from k-6099, Argentina) is homozygous by gene wf1 (white petals) connected to early blossom [17], and five lines are obtained from it (one HL, two ML, and two LL); gc-121 (l-1-1 from k-6272, Northern Ireland) is homozygous by gene rs1 and is involved in the development of two lines (HL and ML); gc-173 is homozygous by gene ysed2 and is involved in the development of two HL lines; and gc-392 (gc-132 × gc-103) is homozygous by genes s1 and sfbs1, and LL line was selected from its hybrid.
From 1995 to 2016, the lines were assessed for the duration of phases of vegetation period (VP) based on VIR Pushkin laboratories: germination—flowering of the first flower (T1), flowering of first flower—ripening of first boll (T2), and germination—ripening of first boll (Т3); the total (Ho) and technical (Ht) height and length of the inflorescense (Inf) were also taken into account. As the weather conditions in the years of examination were different, data were balanced by means of the method of reduced average values [18] to the early ripening standard. Then the average value for the entire period of examination was calculated for each line.
Oil FAC was assessed by means of gas liquid chromatography with mass spectrometry of the methyl ethers of FA using chromatograph Agilent 6850. The percent content of five Fas in the oil was determined: PAL, STE, OLE, LIO, and LIN as well as the LIO/LIN ratio.
The major characteristic of technical oil is its IOD. This is an indicator of FA oil unsaturation; the higher the IOD, the faster the oil dries. IOD was calculated according to the following formula (AOCS Method Cd 1c-85, cit. ex [11]):
IOD = 0.86 OLE + 1.732 LIO + 2.616 LIN,
where IOD is iodine value of oil and OLE, LIO, and LIN are the shares of oleic, linoleic, and linolenic acids in the oil, respectively.
Data were analyzed using programs Statistica 7.0 for Windows and the analysis package Excel 2007 for Windows [19, 20].
The interval for the minimum and maximum values of each indicator was calculated as lim ± НСР (the least significant difference, by Fischer) [21].
To define the effect of the flax group by LIN (HL, ML, and LL) on the plant height, early ripening, and oil FAC, one-way analysis of variance (ANOVA) was used. The share of factor effect (η2, %) was calculated according to Fischer [21].
The difference between the flax grouped by LIN level was evaluated by the criterion of Tukey’s honestly significant difference for unequal selections with post hoc pairwise comparison of means after declining hypothesis Н0 about the absence of differences with the results of ANOVA [19, 20].
The analysis of correlation systems between traits was conducted for each flax group (as per Pearson) plotting correlation pleiade. Factors of correlation between the z-converted matrix of correlation were calculated for the assessment of the similarity of link systems for each of three groups. These traits demonstrate a similarity of matrix structure [22].
DNA was extracted from ten 2-day roots of flax seedling according to the standard technique for each li- ne [23].
A polymerase chain reaction was conducted in the volume of 20 μl. The mixture included DreamTaq™ Green Master Mix (2X) (Thermo Scientific), 5 pmol for each primer, and 1 μl DNA preparation. Primers were synthesized by “Eurogen” [24]. Primers flanking the area with supposed mutation in LuFAD3A gene were selected using the program idtdna.com [25]. Previously published primers and the protocol were used for the detection of mutations in LuFAD3B gene [13].
DNA was sequenced based on RC of SpbSU “Development of molecular and cellular technologies” and “Eurogen.” Reference sequences for gene LuFAD3A used in the work were HM991829.1, HM991830.1, HM991831.1, and JQ963128.1.
Gene sequences were aligned using the program tcoffee [26]. Nucleotide sequences were analyzed using the programs MEGA 7.0.21 [27] and UGENE1.290 [28].
RESULTS AND DISCUSSION
Using six generations of inbreeding from 26 heterogenic accessions of flax, 40 lines were obtained, of which 19 were HL, 7 were ML, and 14 were LL.
The traits of the examined lines were low varying (CV < 10 %; T1 and T3) or moderately varying (CV < 26 %; Ho, Ht, Inf, T2, PAL, STE, OLE, and IOD), and only those that were connected to linolenic acid synthesis (CV 26 %–146 %; LIO, LIN, and the LIO/LIN ratio) were high varying (Table 2).
The total plant height varied from 52 cm in some LL lines (gc-391, 512, 514, 516) to 95 cm of gc-2 (standards), and the technical length ranged from 33 cm (HL, gc-483; ML, gc-119; and LL, gc-391) to 75 cm (gc-2). ANOVA demonstrated significant differences of flax groups in all three traits. Differences in 10 cm between HL and LL by Tukey’s test were significant. Inflorescens I ranged from 13 cm (HL gc-103, 121, 136) to 26 cm (HL gc-483, 109, 173; LL gc-523) and almost did not differ in the flax groups (see Table 2; Fig. 2).
Fig. 2. The proportion of influence (η2) of the linolenic acid degree (HL — high linolenic, ML — medium linolenic, LL — low-linolenic) and random variation (error) according to the results of one-way analysis of variance (ANOVA). * differences between groups are significant; Ho — the total height; Ht — the technical height; Inf — the length of the inflorescence; T1 — the duration of the phase of germination — flowering of the first flower; T2 — the duration the phase flowering of the first flower — ripening of the first boll; T3 — the duration of the phase of the germination — ripenting of the first boll; PAL — palmitic acid; STE — stearic acid; OLE — oleic acid; LIO — linoleic acid; LIN — linolenic acid; IOD — iodine number; F is the Fisher criterion value; p is the probability of similarity of classes (HL, ML, LL); differences — significant differences of these classes according to the results of a posteriori comparison by the Tukey criterion for unequal sampling
Table 2
Parameters of the plants height, duration of vegetative period phases and fatty acids composition of seed oil in flax accessions that differ in the level of linolenic acid synthesis
Number according to VIR catalog or pedigree | Ho | Ht | Inf | T1 | T2 | T3 | PAL | STE | OLE | LIO | LIN | LIO/ LIN | IOD |
HL lines | |||||||||||||
gc-2 | 93 | 75 | 18 | 40 | 25 | 64 | 4 | 3 | 19 | 15 | 60 | 0,25 | 198 |
gc-65 | 70 | 52 | 17 | 39 | 26 | 65 | 4 | 3 | 21 | 17 | 55 | 0,30 | 192 |
gc-483 | 59 | 33 | 25 | 47 | 38 | 85 | 6 | 3 | 13 | 11 | 67 | 0,17 | 205 |
gc-448 | 64 | 42 | 22 | 40 | 41 | 81 | 6 | 2 | 14 | 12 | 67 | 0,17 | 209 |
gc-103 | 75 | 62 | 13 | 49 | 36 | 85 | 5 | 4 | 14 | 12 | 65 | 0,19 | 203 |
gc-109 | 75 | 49 | 26 | 43 | 40 | 82 | 4 | 3 | 23 | 15 | 55 | 0,27 | 190 |
gc-121 | 62 | 48 | 14 | 43 | 33 | 76 | 5 | 3 | 16 | 18 | 59 | 0,30 | 198 |
gc-136 | 72 | 59 | 14 | 47 | 36 | 84 | 5 | 5 | 15 | 14 | 62 | 0,22 | 198 |
gc-173 | 78 | 52 | 26 | 45 | 38 | 83 | 5 | 5 | 18 | 20 | 53 | 0,37 | 187 |
gc-210 | 84 | 63 | 20 | 43 | 32 | 75 | 5 | 5 | 23 | 19 | 48 | 0,40 | 180 |
gc-393 | 79 | 60 | 19 | 55 | 48 | 103 | 6 | 3 | 21 | 13 | 57 | 0,22 | 189 |
gc-472 | 57 | 38 | 20 | 45 | 41 | 85 | 7 | 5 | 15 | 20 | 52 | 0,39 | 185 |
gc-498 | 56 | 37 | 19 | 45 | 41 | 86 | 3 | 2 | 13 | 20 | 61 | 0,33 | 206 |
gc-392 | 63 | 41 | 22 | 42 | 38 | 80 | 5 | 5 | 20 | 15 | 54 | 0,28 | 186 |
391 × 65-1 | 74 | 57 | 17 | 53 | 28 | 81 | 6 | 3 | 23 | 16 | 51 | 0,31 | 183 |
391 × 109-5 | 64 | 47 | 18 | 41 | 34 | 75 | 5 | 3 | 27 | 17 | 49 | 0,34 | 179 |
391 × 121-1 | 68 | 53 | 15 | 46 | 36 | 82 | 5 | 4 | 25 | 21 | 46 | 0,45 | 177 |
391 × 173-1 | 64 | 44 | 20 | 46 | 40 | 86 | 4 | 2 | 9 | 18 | 66 | 0,27 | 212 |
391 × 173-2 | 72 | 50 | 22 | 48 | 40 | 88 | 6 | 5 | 17 | 19 | 53 | 0,35 | 187 |
Average | 70 ± 2 | 51 ± 2 | 19 ± 1 | 45 ± 1 | 36 ± 1 | 81 ± 2 | 5 ± 0 | 4 ± 0 | 18 ± 1 | 16 ± 1 | 57 ± 1 | 0,29 ± 0,02 | 193 ± 2 |
CV | 14 | 21 | 21 | 10 | 16 | 10 | 19 | 29 | 26 | 19 | 11 | 27 | 6 |
ML lines | |||||||||||||
gc-163 | 7 | 3 | 28 | 19 | 43 | 0,44 | 169 | ||||||
gc-119 | 59 | 36 | 22 | 41 | 36 | 77 | 5 | 4 | 34 | 17 | 39 | 0,44 | 161 |
gc-390 | 74 | 55 | 19 | 47 | 31 | 78 | 5 | 3 | 17 | 32 | 44 | 0,72 | 184 |
gc-394 | 80 | 59 | 21 | 48 | 32 | 80 | 5 | 4 | 20 | 37 | 34 | 1,08 | 170 |
391 × 65-2 | 76 | 60 | 16 | 54 | 27 | 81 | 6 | 4 | 19 | 35 | 36 | 0,96 | 171 |
391 × 109-2 | 64 | 46 | 17 | 41 | 34 | 75 | 5 | 4 | 29 | 48 | 14 | 3,46 | 144 |
391 × 109-3 | 60 | 45 | 15 | 45 | 34 | 78 | 5 | 4 | 25 | 29 | 37 | 0,78 | 168 |
391 × 121-2 | 67 | 46 | 20 | 45 | 38 | 83 | 5 | 5 | 29 | 21 | 41 | 0,51 | 167 |
Average | 68 ± 3 | 50 ± 3 | 19 ± 1 | 46 ± 2 | 33 ± 1 | 79 ± 1 | 5 ± 0 | 4 ± 0 | 25 ± 2 | 31 ± 4 | 35 ± 4 | 1,14 ± 0,40 | 166 ± 5 |
CV | 12 | 18 | 15 | 10 | 10 | 3 | 8 | 15 | 26 | 33 | 28 | 92 | 7 |
LL lines and commercial varieties | |||||||||||||
gc-523 | 74 | 48 | 25 | 49 | 32 | 81 | 6 | 4 | 17 | 67 | 6 | 12,00 | 146 |
gc-391 | 53 | 35 | 18 | 42 | 42 | 85 | 6 | 4 | 23 | 60 | 7 | 9,07 | 142 |
gc-441 | 59 | 42 | 17 | 41 | 44 | 85 | 7 | 3 | 27 | 62 | 2 | 29,27 | 135 |
gc-420 | 56 | 37 | 19 | 42 | 41 | 83 | 7 | 4 | 18 | 69 | 3 | 22,78 | 142 |
gc-395 | 58 | 38 | 20 | 45 | 40 | 85 | 7 | 3 | 19 | 69 | 2 | 31,26 | 141 |
gc-474 | 74 | 52 | 22 | 53 | 41 | 94 | 7 | 4 | 16 | 72 | 1 | 49,33 | 142 |
gc-512 | 52 | 37 | 15 | 43 | 41 | 84 | 7 | 5 | 24 | 61 | 3 | 23,51 | 134 |
gc-513 | 57 | 38 | 18 | 43 | 40 | 82 | 7 | 6 | 27 | 58 | 2 | 31,99 | 129 |
gc-514 | 55 | 38 | 17 | 43 | 40 | 84 | 7 | 4 | 19 | 69 | 2 | 34,74 | 140 |
gc-515 | 62 | 40 | 22 | 48 | 38 | 86 | 6 | 4 | 18 | 68 | 3 | 26,07 | 141 |
gc-516 | 52 | 37 | 15 | 43 | 39 | 82 | 6 | 4 | 22 | 66 | 2 | 37,31 | 138 |
391 × 109-1 | 58 | 42 | 16 | 41 | 33 | 74 | 6 | 4 | 26 | 62 | 1 | 42,66 | 135 |
391 × 109-4 | 64 | 45 | 19 | 42 | 34 | 76 | 4 | 4 | 24 | 62 | 6 | 10,18 | 145 |
391 × 392-1 | 61 | 40 | 21 | 43 | 39 | 82 | 3 | 2 | 16 | 75 | 4 | 19,60 | 154 |
k-8677 | 6 | 4 | 13 | 75 | 2 | 47,18 | 145 | ||||||
k-8871 | 7 | 3 | 19 | 69 | 2 | 33,84 | 141 | ||||||
Average | 60 ± 2 | 41 ± 1 | 19 ± 1 | 44 ± 1 | 39 ± 1 | 83 ± 1 | 6 ± 0 | 4 ± 0 | 21 ± 1 | 66 ± 1 | 3 ± 0 | 27 ± 3 | 140 ± 2 |
CV | 12 | 12 | 16 | 8 | 9 | 6 | 19 | 24 | 20 | 8 | 57 | 44 | 4 |
General average | 66 ± 2 | 47 ± 2 | 19 ± 1 | 45 ± 1 | 37 ± 1 | 82 ± 1 | 5 ± 0 | 4 ± 0 | 20 ± 1 | 36 ± 4 | 34 ± 4 | 10 ± 2 | 170 ± 4 |
LSD | 3 | 3 | 1 | 1 | 2 | 2 | 0,3 | 0,3 | 2 | 7 | 8 | 5 | 8 |
CV | 15 | 20 | 18 | 9 | 14 | 8 | 20 | 25 | 26 | 64 | 74 | 149 | 15 |
Note: Ho — the total height; Ht — the technical height; Inf — the length of the inflorescence; T1 — the duration of the phase of germination — flowering of the first flower; T2 — the duration the phase flowering of the first flower — ripening of the first boll; T3 — the duration of the phase of the germination — ripenting of the first boll; PAL — palmitic acid; STE — stearic acid; OLE — oleic acid; LIO — linoleic acid; LIN — linolenic acid; IOD — iodine number; Minimum values selected by Tukey HSD criterion are indicated in italics maximum values are indicated in bold | |||||||||||||
The most early ripening HL lines were gc-2 and gc-65, which had short three VPs (T1 = 39, T2 = 25, and T3 = 64 days) and for late ripening was HL gc-393, a mutant from LL line of cv Linola (T1 = 55, T2 = 48, and T3 = 103 days). HL gc-448 (40 days) and ML l-2 from gc-391 × gc-65 (54 days) were distinguished only for the duration of the germination—flowering period. With the results of ANOVA, no differences were detected between flax groups as per T1 and T3; however, significant differences by T2 were detected. On the other hand, the maximum differences in 6 days between flax groups for T2 as per Tukey’s test were insignificant (see Table 2; Fig. 2).
The content of PAL in oil varied from 3 % (HL, gc-2, gc65, and gc498, l-1 from gc-391 × gc-173; LL, l-1 from gc-391 × gc-392) to 7 % (HL, gc-472; ML, gc-163; LL, gc-441, gc-420, gc-395, gc-474, gc-512, gc-513, gc-514, and gc-8871). ANOVA demonstrated significant differences for flax groups for this trait. Differences of 1 % between HL and LL by Tukey’s test were significant; the same differences between HL and ML were not detected due to little sampling (see Table 2; Fig. 2).
The content of STE in oil varied from 2 % (HL, gc-498, l-1 from gc-391 × gc-173; LL, l-1 from gc-391 × gc-392) to 6 % (LL, gc-513) and did not differ significantly in flax groups (see Table 2; Fig. 2).
The content of OLE in oil varied from 9 % (HL, l-1 from gc-391 × gc-173) to 34 % (ML, gc-119). ANOVA demonstrated significant differences for flax groups in this trait stipulated by differences in 7 % between ML and HL by Tukey’s test (see Table 2; Fig. 2).
The share of effect of flax group (η2) on the above-described traits with significant differences varied from 17 % to 25 %. For flax groups connected to LIN level in all traits, ANOVA demonstrated significant differences, and the share of effect varied from 77 % to 95 %, which was caused by the concept of division into groups (see Fig. 2).
The content of LIO in oil varied from 11 % to 75 % (HL, 11–21 %; ML, 17–48 %; and LL, 58–75 %). The lowest percent of LIO was demonstrated in almost all HL lines (gc-483, gc-448, gc-103, etc.); the highest percent was demonstrated in almost all LL lines (l-1 из gc-391 × gc-392, k-8677, gc-474, etc.; see Table 2). Tukey’s test demonstrated significant differences for all three flax groups.
The content of LIN in oil varied from 1 % to 67 % (HL, 46–67 %; ML, 14–44 %; LL, 1–7 %). The lowest percent of LIN was demonstrated in all LL accessions; the highest were HL gc-483, gc-448, etc. (see Table 2). Tukey’s test demonstrated significant differences for all three flax groups (see Fig. 2).
The LIO/LIN ratio varied from 0.17 to 49.33 (HL, 0.17–0.45; ML, 0.44–3.46; and LL, 9.07–49.33). Minimum values were demonstrated by all HL flax, maximum LL. The LIO/LIN ratio is a strongly varied trait (CV 149 %). However, in HL form, it is more permanent (CV 27 %) than in ML (CV 92 %) and LL (CV 44 %). ANOVA demonstrated significant differences for flax groups by this trait (see Table 2); in terms of Tukey’s test, only LL had a significant difference from HL and ML forms (see Fig. 2).
Only the oil of l-2 from gc-391 × gc-109 of all studied accessions can be used for nutritional therapy “as it is”; for dietary therapy, two lines of CVs gc-391 and gc-523 as well as hybrid lines l-4 from gc-391 × gc-109 can be used. The rest of the oils require blending.
The IOD of oil varied from 129 to 212 (HL, 177–212; ML, 161–184; and LL, 129–154). The smallest value was demonstrated by LL gc-441, gc-512, gc-513, l-1 from gc-391 × gc-109; the highest one was demonstrated by HL gc-483, gc-448, gc-472, l-1 from gc-391 × gc-121 (see Table 2). Tukey’s test demonstrated significant differences for all three groups of flax (see Table 2; Fig. 2).
FAC in seeds sometimes correlates with VP phases and heights. As described previously [10], changes in the seeds in the reduction of LIN synthesis cause nonsymmetric changes in the FA ratio, which affects the correlation between them. In all three groups of flax, two ollecti of correlated traits were detected. Only a few correlations coincided in each of them: in the first one, heights are closely connected to each other as Ht amounts to approximately 90 % of Ho; in the center of the second one, the content of LIN in oil negatively correlates with the LIO/LIN ratio and positively correlates with IOD. Similar to the first case, this is the result of arithmetic regularities of the calculation of the last two traits (Fig. 3).
In HL lines, the first pleiade is formed with duration of VP (T3) closely positively correlated to its phases (T1 and T2) as well as moderately positively with PAL, formed at the beginning of the biosynthesis of FA. T2 negatively correlates with Ht, which in turn is very strongly positively connected to Ho. The second pleiade, besides its very strong positive correlation with LIN and IOD and strong negative correlation with the LIO/LIN ratio as well as its strong negative correlation between the latter ones, has a strong negative correlation of OLE with LIN and IOD as well as a moderate negative correlation of latter ones with STE. LIO is strongly positively connected to the LIO/LIN ratio and moderately negatively connected to LIN. Fas negatively correlated with LIN are its precursor. Inf is independent from any other traits (see Fig. 3).
Fig. 3. Correlation pleiades of traits of pland height, duration of phases of vegetative period and the fatty acid composition of seed oil of flax accessions, differing in the level of linolenic acid synthesis: a — high linolenic; b — medium linolenic; c — low linolenic. Ho — the total height; Ht — the technical height; Inf — the length of the inflorescence; T1 — the duration of the phase of germination — flowering of the first flower; T2 — the duration the phase flowering of the first flower — ripening of the first boll; T3 — the duration of the phase of the germination — ripenting of the first boll; PAL — palmitic acid; STE — stearic acid; OLE — oleic acid; LIO — linoleic acid; LIN — linolenic acid; IOD — iodine number
The group of ML lines is small in number, the correlation between its traits is significant at r > 0.75, and many strong and all moderate correlations cannot be taken into account. The first pleiade is formed by T1, besides the heights, which is strongly positively connected to Ht; they both negatively correlate with T2. The content of OLE strongly negatively correlates with the first two traits. The second pleiade is formed with positively strongly correlated in pairs LIO and IOD as well as with LIO and the LIO/LIN ratio. These two groups negatively correlate with each other. Inf, T3, and the content of saturated acids do not depend on any other traits (see Fig. 3).
In LL lines, the first pleiade is formed with heights, and T1 and Inf are positively connected to each other. T1 positively correlates with T3, and T2 is positively correlated to it. The center of the second pleiade is shifted for IOD, which is positively connected to LIO (strongly) and LIN (moderately) and negatively with OLE, STE, and PAL. LIO also strongly negatively correlates with OLE and moderately with STE; the latter one in turn is positively connected to PAL. LIN very strongly negatively correlates with the LIO/LIN ratio as the variability of LIN determines the variance of this ratio. Pleiades are connected to one another with moderate negative correlation of OLE with T1 and Inf; the latter has positive correlation with IOD (see Fig. 3).
Correlations between the z-converted matrix of correlations for flax groups demonstrated their moderate similarity (rHL-ML = 0.50, rHL-LL = 0.42, and rML-LL = 0.54), which is mostly stipulated with arithmetic regularities of trait measurement/calculation.
Using factor analysis (principle components method), two major factors were detected that affect the examined traits (Fig. 4).
Fig. 4. Factor loading for 13 studied traits (а) and factor scores for 40 lines of flax (b) in the system of two factors. Ho — the total height; Ht — the technical height; Inf — the length of the inflorescence; T1 — the duration of the phase of germination — flowering of the first flower; T2 — the duration the phase flowering of the first flower — ripening of the first boll; T3 — the duration of the phase of the germination — ripenting of the first boll; PAL — palmitic acid; STE — stearic acid; OLE — oleic acid; LIO — linoleic acid; LIN — linolenic acid; IOD — iodine number . HL — high linolenic, SL — medium linolenic, NL — low-linolenic
The first factor determines the LIO/LIN ratio. It indicates antagonism LIN, IOD, and the heights of plants (Ho and Ht) on the one hand and the LIO, PAL, and the LIO/LIN ratio on the other hand. It characterizes approximately 40 % of the total variance. This factor with small overlap separated LL lines from HL. ML lines took intermediate position. It is interesting that overlapping toward LL is caused by the availability of ML heterozygosis in selection (l-2 from gc-391 × gc-109) as well as revertant to HL from LL CV (gc-472).
The second factor determines early ripening and demonstrates antagonism to duration of all three phases of VP on the one hand and OLE on the other hand. It explains approximately 20 % of the total variability. This factor distinguished early ripening, as a rule, high oleic gc-2, gc-65, and l-1, l-2, l-4, l-5 from gc-391 × gc-109, and experimentally late ripening low oleic gc-393 as well as late ripening low oleic gc-483, gc-472, l-1 and l-2 from gc-391 × gc-173.
In the system of two factors, three groups of lines were split: (1) LL, gc-391, gc-441, gc-420, gc-395, gc-512, gc-513, gc-514, gc-515, and gc-516, with lowest amount of LIN and the highest LIO; (2) the most early ripening and HL gc-2 and gc65; and (3) two sister lines LL l-2 and ML l-4 from gc-391 × gc-109 as early ripening. Experimental late ripening HL gc-393 and late ripening gc-474 are separate from others: LL and low oleic.
Thus, factor analysis allows grouping lines in correlated traits and characterizing them in complex.
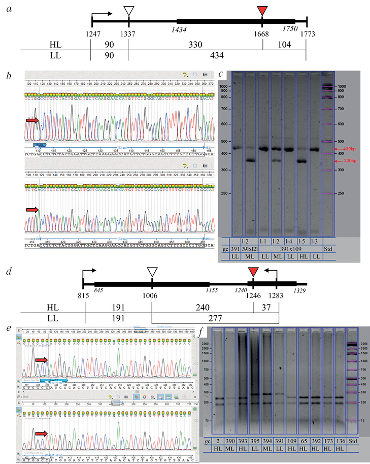
A new method of identification of alleles of LuFAD3A gene was developed for the search of differences between lines LL and ML by genes of biosynthesis of LIN, which controls its formation. An analysis of available NCBI sequences of alleles of LuFAD3A gene demonstrated that in most LL accessions, the mutation-inhibiting synthesis of LIN is in the first exon of the gene. Primers FAD3Ae1F (acttggcatcctgcattactt) and FAD3Ae1R (ccagaaagataatgtgaaattacc) were constructed that fix this area. The product of amplification has a length of 526 bp. When it is sequenced, each of mutant allele LuFAD3A of lines gc-391 and gc-515 similar replacements is detected in position 28 (G → A), position 255 (G → A), and position 309 (A → G) of the first exon, which indicates the identity of alleles between one another and the full similarity with sequence from the NCBI for genotype SP2047 (HM881831). The replacement in position 255 (G → A) results in the formation of termination codon.
The use of restrictase HaeIII allows to identify the mutant allele containing replacement G255 → A255. Two sites of restriction are available within the amplified fragment of the allele (Fig. 5). When it is decomposed, fragments 85, 90, and 351 bp are formed. The mutation specified above is in position 442 of the product of amplification and affects one of the two sites of restriction, which results in the formation of fragments 90 and 436 (351 + 85) bp. Thus, we proposed a new option of CAPS marker. It helps to identify that CVs ЛМ98 and Istok, as well as lines from LL cv Linola (gc-390 and gc-523), Eyre (gc-391, gc-441, and gc-420), Walaga (gc-395), Amon (gc-474), and accessions 852, 853, 854, 858, and 864 (gc-512–gc-516), are homozygous in mutation in this area of gene (Table 3).
Fig. 5. Molecular marking of LuFAD3A (a–с) and LuFAD3B (d–f) gene: a, d — restriction map of the gene fragment; b, e — chromatograms of the wild type (gc-2) and mutant (gc-391), SNP are marked by arrows; c, f — electrophoregram of restriction products of PCR fragment. HL — high linolenic, ML — medium linolenic, LL — low-linolenic
Table 3
Polymorphism of flax lines’ LuFAD3A gene according to the length of restriction fragments (CAPS markers)
Number according to VIR catalog or pedigree | LIN, % | Fragment length (bp) | Allele | Number according to VIR catalog or pedigree | LIN, % | Fragment length (bp) | Allele | ||
1 | 2 | 1 | 2 | ||||||
HL lines | ML lines | ||||||||
gc-2 | 58 | 330 | 100 | w. t. | gc-163 | 43 | 330 | 100 | w. t. |
gc-65 | 50 | 330 | 100 | w. t. | gc-119 | 33 | 330 | 100 | w. t. |
gc-483 | 66 | 330 | 100 | w. t. | gc-390 | 41 | 430 | 100 | mut. |
gc-448 | 67 | 330 | 100 | w. t. | gc-394 | 34 | 330 | 100 | w. t. |
gc-103 | 61 | 330 | 100 | w. t. | 391 × 65-2 | 36 | 430 | 100 | mut. |
gc-109 | 46 | 330 | 100 | w. t. | 391 × 109-2 | 14 | 430+330 | 100 | w. t. + mut. |
gc-121 | 58 | 330 | 100 | w. t. | 391 × 109-3 | 37 | 430 | 100 | mut. |
gc-136 | 61 | 330 | 100 | w. t. | 391 × 121-2 | 41 | 330 | 100 | w. t. |
gc-173 | 55 | 330 | 100 | w. t. | LL lines | ||||
gc-210 | 48 | 330 | 100 | w. t. | gc-523 | 6 | 430 | 100 | mut. |
gc-393 | 57 | 330 | 100 | w. t. | gc-391 | 5 | 430 | 100 | mut. |
gc-472 | 52 | 330 | 100 | w. t. | gc-441 | 2 | 430 | 100 | mut. |
gc-498 | 61 | 330 | 100 | w. t. | gc-420 | 3 | 430 | 100 | mut. |
gc-392 | 54 | 330 | 100 | w. t. | gc-395 | 2 | 430 | 100 | mut. |
391 × 65-1 | 51 | 330 | 100 | w. t. | gc-474 | 2 | 430 | 100 | mut. |
391 × 109-5 | 49 | 330 | 100 | w. t. | gc-512 | 3 | 430 | 100 | mut. |
391 × 121-1 | 46 | 430 | 100 | mut. | gc-513 | 2 | 430 | 100 | mut. |
391 × 173-1 | 66 | 330 | 100 | w. t. | gc-514 | 2 | 430 | 100 | mut. |
391 × 173-2 | 53 | 330 | 100 | w. t. | gc-515 | 3 | 430 | 100 | mut. |
gc-516 | 2 | 430 | 100 | mut. | |||||
391 × 109-1 | 1 | 430 | 100 | mut. | |||||
391 × 109-4 | 6 | 430 | 100 | mut. | |||||
391 × 392-1 | 4 | 430 | 100 | mut. | |||||
k-8677 | 2 | 430 | 100 | mut. | |||||
k-8871 | 2 | 430 | 100 | mut. | |||||
For the second gene, LuFAD3B, the previously published protocol was used for the detection of mutation in the first exon [13]. The product of amplification has a length of 468 bp. When it is sequenced, the mutant alleles of lines gc-391 and gc-515 detected replacement in position 6 (С → T) of the second exon, which resulted in the replacement of Hys → Tyr. It was shown that the use of restrictase BsaJI allows to identify the mutant allele. Two sites are available for restrictase within the amplified fragment of allele of the wild type (Fig. 5). Fragments with a length of 191, 240, and 37 bp are formed during its decomposition. The mutations specified above are in position 431 of the product of amplification and involve one of the three restriction sites, which results in the formation of fragments with a length of 191 and 277 (240 + 37) bp. A restriction product of 37 bp of HL forms is combined with the low molecular nonspecific products of amplification; the one gets false impression about the difference of HL and LL forms in size of the larger product of amplification. Thus, the CAPS marker proposed previously for genotypes 593 to 708 can be used for gc-391. It was detected that lines from LL CVs Linola (gc-394), Eyre (gc-391, 420), and Walaga (gc-395) and accession 858 (gc-515) are homozygous by mutation in this area of gene (Table 4). Based on the available data of the NCBI sequences of allele of LuFAD3B gene (KF026416), it was detected that cv Amon has the same point mutation as gc-391.
Table 4
Polymorphism of flax lines’ LuFAD3B gene according to the length of restriction fragments (CAPS markers)
Number according to VIR catalog or pedigree | LIN, % | Fragment length (bp) | Allele | Number according to VIR catalog or pedigree | LIN, % | Fragment length (bp) | Allele | ||
1 | 2 | 1 | 2 | ||||||
HL lines | ML lines | ||||||||
gc-2 | 58 | 240 | 191 | w. t. | gc-119 | 33 | 240 | 191 | w. t. |
gc-65 | 50 | 240 | 191 | w. t. | gc-390 | 41 | 240 | 191 | w. t. |
gc-109 | 46 | 240 | 191 | w. t. | gc-394 | 34 | 277 | 191 | mut. |
gc-136 | 61 | 240 | 191 | w. t. | LL lines | ||||
gc-173 | 55 | 240 | 191 | w. t. | gc-391 | 5 | 277 | 191 | mut. |
gc-393 | 57 | 240 | 191 | w. t. | gc-420 | 3 | 277 | 191 | mut. |
gc-395 | 2 | 277 | 191 | mut. | |||||
gc-515 | 3 | 277 | 191 | mut. | |||||
LL cv Eyre (Australia) was one of the first to come to VIR ollection that was heterogeneous by LL genes. Several lines were obtained on its basis, but only one line is used for crossing (gc-391). By means of obtained markers, homozygosis of hybrids from cross-breeding of LL (gc-391) and HL lines (see Table 3; Fig. 5) by gene LuFAD3A was confirmed. Progeny F7 l-1, 1-3, 1-4 from hybrid gc-391 × gc-109, l-2 from hybrid gc-391 × gc-65 and progeny F9 l-1 from hybrid gc-391 × gc-392 are homozygous by recessive allele of LuFAD3A gene. Progeny F9 l-1, l-2 from hybrid gc-391 × gc-121, gc-391 × gc-121 and progeny F7 l-1 gc-391 × gc-65, l-5 from hybrid gc-391 × gc-109 are homozygous by the dominant allele of this gene. Progeny F7 l-2 from hybrid gc-391 × gc-109 appeared to be heterozygous by this gene. Line l-2 from gc-391 × gc-121 is interesting: it is homozygous by the recessive allele of LL gene with the results of DNA analysis, but it has the boundary content of LIN; therefore, it was attributed to HL instead of ML. Thus, parental line gc-121 has a different way to slightly increase the level of LIN. Although the references describe only two genes responsible for LIN synthesis, according to our information, the genetic surrounding is rather important.
The LL CVs available for us are late ripening and are not adapted to the conditions of Russia; therefore, the study objective was to select prospective early ripening forms. It was shown that hybrids, in which breeding record the line gc-109 presented, were ripen 8 to 10 days earlier than the parental LL line gc-391. The most prospective ML line l-3 and LL lines l-1 and l-4 were from the crossing of gc-391 × gc-109.
CONCLUSION
Lines of VIR flax genetic collections have a wide variety of FA oil. A sharp reduction of the synthesis of LIN causes nonsymmetric changes in the FA ratio, which effects the correlation between them and other traits. Factor analysis clearly splits the lines by the level of LIN and the traits connected to it. Primers were constructed, restrictases were selected, and an experiment protocol was developed for the identification of alleles of LuFAD3A gene. It was determined that all LL forms available in the VIR collection have mutation in the first exon (G255 × A255) of this gene. The test system [13] developed for mutation identification in the first exon of LuFAD3B gene of genotypes 593 to 708 can be used for mutation in the second exon of gc-391, etc.
Four generations of inbreeding are sufficient in most cases for the selection of homozygous forms.
Acknowledgments
The work was done with the financial support of program VIR No. 066220180005 ААААА161160407103663 “Identification and mapping of genetic pool of the most important agricultural crops, formation of genetic collections with valuable for selection alleles of genes and quantitative traits.”
The authors express their gratitude to the RC of SpbSU “Development of molecular and cellular technologies” and personally to E.Yu. Gorodilov and A.E. Masharsky for support in DNA sequencing.
About the authors
Elizaveta A. Porokhovinova
Federal Research Centre N.I. Vavilov All-Russian Institute of Plant Genetic Resources (VIR)
Author for correspondence.
Email: e.porohovinova@mail.ru
ORCID iD: 0000-0002-8328-9684
SPIN-code: 5033-3263
Scopus Author ID: 22986519000
ResearcherId: S-6756-2016
PhD, Senior Researcher, Oil and Fibre Crops Department
Russian Federation, 42,44, B. Morskaya Street, St. Petersburg, 190000Tatyana V. Shelenga
Federal Research Centre N.I. Vavilov All-Russian Institute of Plant Genetic Resources (VIR)
Email: tatianashelenga@yandex.ru
Scopus Author ID: 37069721500
PhD, Leader Researcher, Department of Biochemistry and Molecular Biology
Russian Federation, 42,44, B. Morskaya Street, St. Petersburg, 190000Tatyana V. Matveeva
Saint Petersburg State University
Email: radishlet@gmail.com
ORCID iD: 0000-0001-8569-6665
SPIN-code: 3877-6598
Scopus Author ID: 7006494611
ResearcherId: J-6000-2013
Doctor of science, Professor, Chair of Genetics and Biotechnology
Russian Federation, 199034 , St. Petersburg, Universitetskaya Emb, 7/9Andrey V. Pavlov
Federal Research Centre N.I. Vavilov All-Russian Institute of Plant Genetic Resources (VIR)
Email: avpavlov77@yandex.ru
Scopus Author ID: 22986534600
PhD, Senior Researcher, Oil and Fibre Crops Department
Russian Federation, 42,44, B. Morskaya Street, St. Petersburg, 190000Elizaveta A. Grigorieva
Federal Research Centre N.I. Vavilov All-Russian Institute of Plant Genetic Resources (VIR)
Email: e.grigoreva@vir.nw.ru
Master Student, Laboratory of Monitoring Genetic Erosion
Russian Federation, 42,44, B. Morskaya Street, St. Petersburg, 190000Nina B. Brutch
Federal Research Centre N.I. Vavilov All-Russian Institute of Plant Genetic Resources (VIR)
Email: n.brutch@vir.nw.ru
SPIN-code: 1753-4382
Scopus Author ID: 26665888600
Doctor of Science, Main Researcher, Oil and Fibre Crops Department
Russian Federation, 42,44, B. Morskaya Street, St. Petersburg, 190000References
- Viju C, Yeung MT, Kerr WA. Post-moratorium EU regulation of genetically modified products: triffid flax. CATPRN Commissioned Paper. 2011;(3):1-30.
- ФАОСТАТ. Сельскохозяйственные культуры: “crops processed”, element: “Area harvested”, “Yield” crops: linseed, flax [cited 2017 Dec 15]. Available from: http://www.fao.org/faostat/ru/#data/QC. Ссылка активна на 15.12.2017.
- Лукомец В.М., Зеленцов С.В., Кривошлыков К.М. Перспективы и резервы расширения производства масличных культур в Российской Федерации // Масличные культуры. Научно-технический бюллетень ВНИИМК. – 2015. – № 4. – С. 81–102. [Lukomets VM, Zelentsov SV, Krivoshlykov KM. Outlook and reserves the expansion of oil crops production in the Russian Federation. Oil crops. Scientific and Technical Bulletin VNIIMK. 2015;(4):81-102. (In Russ.)]
- Кутузова С.Н. Лен // Генетика культурных растений. – СПб.: ВИР, 1998. – C. 6–52. [Kutuzova SN. Len. In: Genetika kul'turnykh rastenii. St. Petersburg: VIR; 1998. P. 6-52. (In Russ.)]
- Сорта растений, включенные в Государственный реестр селекционных достижений, допущенных к использованию Сорта культуры «Лен-долгунец». [Sorta rasteniy, vklyuchennye v Gosudarstvennyy reestr selektsionnykh dostizheniy, dopushchennykh k ispol'zovaniyu Sorta kul'tury “Len-dolgunets” (In Russ.)]. Доступно по: http://reestr.gossort.com/reestr/ culture/133. Ссылка активна на 28.01.2018.
- Рожмина Т.А., Лошакова Н.И. Образцы прядильного и масличного льна (Linum usitatissimum L.) — источники эффективных генов устойчивости к фузариозному увяданию и ее зависимость от температуры // Сельскохозяйственная биология. – 2016. – Т. 51. – № 3. – С. 310–317. [Rozhmina TA, Loshakova NI. New sources of effective resistance genes to fusarium wilt in flax (Linum usitatissimum L.) depending on temperature. Agricultural biology. 2016;51(3):310-317. (In Russ.)]
- Каталог мировой коллекции ВИР. Лен (характеристика образцов по биохимическим показателям). – Вып. 775. – СПб.: ВИР; 2006. – 80 с. [Katalog mirovoi kollektsii VIR. Len (kharakteristika obraztsov po biokhimicheskim pokazatelyam). Issue 775. Saint Petersburg: VIR; 2006. 80 p. (In Russ.)]
- Тутельян В.А., Батурин А.К., Гаппаров М.Г., и др. Рациональное питание, нормы физиологических потребностей в энергии и пищевых веществах для различных групп населения Российской Федерации: Методические рекомендации. – М., 2008. – 39 с. [Tutel'yan VA, Baturin AK, Gapparov MG, et al. Ratsional'noye pitaniye, normy fiziologicheskikh potrebnostei v energii i pishchevykh veshchestvakh dlya razlichnykh grupp naseleniya Rossiiskoi Federatsii. Metodicheskiye rekomendatsii. Moscow; 2008. 39 p. (In Russ.)]
- Green AG. Genetic control of polyunsaturated fatty acid biosynthesis in flax (Linum usitatissimum) seed oil. Theor Appl Genet. 1986;72(5):654-661. https://doi.org/10.1007/BF00289004.
- Porokhovinova E, Shelenga T, Kosykh L, et al. Biochemical diversity of fatty acid composition in flax from VIR’s genetic collection and effect of environment on its development. Russ J Genet Appl Res. 2017;7(6):626-639. https://doi.org/10.1134/S2079059717060107.
- Thambugala D, Duguid S, Loewen E, et al. Genetic variation of six desaturase genes in flax and their impact on fatty acid composition. Theor Appl Genet. 2013;126(10):2627-2641. https://doi.org/10.1007/s00122-013-2161-2.
- Krasowska A, Dziadkowiec D, Polinceusz A, et al. Cloning of flax oleic fatty acid desaturase and its expression in yeast. J Am Oil Chem Soc. 2007;84(9):809-816. https://doi.org/10.1007/s11746-007-1106-9.
- Vrinten P, Hu Z, Munchinsky MA, et al. Two FAD3 desaturase genes control the level of linolenic acid in flax seed. Plant Physiol. 2005;139(1):79-87. https://doi.org/10.1104/pp.105.064451.
- Fofana B, Duguid S, Cloutier S. Cloning of fatty acid biosynthetic genes – ketoacyl CoA synthase, fatty acid elongase, stearoyl-ACP desaturase, and fatty acid desaturase and analysis of expression in the early developmental stages of flax (Linum usitatissimum L.) seeds. Plant Sci. 2004;166(6):1487-1496. https://doi.org/10.1016/j.plantsci.2004.01.025.
- You FM, Li P, Kumar S, et al. Genome-wide identification and characterization of the gene families controlling fatty acid biosynthesis in flax (Linum usitatissimum L.). J Proteomics Bioinform. 2014;7(10):310-326. https://doi.org/10.4172/jpb.1000334.
- Пороховинова Е.А. Генетический контроль морфологических признаков проростков, плода и семян у льна (Linum usitatissimum) // Вавиловский журнал генетики и селекции. – 2012. – Т. 16. – № 4–2. – С. 936–947. [Porokhovinova EA. Genetic control of morphological characters of seedlings, bolls, and seed in flax (Linum usitatissimum). Vavilov journal of genetics and breeding. 2012;16(4-2):936-947. (In Russ.)]
- Пороховинова Е.А. Изучение наследования окраски и формы цветка и семян, а также ее связи с продолжительностью фазы всходы — цветение у льна (Linum usitatissimum L.) // Научно-технический бюллетень ВНИИР им. Н.И. Вавилова. – 2000. – № 239. – С. 56–58. [Porokhovinova EA. Izuchenie nasledovaniya okraski i formy tsvetka i semyan, a takzhe ee svyazi s prodolzhitel'nost'yu fazy vskhody-tsvetenie u l'na (Linum usitatissimum L.). Nauchno-tekhnicheskiy byulleten' VNIIR im. N.I. Vavilova. 2000;(239):56-58. (In Russ.)]
- Брач Н.Б., Пороховинова Е.А. Метод сравнительного анализа результатов изучения количественных признаков образцов, выращенных в различные годы (метод приведенных средних) // Труды по прикладной ботанике, генетике и селекции. – 2011. – Т. 167. – С. 36–40. [Brutch NB, Porokhovinova EA. Method of comparative analysis used to access the results of evaluating quantitative characters of plant accessions grown in different years (method of reduced average values). Proceedings of applied botany, genetics and breeding. 2011;167:36-40. (In Russ.)]
- StatSoft, Inc. (2013) Electronic Statistics Textbook. Tulsa, OK: StatSoft. Available at: http://www.statsoft.com/textbook/. Accessed November 14, 2018.
- Наследов А.Д. Математические методы психологического исследования. Анализ и интерпретация данных. – СПб.: Речь, 2012. – 392 с. [Nasledov AD. Matematicheskiye metody psikhologicheskogo issledovaniya. Analiz i interpretatsiya dannykh. St. Petersburg: Rech'; 2012. 392 p. (In Russ.)]
- Ивантер Э.В., Коросов А.В. Введение в количественную биологию. – Петрозаводск: Изд-во Петрозаводского ун-та, 2003. – 203 с. [Ivanter EV, Korosov AV. Vvedeniye v kolichestvennuyu biologiyu. Petrozavodsk: Izdatel’stvo Petrozavodskogo universiteta; 2003. 203 p. (In Russ.)]
- Ростова Н.С. Корреляции: структура и изменчивость. – СПб.: Изд-во СПбГУ, 2002. – 307 с. [Rostova NS. Korrelyatsii: struktura i izmenchivost'. Saint Petersburg: Izdatel’stvo SPBGU; 2002. 307 p. (In Russ.)]
- Злотина М.М., Киселева А.А., Потокина Е.К. Использование аллель-специфичных маркеров генов Vrn и Ppd для экспресс-диагностики фотопериодической чувствительности и потребности в яровизации мягкой пшеницы и ячменя: Методические указания. – СПб.: ВИР, 2012. – 29 с. [Zlotina MM, Kiseleva AA, Potokina EK. Ispol'zovaniye allel'-spetsifichnykh markerov genov Vrn i Ppd dlya ekspress-diagnostiki fotoperiodicheskoi chuvstvitel'nosti i potrebnosti v yarovizatsii myagkoi pshenitsy i yachmenya. Metodicheskie ukazaniya. Saint Petersburg: VIR; 2012. 29 p. (In Russ.)]
- Сокорнова С.В., Гасич Е.Л., Бемова В.Д., Матвеева Т.В. Поиск и видовая идентификация патогенов природно-трансгенного вида Linaria vulgaris // Экологическая генетика. – 2018. – Т. 16. – № 1. – С. 27–34. [Sokornova SV, Gasich EL, Bemova VD, Matveeva TV. Characterization and identification of naturally transgenic species Linaria vulgaris pathogenic mycromycetes. Ecological genetics. 2018;16(2):27-34. (In Russ.)]. https://doi.org/10.17816/ecogen16127-34.
- Integrated DNA technologies. Available at: https://eu.idtdna.com. Accessed November 14, 2018.
- Notredame C, Higgins DG, Heringa J. T-Coffee: a novel method for fast and accurate multiple sequence alignment. J Mol Biol. 2000;302(1):205-217. https://doi.org/10.1006/jmbi.2000.4042.
- Kumar S, Stecher G, Tamura K. MEGA7: molecular evolutionary genetics analysis version 7.0 for bigger datasets. Mol Biol Evol. 2016;33(7):1870-1874. https://doi.org/10.1093/molbev/msw054.
- Okonechnikov K, Golosova O, Fursov M, the UGENE team. Unipro UGENE: a unified bioinformatics toolkit. Bioinformatics. 2012;28(8):1166-1167. https://doi.org/10.1093/bioinformatics/bts091.
Supplementary files










