Функциональная диспепсия и хронический гастрит
- Авторы: Успенский Ю.П.1, Барышникова Н.В.2
-
Учреждения:
- ФГБОУ ВО «Санкт-Петербургский государственный педиатрический медицинский университет» Минздрава России
- ФГБОУ ВО «Первый Санкт-Петербургский государственный медицинский университет им. акад. И.П. Павлова» Минздрава России
- Выпуск: Том 9, № 1 (2018)
- Страницы: 77-83
- Раздел: Статьи
- URL: https://journals.eco-vector.com/pediatr/article/view/8739
- DOI: https://doi.org/10.17816/PED9177-83
- ID: 8739
Цитировать
Полный текст
Аннотация
Заболевания верхних отделов желудочно-кишечного тракта представляют собой крайне распространенную патологию и имеют не только медицинскую, но и социальную значимость, так как часто манифестируют в молодом трудоспособном возрасте. Актуальным для оптимизации ведения пациентов с диспепсией является разделение понятий «функциональная диспепсия» (ФД) и «диспепсия, ассоциированная с Helicobacter pylori». В статье представлен обзор современных зарубежных и российских рекомендаций по ведению пациентов с диспепсией в зависимости от наличия или отсутствия инфекции Helicobacter pylori (рекомендации Пятого Маастрихтского соглашения, Киотского консенсуса, Российской гастроэнтерологической ассоциации, Научного общества гастроэнтерологов России). При постановке диагноза функциональной диспепсии рекомендуется руководствоваться Римскими критериями IV пересмотра, в которых подчеркивается не только важность исключения органической патологии желудочно-кишечного тракта как причины вторичной диспепсии, но и необходимость обследования с целью верификации Helicobacter pylori для исключения этиологической роли микроорганизма в развитии диспепсии. Выделение двух клинических вариантов функциональной диспепсии также обосновано с точки зрения подходов к терапии этого заболевания. В статье представлены алгоритмы ведения пациентов с различными вариантами диспепсии, которые включают в себя различные схемы эрадикационной терапии в случае диспепсии, ассоциированной с Helicobacter pylori, прокинетики или антисекреторные препараты в случае функциональной диспепсии.
Ключевые слова
Полный текст
Функциональная диспепсия (ФД) и хронический гастрит (ХГ) — два понятия, характеризующие патологию верхних отделов желудочно-кишечного тракта. Эти термины могут употребляться вместе, так как каждый по-своему отражает особенности течения заболеваний пищеварительной системы. Широкая распространенность, а также определенные сложности в лечении этих заболеваний, например трудность достижения стойкой ремиссии, делает крайне актуальным их подробное и разностороннее изучение. Большое число вопросов возникает в отношении лечения гастрита и диспепсии, ассоциированных с инфекцией Helicobacter pylori, а также разграничения понятий: Helicobacter pylori-ассоциированная диспепсия и ФД.
Хронический гастрит, ассоциированный с инфекцией Helicobacter pylori
Хронический гастрит — это сборное понятие, классификация которого по многообразию возможных этиологических факторов максимально полно отражена в адаптированной классификации, предложенной согласно Киотскому консенсусу [8].
- Аутоиммунный гастрит.
- Инфекционный гастрит.
2.1. Helicobacter pylori-индуцированный гастрит.
2.2. Бактериальные нехеликобактерные гастриты.
2.2.1. Гастрит, ассоциированный с Helico bac ter heilmannii.
2.2.2. Гастрит, вызванный энтерококками.
2.2.3. Микобактериальный гастрит.
2.2.4. Вторичный сифилитический гастрит.
2.3. Флегмона желудка.
2.4. Вирусные гастриты.
2.4.1. Энтеровирусный гастрит.
2.4.2. Цитомегаловирусный гастрит.
2.5. Грибковые гастриты.
2.5.1. Гастрит вследствие мукормикоза.
2.5.2. Кандидоз желудка.
2.5.3. Желудочный гистоплазмоз.
2.6. Паразитарные гастриты.
2.6.1. Гастрит, вызванный криптоспоридиями.
2.6.2. Стронгилоидоз желудка.
2.6.3. Анизакиаз желудка.
- Гастрит вследствие действия внешних причин.
3.1. Лекарственно индуцированный гастрит.
3.2. Алкогольный гастрит.
3.3. Радиационный гастрит
3.4. Химический гастрит.
3.5. Гастрит вследствие дуоденального рефлюкса.
3.6. Гастрит вследствие действия других спе цифических внешних причин.
- Гастрит как следствие действия специфических причин.
4.1. Лимфобластный гастрит.
4.2. Болезнь Менетрие.
4.3. Аллергический гастрит.
4.4. Эозинофильный гастрит.
- Гастрит, вызванный другими заболеваниями, классифицируемыми в других рубриках.
5.1. Гастрит вследствие саркоидоза.
5.2. Гастрит вследствие васкулита.
5.3. Гастрит вследствие болезни Крона.
Из вышеперечисленных вариантов гастрита одним из наиболее актуальных является Helicobacter pylori-ассоциированный гастрит. Согласно международным консенсусам Helicobacter pylori-ассо циированный гастрит — это инфекционное заболевание, в качестве основного варианта лечения которого рекомендуется эрадикационная терапия. Кроме того, поскольку данный микроорганизм считается канцерогеном первого порядка, своевременно и адекватно проведенная антихеликобактерная терапия может рассматриваться как способ ранней профилактики рака желудка [6, 8].
На сегодняшний день основными рекомендациями по лечению инфекции Helicobacter pylori являются рекомендации Пятого Маастрихтского консенсуса, Киотского консенсуса, Российской гастроэнтерологической ассоциации и Научного общества гастроэнтерологов России [2, 3, 6, 8].
Российская гастроэнтерологическая ассоциация рекомендует следующие основные схемы эрадикационной терапии [2].
Терапия первой линии:
- Тройная стандартная терапия:
1.1. Ингибитор протонной помпы (ИПП) 20–40 мг 2 раза в день + кларитромицин 500 мг 2 р/д + амоксициллин 1000 мг 2 р/д.
1.2. ИПП 20–40 мг 2 р/д + кларитромицин 500 мг 2 р/д + метронидазол 500 мг 2 р/д с возможным дополнением (для повышения эффективности терапии):
- назначение удвоенной дозы ИПП;
- увеличение продолжительности терапии до 14 дней;
- добавление к терапии висмута трикалия дицитрата;
- добавление к терапии пробиотика Saccharomyces boulardii;
- подробное инструктирование пациента о правилах приема препаратов.
- Квадротерапия на основе препарата висмута трикалия дицитрата: ИПП 20–40 мг 2 р/д + висмута трикалия дицитрат 120 мг 4 р/д + тетрациклин 500 мг 4 р/д + метронидазол 500 мг 3 р/д (10 дней).
Терапия второй линии:
- Квадротерапия на основе висмута трикалия дицитрата.
- Тройная терапия на основе левофлоксацина: ИПП 20–40 мг 2 р/д + левофлоксацин 500 мг 2 р/д + амоксициллин 1000 мг 2 р/д (10 дней).
Альтернативные схемы терапии:
- Последовательная терапия (альтернативная схема): ИПП 20–40 мг 2 р/д + амоксициллин 1000 мг 2 р/д (5 дней), затем ИПП 20–40 мг 2 р/д + кларитромицин 500 мг 2 р/д + метронидазол 500 мг 2 р/д (5 дней).
- Квадротерапия без препаратов висмута трикалия дицитрата.
Терапия третьей линии основывается на определении индивидуальной чувствительности Heli cobacter pylori к антибиотикам.
Согласно Пятому Маастрихтскому соглашению предлагаются различные варианты схем терапии для регионов с низкой и высокой устойчивостью Helicobacter pylori к кларитромицину (табл. 1, 2) [6].
Таблица 1 (Table 1). Схемы лечения инфекции Helicobacter pylori: алгоритм терапии первой линии
Eradication of Helicobacter pylori infection: first line therapy
Низкая резистентность к кларитромицину (менее 15 %) | Высокая резистентность к кларитромицину (более 15 %) | ||
Тройная терапия на основе кларитромицина, в качестве альтернативы схема на основе висмута (квадротерапия) | Низкая резистентность к метронидазолу (менее 15 %) | Низкая полирезистентность к кларитромицину и метронидазолу (менее 15 %) | Высокая полирезистентность к кларитромицину и метронидазолу (менее 15 %) |
ИПП + амоксициллин + + метронидазол | Схема на основе висмута (квадротерапия) или квадротерапия без висмута | Схема на основе висмута (квадротерапия) | |
Таблица 2 (Table 2). Схемы лечения инфекции Helicobacter pylori: алгоритм терапии второй линии
Eradication of Helicobacter pylori infection: second line therapy
Неэффективна терапия ИПП + амоксициллин + кларитромицин | Неэффективна квадротерапия на основе висмута | Неэффективна квадротерапия без висмута |
Тройная терапия на основе фторхинолонов или квадротерапия на основе висмута | Тройная/квадротерапия на основе фторхинолонов | Тройная/квадротерапия на основе фторхинолонов или квадротерапия на основе висмута |
Продолжение приема ИПП после завершения курса антибактериальных препаратов обосновано в случае язвы желудка и осложненной язвы и не рекомендовано в случае неосложненной язвы двенадцатиперстной кишки. Актуально использование пробиотиков и пребиотиков в схемах эрадикации, так как некоторые из них продемонстрировали многообещающие результаты при использовании в качестве адъювантной терапии (снижают частоту побочных эффектов).
Согласно рекомендациям Шестого Московского соглашения, основными схемами эрадикационной терапии являются следующие [3].
Первая линия терапии:
- ИПП в стандартной дозе + амоксициллин 1000 мг 2 р/д с кларитромицином 500 мг 2 р/д или джозамицином 1000 мг 2 р/д, или нифуроксазидом 400 мг 2 р/д в течение 14 дней, если эффективность 10-дневной терапии не доказана локальными исследованиями.
- Препараты, используемые при первом варианте, с добавлением висмута трикалия дицитрата 120 мг 4 р/д или 240 мг 2 р/д.
- При аллергии к препаратам пенициллинового ряда проводится классическая квадротерапия: ИПП в стандартной дозе, висмута трикалия дицитрат по 120 мг 4 р/д, нифуроксазид 400 мг 2 р/д, тетрациклин 500 мг 4 р/д в течение 14 дней, если эффективность 10-дневной терапии не доказана локальными исследованиями.
- Висмута трикалия дицитрат по 120 мг 4 р/д (или 240 мг 2 р/д) за 30–40 минут до приема пищи и на ночь в течение 28 дней или один из ИПП в стандартной дозировке в сочетании с 30 % вод ным раствором прополиса (100 мл два раза в сутки натощак) в течение 14 дней.
- При атрофии слизистой оболочки желудка с ахлоргидрией (подтвержденной при внутрижелудочной рН-метрии): амоксициллин 1000 мг 2 р/д в сочетании с кларитромицином 500 мг 2 р/д или джозамицином 1000 мг 2 р/д или нифуроксазидом 400 мг 2 р/д и висмута трикалия дицитрат 120 мг 4 р/д (или 240 мг 2 р/д) продолжительностью 10–14 дней.
Вторая линия терапии (10–14 дней):
- Классическая квадротерапия.
- ИПП в стандартной дозе, амоксициллин 1000 мг 2 р/д, левофлоксацин 500 мг 2 р/д или нифуроксазид 400 мг 2 р/д и висмута трикалия дицитрат 240 мг 2 р/д.
- ИПП в стандартной дозе, амоксициллин 1000 мг 2 р/д, нифуроксазид 400 мг 2 р/д и висмута трикалия дицитрат 240 мг 2 р/д.
Третья линия терапии:
При отсутствии эрадикации Helicobacter pylori после лечения препаратами второй линии рекомендуется подбор терапии только после определения чувствительности Helicobacter pylori к антибиотикам.
Диспепсия, функциональная диспепсия и инфекция Helicobacter pylori
Другая важная проблема — это разделение понятий «функциональная диспепсия» и «диспепсия, ассоциированная с Helicobacter pylori».
Согласно положениям Киотского консенсуса, алгоритм ведения пациентов с диспепсией можно представить следующим образом (рис. 1).
Рис. 1. Алгоритм ведения пациентов с диспепсией, ассоциированной с Helicobacter pylori [8]
Помимо данного алгоритма, понятие ФД определяют Римские критерии IV пересмотра [1]. Согласно данным критериям все пациенты с диспепсией могут быть разделены на две группы.
- Вторичная диспепсия. Пациенты с органической, системной, метаболической причиной развития симптомов, которая может быть идентифицирована с помощью традиционных диагностических методов, а состояние пациента улучшается после устранения причинного фактора или улучшения течения заболевания (например, язвенная болезнь, онкологические заболевания, заболевания панкреатобилиарной системы, эндокринные расстройства, прием лекарственных препаратов и др.). Helicobacter pylori-ассоциированная диспепсия рассматривается как вид диспепсии, по поводу которой пациенты с жалобами получали эрадикационную терапию.
- Функциональная диспепсия. Пациенты, у которых не удается выявить причину развития симптомов с помощью традиционных методов обследования.
К диагностическим критериям ФД (В1) относятся следующие:
- Основные (должен присутствовать как минимум один критерий):
- приносящее беспокойство чувство тяжести после еды;
- приносящее беспокойство раннее насыщение;
- приносящая беспокойство боль в эпигастрии;
- приносящее беспокойство чувство жжения в эпигастрии.
- Отсутствие органических заболеваний (в том числе по данным ФГДС), которые могли бы объяснить появление симптомов.
Вышеперечисленные жалобы должны присутствовать и быть стабильными в течение последних 3 месяцев и должны появляться как минимум за 6 месяцев до постановки диагноза.
Варианты функциональной диспепсии
Постпрандиальный дистресс-синдром (B1a). Диагностические критерии: жалобы должны беспокоить не менее 3 дней в неделю. Должен присутствовать один или оба критерия: беспокоящее чувство тяжести после еды (достаточно выраженное, чтобы влиять на ежедневную активность человека) и/или беспокоящее раннее насыщение (достаточно выраженное, приводящее к уменьшению объема потребляемой пищи). Также не должно быть доказательств наличия органических, системных или метаболических заболеваний, способных объяснить появление жалоб (на основании рутинных обследований, включая ФГДС).
Жалобы должны присутствовать и быть стабильными в течение последних 3 месяцев и должны начаться как минимум за 6 месяцев до постановки диагноза.
Синдром боли в эпигастрии (B1b). Диагностические критерии должны включать как минимум один из следующих признаков, сохраняющихся не менее одного дня в неделю: беспокоящая боль в эпигастрии (достаточно выраженная, чтобы влиять на ежедневную активность человека) и/или беспокоящее чувство жжения в эпигастрии (достаточно выраженное, чтобы влиять на ежедневную активность человека). Также не должно быть доказательств наличия органических, системных или метаболических заболеваний, способных объяснить появление жалоб (на основании рутинных обследований, включая ФГДС). Жалобы должны присутствовать и быть стабильными в течение последних 3 месяцев и должны появляться как минимум за 6 месяцев до постановки диагноза.
Важным моментов является то, что в Римских критериях IV пересмотра постулируется наличие связи между психосоциальными факторами и ФД [4, 5]. Это еще раз подчеркивает актуальность психосоматического компонента в патогенезе ФД и объясняет необходимость использования противотревожных препаратов и антидепрессантов.
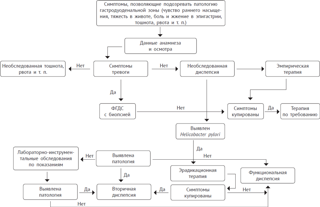
Алгоритм диагностических действий при выявлении у пациента симптомов диспепсии представлен на рис. 2. Алгоритм лечения ФД представлен на рис. 3.
Рис. 2. Алгоритм диагностики при диспепсии [7]
Рис. 3. Алгоритм лечения функциональной диспепсии [2, 7]
Прогноз в отношении наступления стойкой ремиссии при Helicobacter pylori-ассоциированном гастрите несколько лучше, чем при функциональной диспепсии, которая у большинства пациентов протекает длительно, с чередованием эпизодов обострения и ремиссии. У части больных с ФД симптомы длительно не купируются, в связи с чем пациенты часто обращаются за медицинской помощью, а большинство лекарственных препаратов при лечении пациентов этой категории недостаточно эффективны. При Helicobacter pylori-ассоциированном гастрите существует другая проблема — опасность реинвазии инфекции, что приведет к возобновлению жалоб [2]. Таким образом, вопрос оптимизации подходов к лечению данных категорий больных остается крайне актуальным и злободневным.
Об авторах
Юрий Павлович Успенский
ФГБОУ ВО «Санкт-Петербургский государственный педиатрический медицинский университет» Минздрава России
Автор, ответственный за переписку.
Email: uspenskiy65@mail.ru
д-р мед. наук, профессор, заведующий, кафедра факультетской терапии им. проф. В.А. Вальдмана
Россия, Санкт-ПетербургНаталья Владимировна Барышникова
ФГБОУ ВО «Первый Санкт-Петербургский государственный медицинский университет им. акад. И.П. Павлова» Минздрава России
Email: baryshnikova_nv@mail.ru
канд. мед. наук, доцент, кафедра внутренних болезней стоматологического факультета
Россия, Санкт-ПетербургСписок литературы
- Ивашкин В.Т., Маев И.В., Шептулин А.А., и др. Клинические рекомендации Российской гастроэнтерологической ассоциации по диагностике и лечению функциональной диспепсии // Российский журнал гастроэнтерологии, гепатологии, колопроктологии. – 2017. – Т. 27. – № 1. – С. 50–61. [Ivashkin VT, Maev IV, Sheptulin AA, et al. Diagnosis and treatment of the functional dyspepsia: clinical guidelines of the Russian Gastroenterological Association. Russian journal of gastroenterology, hepatology, coloproctology. 2017;27(1):50-61. (In Russ.)]
- Ивашкин В.Т., Шептулин А.А., Маев И.В., и др. Клинические рекомендации Российской гастроэнтерологической ассоциации по диагностике и лечению язвенной болезни // Российский журнал гастроэнтерологии, гепатологии, колопроктологии. – 2016. – Т. 26. – № 6. – С. 40–54. [Ivashkin VA, Sheptulin AA, Maev IV, et al. Diagnostics and treatment of peptic ulcer: clinical guidelines of the Russian gastroenterological Association. Russian journal of gastroenterology, hepatology, coloproctology. 2016;26(6):40-54. (In Russ.)]
- Лазебник Л.Б., Ткаченко Е.И., Абдулганиева Д.И., и др. VI национальные рекомендации по диагностике и лечению кислотозависимых и ассоциированных с Helicobacter pylori заболеваний (VI Московские соглашения) // Экспериментальная и клиническая гастроэнтерология. – 2017. – № 2. – С. 3–21. [Lazebnik LB, Tkachenko EI, Abdulganiyeva DI, et al. VI national guidelines for the diagnosis and treatment of acid-related and Helicobacter pylori-associated diseases (VI Moscow agreement). Expe rimental & clinical gastroenterology. 2017;(2):3-21. (In Russ.)]
- Gathaiya N, Locke GR, Camilleri M, et al. Novel associations with dyspepsia: a community-based study of familial aggregation, sleep dysfunction and somatization. Neurogastroenterol Motil. 2009;21(9):922-e969. doi: 10.1111/j.1365-2982.2009.01320.x.
- Henningsen P, Zimmermann T, Sattel H. Medically Unexplained Physical Symptoms, Anxiety, and Depression. Psychosom Med. 2003;65(4):528-533. doi: 10.1097/01.psy.0000075977.90337.e7.
- Malfertheiner P, Megraud F, O’Morain CA, et al. Management of Helicobacter pylori infection – the Maastricht V.Florence Consensus Report. Gut. 2017;66(1):6-30. doi: 10.1136/gutjnl-2016-312288.
- Stanghellini V, Chan FK, Hasler WL, et al. Gastroduodenal Disorders. Gastroenterology. 2016;150(6):1380-1392. doi: 10.1053/j.gastro.2016.02.011.
- Sugano K, Tack J, Kuipers EJ, et al. Kyoto global consensus report on Helicobacter pylori gastritis. Gut. 2015;64(9):1353-67. doi: 10.1136/gutjnl-2015-309252.







