Improve Current Collection in the Transport System of the Type "HYPERLOOP"
- Authors: Kim K.K.1, Kolesova A.V.1, Kolesov S.L.2
-
Affiliations:
- Emperor Alexander I St. Petersburg State Transport University
- Training center "Siemens Mobility" LLC
- Issue: Vol 5, No 2 (2019)
- Pages: 5-15
- Section: Original papers
- URL: https://journals.eco-vector.com/transsyst/article/view/13485
- DOI: https://doi.org/10.17816/transsyst2019525-15
- ID: 13485
Cite item
Abstract
Background: The vehicle moved in the pipe with rarefied air with the high speed provides high labour productivity, safety, ecological cleanness, comfort and independence from the atmospheric phenomena.
Aim: improving the current collection in the speed range of 500-700 km/h.
Method: We develop the method of decreasing the wear of the contact insert by using disulfide solid lubricant.
Results: of the solution of magnetohydrodynamics equations for the lubricant layer allowed to define the optimal value of the lubricant layer thickness.
Conclusion: The use of this lubricant is advisable on an alternating current. In this case the wear of the contact insert, the degree of sparking and the electromagnetic noise are decreased.
Full Text
Introduction
Currently, the revival of interest towards transport systems in which passenger capsules travel at speeds of ~ 1000 km/h [1] is observed. To reduce front resistance of the capsule, it envisaged to created technical vacuum in the tube, which necessitates application of a large number of pumps, and leads to the problems associated with maintaining vacuum in the tube. As researches by the Department of Electrical and Heat Engineering at PGUPS showed, there exists an original technical solution to this problem, which is about creating rarefied air medium in the tube (pressure is supposed to 2-3 times less than the atmosphere). For partial compensation for emerging front aerodynamic resistance, it envisaged to use a perforated shell of the front part of the capsule with forced pumping out of the oncoming air through holes in the shell, with subsequent withdrawal of the air to the space behind the rear part of the capsule [2].
It needs pointing out that this solution envisages more modest speeds of the capsule, that is ~ 600 700 km/h.
The reduction of speed allows the use of traditional sliding current collector in these transport systems, which has a positive effect on the weight and dimensions of the capsule.
In connection with the aforesaid there is a problem of maintaining appropriate quality of the current collector system, in particular reducing wear of the elements of contact pairs. Currently, there are many ways to reduce wear. One of them is through application of solid greases, for instance, based on molybdenum disulfide MoS2 [3].
In application of molybdenum disulfide grease in electrical sliding contacts (SC), it is necessary to take into account not only physical and chemical, but also electrical features of the sliding contact. The authors have developed and studied a method of administering solid grease on the basis of molybdenum disulfide with the help of additional insert that is installed on the current collector before the current insert.
Consideration of a number of rheological models of solid grease [4] allowed us to conclude that flowing of MoS2 grease under the current insert, as the current passes, can be described by magnetohydrodynamic equations for viscous fluidity. When MoS2 is heated to 7090 °С the molybdenum disulfide crystals acquire fluidity and viscosity in the directions parallel to its layers, and the optimal location of crystals on the surface of friction pairs is ensured by the applied external electrical field [5].
With certain gaps, between the insert and contact wire the emergence of repulsive force is possible, which tends to detach the insert from the contact wire and increase transition resistance of the sliding contact.
Magnetohydrodynamic equations for grease layer
Let us consider a plane problem of liquid viscous fluidity (imitation of grease layer) in the transverse electromagnetic field in semi-infinite space (Fig. 1).
Fig. 1. Calculation of Magnetohydrodynamic model of grease: 1 – current insert, 2 – contact wire, E – electrodynamic force source, R – power supply circuit resistance.
The general equation of movement of grease in the electrodynamic field is as follows [6]:
,
where ρ - grease density, V - grease flow velocity (contact insert movement velocity), p - pressure between contact insert and contact wire, η - dynamic viscosity of grease, j current density in the contact, H magnetic field strength in the area of contact.
If we consider a stationary plane-parallel problem, the equation of this liquid grease motion will be as follows:
The equations for the plane boundary layer of the equation of magnetic hydrodynamics will be like:
here u – longitudinal constituent of the velocity vector, ν - magnetic layer viscosity, σ - specific conductivity of grease, μ - absolute magnetic permeability of grease, H0 - magnetic field strength in the area of sliding contact.
The last motion equation can be put down as:
, (1)
where jy - current density in the contact, B - magnetic induction in sliding contact.
Distribution of grease layer is expressed as the function of coordinate x:
,
where , - current insert width.
If secondary effects are ignored, then equation for IV curve of SC can be put down as
Now, from the equation and h<<kx and jy>>jx it follows that and jy are essentially only function of z and x. The value B0 is not constant, but a function of the current and the coordinate x.
The equation (1) cannot integrated analytically, and an approximate solution can be obtained only for very large or very small Hartmann numbers [7].
. (2)
For the case considered, the Hartman number has an order of 10-9 [6], consequently, the approximate solution can be obtained analytically. Besides, the small value of the Hartmann number suggests a simplified task solution: aggregate force field is determined by the superposition of hydrodynamic and electromagnetic field effects.
The equation (1) can be integrated using boundary conditions: y=0 at u=V and y=h at u=0.
, (4)
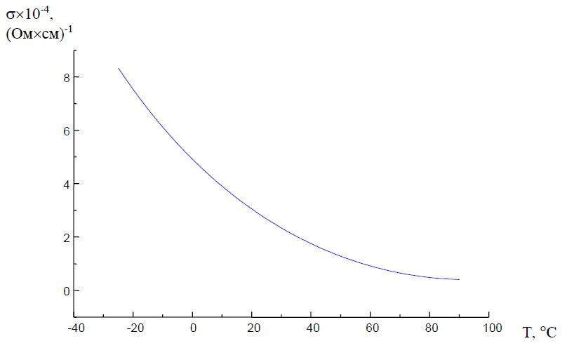
The specific conductivity value can be determined from the dependence presented in Fig. 2 [8] for the corresponding temperature of the sliding contact elements.
The consumption of grease can be expressed through velocity integral of the grease thickness.
. (5)
Fig. 2. Dependence of specific conductivity of MoS2 on temperature
Using boundary conditions [9], distribution of pressure can be found:
. (6)
On the basis of the Ohm’s Law the distribution of the current density can be determined; it will be expressed through electrical field strength and flow speed. The transient voltage drop in the grease layer is determined by the following ratio:
(7)
Transient voltage drop in the point y=0 should equal 0.
Integrating this expression for the current density (3):
(8)
and, using the expression for grease consumption, we can determine the current density:
. (9)
Using the second boundary condition p=0 at x=binsert.
(10)
Full current is determined by ratio:
. (11)
Using the relation (10), consumption rate of grease can be determined:
. (12)
Then transient voltage drop equals
. (13)
Distribution of current density on the surface of the insert:
. (14)
For convenience, the coefficient β is introduced:
. (15)
Distribution of relative pressure between the insert and contact wire:
. (16)
The bearing capacity of MHD layer in relative units is determined by pressure integral of the insert length:
. (17)
From the analysis of expression (17) it is possible to offer the optimal way to reduce the excessive pressure under the insert, which is about maintaining equality:
. (18)
With such a combination there is no excessive pressure between the insert and contact wire. In case of upward deviation of ratio the ratio (18), the increase in the transient voltage drop is observed, and consequently in the electrical losses in the contact. The deviation to the area of low values results in a cavitation process and increases mechanical losses in the SC.
Practically, this ratio is achieved either by adjustment of pressure for disulfide insert, or variation of its contact surface.
The correctness of this hypothesis can be checked indirectly by examining such characteristics of the CS as wear of the insert or by examining the transient voltage drop in the contact.
In order to undertake the experiment on finding optimal working conditions for molybdenum disulfide, a bench was created on the basis of an induction machine with a phase rotor AK-52 (AD) with a capacity of 4.5 kW. Here the contact wire was imitated by a contact ring, the current insert by MG-4 conductive brushes (contact area of the brush Sb=1.6 cm2, pressure on the brush pb=400 g/cm2), disulfide insert by an additional brush of molybdenum disulfide. The pressure on the additional brush varied in the following levels: p(D) = 100 g/cm2, 250 g/cm2, 400 g/cm2. The contact area of the additional brush was S(D) = 0.4 cm2, 0.8 cm2, 1.2 cm2. This was 25%, 50% and 75% of the contact surface of the conductive brush. The experiment was repeated three times. The values of wear were determined by an arrow indicator followed by specification by weighing on an analytical scale. At realisation of the given experiment within twenty hours the mathematical model of deterioration in relative units is received:
. (19)
The graphical interpretation of the polynomial obtained is given in Fig. 3.
Fig. 3. Graphical interpretation of the polynomial of the MG-4 brush wear
The minimal value of the brush wear is observed in the point, where MHD force equalled 0. For the system in question, this makes S(D)(min)=0,9 cm2, p(D)(min)=150 g/cm2.
Summarising, it should be noted that the use of molybdenum disulfide on the given grease of AD with the optimal combination of pressure on the additional brush and its contact area, allows reduction of the wear of the working brushes by 1.72 times [10-15].
Conclusions
Using solid molybdenum disulfide grease considerably decreases wear of the current inserts, and large contribution to the effect observed is made by electrical field, that orients the crystal in a direction that the friction becomes Magnetohydrodynamic.
Solving the MHD equations for grease layer enables determination of an optimal value of the grease thickness. Theoretical solution of the problem coincides well with the experimental data. For the certain contact pair, the combinations of pressure and contacting area of additional brush have been determined; additional brush imitated disulfide insert, that ensures an optimal value of the grease layer.
About the authors
Konstantin K. Kim
Emperor Alexander I St. Petersburg State Transport University
Author for correspondence.
Email: kimkk@mail.ru
ORCID iD: 0000-0001-7282-4429
SPIN-code: 3278-4938
Scopus Author ID: 56092209700
https://www.pgups.ru/sveden/employees/kim-konstantin-konstantinovich
doctor of technical Sciences, professor; Head of the department "Electrical Engineering and Power Engineering"
Russian Federation, St. PetersburgAnna V. Kolesova
Emperor Alexander I St. Petersburg State Transport University
Email: kolesoff76@mail.ru
ORCID iD: 0000-0002-2744-7932
SPIN-code: 2392-9750
https://www.pgups.ru/sveden/employees/kolesova-anna-vladimirovna
Senior Lecturer of the Department "Electrical Engineering and Power Engineering"
Russian Federation, St. PeterburgSergey L. Kolesov
Training center "Siemens Mobility" LLC
Email: kolesoff_s_l@mail.ru
ORCID iD: 0000-0002-4252-1854
SPIN-code: 4356-0993
candidate of technical Sciences, associate Professor
Russian Federation, St. PetersburgReferences
- Форгач Р.Л. Скоростной вакуумный трубопроводный транспорт – конкурент реактивной авиации // Наземный транспорт 80-х годов. Под ред. Р. Торнтона. – 1974. – С. 121–137. [Forgach RL. Skorostnoj vakuumnyj truboprovodnyj transport – konkurent reaktivnoj aviacii. Nazemnyj transport 80-h godov. In: Tornton R., editor. 1974:121-137. (In Russ.)].
- Патент РФ на полезную модель № 24670/20.08.02. Бюл. № 23. Ким К.К. Кузов головного вагона высокоскоростного поезда. Режим доступа: http://www1.fips.ru/fips_servl/fips_servlet. Дата обращения: 04.07.2018. [Patent RUS №24670/20.08.02. Byul. №23. Kim KK. Body of the head car of the high-speed train. Available from: http://www1.fips.ru/fips_servl/fips_servlet (In Russ.)].
- Ким К.К. Вариант вакуумной транспортной системы // Железнодорожный транспорт. – 2016. – № 12. – С. 67 – 68. [Kim KK. Variant of vacuum transport system. Railway transport. 2016;(12):67-68. (In Russ.)].
- Ким К.К., Барбарович В.Ю., Литвинов Б.Я. Метрология и техническое регулирование. Учебное пособие. – Москва, 2006. – 255 с. [Kim KK, Barbarovich VY, Litvinov BY. Metrologiya i tekhnicheskoe regulirovanie. Schoolbook. Moscow, 2006. 255 p. (In Russ.)].
- Пат. РФ на изобретение № 2677216/15.01.2019 Бюл. № 2. Ким К.К., Крон И.Р, Ватулин Я.С. Система электродинамического подвеса. Режим доступа: http://www1.fips.ru/fips_servl/fips_servlet. [Pat. RUS № 2677216/15.01.2019. Byul. № 2. Kim KK, Kron IR, Vatulin YS. Electrodynamic suspension sistem. http://www1.fips.ru/fips_servl/fips_servlet (In Russ.)].
- Pai S-I. Magnetogasdynamics and Electromagnetogasdynamics. Magnetogasdynamics and Plasma Dynamics. Springer Vienna; 1962;27-40. doi: 10.1007/978-3-7091-8083-9_4
- Сентюрихина Л.Н., Опарина Е.М. Твердые дисульфидмолибденовые смазки. – М: Химия, 1966. – 152 c. [Sentyurihina LN, Oparina EM. Tverdye disul'fidmolibdenovye smazki. Moscow: Himiya, 1966. 152 p. (In Russ.)].
- Ким К.К., Изотов А.И., Колесов С.Л. К вопросу применения твердых смазок в системах скользящего токосъема электрических машин // Электротехника. – 2001. – № 3. – C. 30–33. [Kim KK, Izotov AI, Kolesov SL. Application of hard lubricants (HL) in the sliding current pick-off (SCPO) systems. Elektrotekhnika. 2001;3:30-33. (In Russ.)].
- Rittenhouse JB, Jaffe LD, Nageler RG, Martens HE. Friction measurements on a low Earth satellite. ASLE Transact.1963;6(3):161-177. doi: 10.1080/05698196308972010
- Elco RA, Hughes WF. Magnetogydrodinamic pressurization of liquid metal bearings.
- Wear. 1962;5(3):198-212. doi: 10.1016/0043-1648(62)90004-2
- Hughes WF. Magnetogydrodinamic bearings. Wear. 1963;6:315-324. doi: 10.1016/0043-1648(63)90164-9
- Никитин В.В., Стрепетов В.М., Волювач А.С. Варианты схем электроснабжения транспортного средства с комбинированной системой левитации и тяги на переменном токе // Известия высших учебных заведений. Проблемы энергетики. – 2010. – № 3-4. – C. 54-62. [Nikitin VV, Strepetov VM, Voluvach AS. Varianty schem electrosnabzhenia transportnogo sredstva s kombinirovannoy systemoy levitazii i tyagi na peremennom toke. Izvestia vysshikh uchebnukh zavedenii. Problemy energetiki. 2010;(3-4):54-62. (In Russ.)].
- Стрепетов В.М., Никитин В.В. Оценка энергетической эффективности пусковых режимов работы комбинированной системы левитации и тяги на однофазном переменном токе // Известия Петербургского университета путей сообщения. – 2006. – № 2. – С.145–159. [Strepetov VM, Nikitin VV. Ocenka energeticheskoj effektivnosti puskovyh rezhimov raboty kombinirovannoj sistemy levitacii i tyagi na odnofaznom peremennom toke. Proceeding of Petersburg Transport University. 2006;(2):145-159. (In Russ.)].
- Байко А.В., Никитин В.В., Стрепетов В.М. Определение параметров схемы замещения комбинированной системы левитации и тяги на переменном токе / Материалы III международного симпозиума «Электрификация и развитие энергосберегающей инфраструктуры и электроподвижного состава на железнодорожном транспорте – ЭЛТРАНС-2005» Санкт-Петербург, 17–19 ноября 2005 г. СПб, ПГУПС, 2007, – C. 119–123. [Bajko AV, Nikitin VV, Strepetov VM. Opredelenie parametrov skhemy zameshcheniya kombinirovannoj sistemy levitacii i tyagi na peremennom toke. Proceedings of the III International Symposium “Elektrifikaciya i razvitie energosberegayushchej infrastruktury i elektropodvizhnogo sostava na zheleznodorozhnom transporte – ELTRANS-2005” St. Petersburg, 2005, Nov. 17–19; St. Petersburg: PGUPS; 2007. pp. 119-123. (In Russ.)].
- Никитин В.В., Стрепетов В.М. Энергообеспечение бортовых электромагнитов комбинированной системы левитации и тяги на переменном токе // Транспортные системы и технологии. – 2017. – T. 3. – № 3. – С. 25–38. [Nikitin VV, Strepetov VM. Vehicle electromagnets energy supply of A.C. combined levitation and traction system. Transportation Systems and Technology. 2017;3(3):25-38. (In Engl., In Russ.)]. doi: 10.17816/transsyst20173325-38
- Хожаинов А.И., Никитин В.В., Середа Е.Г. Энергосберегающие преобразователи электроприводов магнитолевитационных транспортных систем / Труды 2-й международной научной конференции «Магнитолевитационные транспортные системы и технологии МТСТ-14», Санкт-Петербург, 17-20 июня 2014 г. – Киров: МЦНИП, 2014. – С. 313–322. [Hozhainov AI, Nikitin VV, Sereda EG. Energosberegayushchie preobrazovateli elektroprivodov magnitolevitacionnyh transportnyh sistem. Proceedings of the International Scientific and Practical Conference “Magnitolevitacionnye transportnye sistemy i tekhnologii MTST-14" 2014, Jun 17-20; St. Petersburg. Kirov: MCNIP LLC; 2014. pp. 313-322. (In Russ.)].
- Антонов Ю.Ф., Зайцев А.А, Середа А.Г., и др. Магнитолевитационная технология как транспортная стратегия высокоскоростного движения / Материалы IV международной научно-технической конференции «Интеллектуальные системы на транспорте». СПб, ПГУПС, 2014. – C. 183–184. [Antonov YuF, Zajcev AA, Sereda AG, et al. Magnitolevitacionnaya tekhnologiya kak transportnaya strategiya vysokoskorostnogo dvizheniya. Proceedings of the IV international scientific and technical conference “Intellektual'nye sistemy na transporte” St. Petersburg: PGUPS; 2014. pp. 183-184. (In Russ.)].
Supplementary files




