Tariff policy offers on the line of magnetic levitation transport
- Authors: Fedorova M.V.1
-
Affiliations:
- Emperor Alexander I Petersburg State Transport University
- Issue: Vol 7, No 1 (2021)
- Pages: 139-157
- Section: Original papers
- URL: https://journals.eco-vector.com/transsyst/article/view/62845
- DOI: https://doi.org/10.17816/transsyst202171139-157
- ID: 62845
Cite item
Full Text
Abstract
Background: It is proposed to use maglev transport as the basis for the development of the transport system of urban agglomerations. Its operation requires a special high-speed infrastructure, new rolling stock. The project for the construction and operation of the maglev transport line (MLT) St. Petersburg – Sertolovo has an extremely long-term nature, significantly affects the development of urban high-speed transport, and therefore its implementation is possible only within the framework of strategic management of the development of urban transport systems.
Aim: Commissioning of maglev transport lines in places of concentration of growing passenger traffic, which will help to reduce travel time, meet freight needs, improve the quality and increase travel safety when driving on dedicated lanes.
Method: The article has developed proposals for the tariff policy on the maglev transport lines. Also, a forecast of passenger traffic on the MLT line was given, taking into account the recommended tariffs for collecting tolls, and the potential income of the project on the MLT line was determined.
Results: The purpose of the introduction of this MLT line is to improve transport services and reduce the time spent on trips for the population of the city of Sertolovo by providing high-speed communications, improving the technical level of rolling stock and MLT stops, which significantly affects the comfort of passenger movement.
Full Text
Введение
Ранее автором была сделана попытка обоснования строительства магнитолевитационной трассы Санкт-Петербург – Сертолово [1]. Главным преимуществом развития сети скоростного пассажирского городского транспорта является резкое сокращение временных затрат на перемещение населения. Данная технология предполагает эффективную сеть городского общественного транспорта с обязательным выделением полос для общественного транспорта. В сложившихся условиях отставания в развитии метрополитена от роста спроса населения на скоростные перевозки, исчерпания пропускной способности основных магистралей мегаполисов и нехватки провозных возможностей видов общественного транспорта для повышения эффективности и качества транспортного обслуживания является необходимым развитие скоростного городского транспорта.
Мы предлагаем включить в транспортную систему городов магнитолевитационный транспорт на примере Санкт-Петербурга и Ленинградской области [2, 3].
МЛТ является эстакадным видом колейного транспорта и обладает всеми достоинствами и недостатками эстакадных линий. К его достоинствам относятся, прежде всего, безопасность, экологичность (пониженный уровень шума за счет отсутствия трущихся поверхностей и отсутствие вредных выбросов в атмосферу), скорость и сниженное энергопотребление за счет отсутствия сил трения, а также высокая пропускная способность [4, 5, 6].
МЛТ имеет низкие показатели энергопотребления. Энергозатраты в среднем в расчете на 1 пасс-км составляют 0,21 кВт/час, что в условиях тарифов для четвертой ценовой группы предприятий Москвы составляет 0,29 руб. Следует отметить, что энергозатраты занимают существенную долю в структуре операционных расходов: в пиковом режиме для рельсового транспорта они существенно превышают среднее значение 29 % [7, 8, 9, 10].
Разработка предложений по тарифной политике на линии МЛТ
По данным социологического опроса населения г. Сертолово было получено распределение ответов респондентов на вопрос: «Чем Вы руководствуетесь, когда выбираете вид транспорта, совершая запланированные поездки?» (Рис. 1). Респондентам было предложено выбрать три критерия по степени значимости [11].
Наиболее значимыми критериями при выборе вида транспорта респонденты назвали скорость передвижения и отсутствие другого вида транспорта на данном маршруте: 27,0 % и 26,5 % респондентов соответственно. Более 17 % респондентов (из числа указавших наиболее значимый критерий – 660 чел.) наиболее значимым критерием при выборе вида транспорта назвали стоимость проезда, 12,3 % – «выбираю то, что быстрее подойдет», 10,2 % – комфорт, 2,7 % - безопасность (рисунок 7.5). Около 4 % респондентов наиболее значимыми критериями назвали критерии, не предусмотренные в вариантах ответов: расположение остановки (13 чел.), удобный маршрут (5 чел.), использование личного автомобиля (3 чел.), наличие льгот (2 чел.) и др.
На втором месте по значимости 29,5 % респондентов (из числа указавших второй по значимости критерий – 82,7 % респондентов) отметили скорость передвижения, 20,3 % – комфорт, 18,7 % – стоимость проезда.
На третьем месте по значимости 23,5 % респондентов (из числа указавших третий по значимости критерий – 510 чел.) отметили вариант ответа – комфорт, 22,2 % – безопасность, 15,9 % – скорость передвижения, 15,5 % – стоимость проезда.
Рис. 1. Распределение ответов респондентов на вопрос о критериях выбора вида транспорта по степени значимости (1 место - самая высокая значимость), % Источник: составлено по данным http://www.mosertolovo.ru/
В ходе социологического опроса населения г. Сертолово было выявлено, что регулярно поездки в г. Санкт-Петербург совершают 88% респондентов. Основным видом транспорта при поездках является коммерческий автобус (87 % респондентов) [12].
Возможность использования МЛТ для поездок по направлению «Сертолово – Санкт-Петербург» рассматривают около 85 % респондентов. Более 90 % респондентов из числа указавших предпочтительный остановочный пункт на проектируемой линии МЛТ по направлению в г. Санкт-Петербург планируют совершать поездки до станции метрополитена «Парнас».
В ходе социологического опроса наиболее часто респонденты указывали расходы на поездку в один конец до Санкт-Петербурга в 60 руб. что соответствует стоимости проезда в коммерческом автобусе от г. Сертолово до г. Санкт-Петербурга. Указанный уровень расходов на поездку может быть принят в качестве рекомендуемого тарифа на проезд в МЛТ. При этом, основанием для выбора тарифа на проезд в МЛТ также должны быть результаты анализа эластичности спроса по цене.
Пассажирский транспорт является одной из важнейших отраслей жизнеобеспечения региона, от функционирования и развития которого зависит качество жизни населения, эффективность работы отраслей экономики региона и возможности использования его градостроительного и социально-экономического потенциала.
Проектируемая линия легкого рельсового транспорта по направлению Сертолово – Санкт-Петербург имеет общую эксплуатационную протяженность 14,8 км.
Строительство линии МЛТ представляет собой перспективное направление развития системы общественного пассажирского транспорта Санкт-Петербурга и Ленинградской области.
Анализ мирового опыта свидетельствует о наличии значительной дифференциации в подходах к формированию тарифных систем и определению уровня оплаты на общественном пассажирском транспорте. Уровень платы за проезд может меняться от нулевого (бесплатный проезд) и примыкающего к нему крайне низкого до сравнительно высокого. Так, например, общественный пассажирский транспорт был бесплатным в Липецке с 1992 по 2003 гг. Примеры эксплуатации пассажирских транспортных систем с нулевым тарифом существуют и за рубежом. В Буффало введен бесплатный проезд на участке системы легкого рельсового транспорта, проходящей по центральным деловым районам; в Такоме (США) линия ЛРТ, открытая в 2003 г. в центре города, работает как бесплатный челночный маршрут. А во многих крупных городах, среди которых Париж, Нью-Йорк, города Российской Федерации и др., традиционным является использование постоянного тарифа, дифференциация же тарифов преимущественно используется в пригородной зоне.
Уровень платы является одним из основных регуляторов спроса на услуги пассажирского транспорта. Системы дифференцированной оплаты обеспечивают возможность управления спросом на услуги общественного пассажирского транспорта с учетом интересов пассажиров, перевозчиков и транспортной системы города в целом.
Существуют следующие виды тарифных систем и подходы к формированию тарифов:
- нулевой тариф;
- максимальный тариф;
- система дифференцированной оплаты;
- постоянный тариф.
Нулевой тариф и его влияние на спрос на услуги общественного пассажирского транспорта. Существует опыт использования нулевого тарифа на общественный пассажирский транспорт для всех пассажиров как с целью социальной поддержки населения, так и с целью максимизации пассажиропотоков и снижения нагрузки на улично-дорожную сеть. В этом случае финансирование системы общественного транспорта осуществляется за счет бюджета.
Использование нулевого тарифа при обеспечении приемлемого качества транспортного обслуживания действительно максимизирует число пассажиров на общественном пассажирском транспорте. Однако в условиях недостатка бюджетных средств, характерного для регионов России, высока вероятность недостаточного финансирования, ведущего к износу подвижного состава, инфраструктурных элементов и другим негативным последствиям.
Для практики применения нулевого тарифа характерны следующие особенности:
- отмена платного проезда может привести к снижению фискальной ответственности руководства транспортных предприятий в периоды достаточного финансирования и снижению качества транспортного обслуживания при сокращении финансирования;
- гарантированные значительные субсидии перевозчикам снижают эффективность их работы. В долгосрочной перспективе это часто приводит к ухудшению качества транспортного обслуживания и/или финансовому кризису;
- в большинстве случаев привлечение новых пассажиров на общественный транспорт происходит за счет более высокого уровня обслуживания, а не только за счет снижения стоимости проезда; таким образом, более эффективным является выделение дополнительных средств на совершенствование транспортного обслуживания с целью повышения спроса на перевозки, а не отмена платного проезда;
- применение нулевого тарифа приводит к злоупотреблениям и проблемам в эксплуатации: люди начинают пользоваться транспортом без необходимости, повышается риск вандализма, затрудняется поддержание общественного порядка в подвижном составе и т.п.;
- справедливо, если пассажиры общественного пассажирского транспорта оплачивают часть затрат на перевозку, и как правило, они готовы к этому;
- отсутствие ограничений спроса может вызвать переполнение подвижного состава на коротких перегонах маршрутов, что приводит к серьезному увеличению эксплуатационных затрат.
Однако существует ряд случаев, когда система бесплатного проезда может успешно применяться в ограниченных масштабах. В том числе:
- на челночных маршрутах и всех транспортных маршрутах, действующих на территории небольших зон высокой активности, например, в центральных деловых районах, студенческих городках, аэропортах и т.п.;
- на подвозочных маршрутах к крупным транспортным линиям или терминалам, а также к крупным зонам парковки и торговым зонам;
- при обслуживании особых мероприятий;
- в рекламных целях, например, при открытии новых линий рельсового транспорта.
Кроме того, как в крупных, так и в малых городах существует опыт установления низких тарифов, а также их снижения с целью привлечения пассажиров. Эксперты отмечают, что такое снижение обычно вызывает очень значительный рост пассажиропотоков, превышающий прогноз, представленный в исследованиях, посвященных эластичности спроса на перевозки общественным транспортом.
В большинстве случаев снижение стоимости проезда оказывается невыгодным в коммерческом отношении: рост доходов от сбора платы за счет увеличения пассажиропотоков не компенсирует потерю доходов в результате снижения стоимости проезда и дополнительные эксплуатационные затраты, связанные с необходимостью обслуживания большего количества пассажиров, или же соотношение затрат и доходов оказывается менее выгодным, чем при прежнем, более высоком размере платы за проезд. Тем не менее, эти изменения оцениваются как очень успешные, так как они способствуют снижению нагрузки на улично-дорожную сеть, повышению транспортной подвижности населения, активизации его социальной и экономической деятельности.
Максимальный тариф и его влияние на спрос на услуги общественного пассажирского транспорта. Противоположностью политике стимулирования спроса на перевозки общественным транспортом является политика, направленная в первую очередь на максимизацию доходов от сбора платы за проезд. Применение высоких тарифов часто приводит к несколько более жесткому финансовому контролю и управлению на транспортных предприятиях, но их влияние на спрос резко отрицательное.
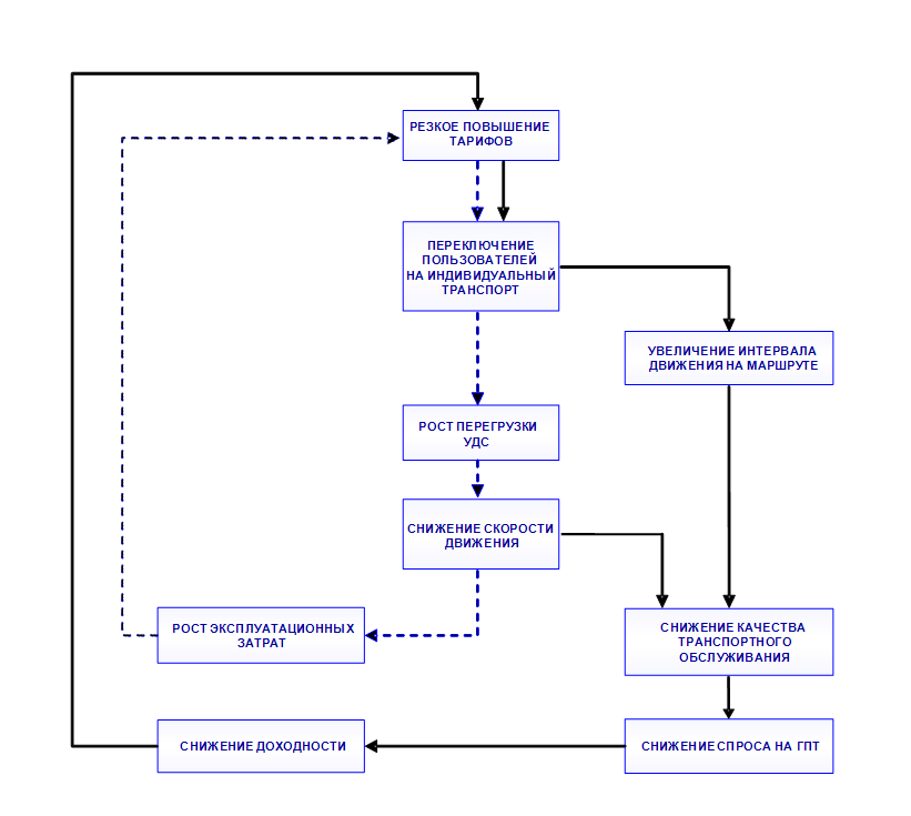
Повышение тарифов на общественном пассажирском транспорте требует максимальной осторожности, так как оно может стать катализатором в запуске в цепи событий, составляющих так называемый «двойной порочный круг», представленный на Рис. 2.
Как видно из схемы, если повышение тарифов вызывает значительное переключение пассажиров с общественного транспорта на личный, то это приводит к росту интенсивности транспортных потоков, которое вызывает снижение их скорости и повышение эксплуатационных затрат транспортных предприятий (на схеме – сплошная линия). Кроме того, снижение пассажиропотока может привести к увеличению интервала движения на маршрутах общественного пассажирского транспорта, что делает общественный транспорт менее привлекательным и снова приводит к снижению спроса (пунктирная линия). Как повышение затрат, так и снижение доходности затем ведут к необходимости снова повысить тарифы.
Рис. 2. Возможные последствия необоснованного роста тарифов на пассажирском транспорте
Таким образом, порочный круг замыкается. Отсюда следует необходимость поддержки оптимального уровня тарифов со стороны бюджета с целью поддержания транспортного обслуживания на приемлемом уровне и во избежание дальнейшего ухудшения качества системы общественного пассажирского транспорта и транспортной системы в целом.
Следствием такого развития событий является деградация пассажирского транспорта, сопровождающаяся ухудшением условий движения легковых автомобилей, что приводит к параличу городской транспортной системы в целом. В большинстве городов, где применяется рациональная транспортная политика, справедливая по отношению к общественному транспорту, задача привлечения пользователей считается гораздо более важной, нежели максимизация доходов. Такая политика позволяет повысить транспортную подвижность населения, снизить перегрузку УДС и предотвратить деградацию городской среды.
Система дифференцированной оплаты. Использование дифференцированного тарифа для оплаты поездок на общественном пассажирском транспорте является широко распространенной практикой для крупных городов с населением свыше 1 млн человек. Широкая практика находит отражение в различных принципах тарификации и их сочетании.
Применяются следующие базовые принципы тарификации в зависимости от следующих факторов:
- времени;
- расстояния;
- качества обслуживания;
- наличия пересадок;
- вида транспорта и/или перевозчика;
- вида проездного билета.
Практически во всех тарифных системах, применяемых в крупных городах, используется сочетание нескольких базовых принципов тарификации.
Наиболее распространенными базовыми принципами дифференциации являются:
- дифференциация в зависимости от времени;
- дифференциация в зависимости от расстояния.
При дифференциации тарифов в зависимости от времени стоимость проезда можется зависеть от:
- продолжительности поездки;
- времени (периода) совершения поездки.
Так, система дифференцированной оплаты в зависимости от продолжительности поездки применяется в Праге, Амстердаме, Париже, Стокгольме, Будапеште, Осло и др.
Дифференциация стоимости проезда в зависимости от времени совершения поездки применяется в таких крупных городах, как Лондон, Гамбург, Франкфурт-на-Майне и др. и позволяет совершать поездки по сниженной цене в межпиковый период и период вечернего спада интенсивности пассажиропотоков. В Гамбурге, например, снижение тарифа практикуется в будние дни с 9 до 16 часов и в выходные дни после 18 часов. В Берлине – с 10 до 15 ежедневно. Подобная дифференциация стоимости проезда позволяет снизить пиковые нагрузки на транспортную систему и/или привлечь дополнительных пассажиров в период умеренной загрузки.
При дифференциации тарифов в зависимости от протяженности поездки стоимость проезда может определяться:
- зонами, в пределах которых совершается поездка;
- начальной и конечной зоной;
- количеством перегонов;
- количеством тарифных участков;
- протяженностью поездки.
Система дифференциации тарифов в зависимости от расстояния используется в настоящее время в большинстве крупных городов Европы. Так, например, в Берлине, Гамбурге, Лондоне, Барселоне используется дифференциация стоимости проезда в зависимости от зон.
Применение системы дифференцированной оплаты обеспечивает соответствие размера платы за проезд объему предоставленных транспортных услуг и позволяет в полной мере учесть возможности и потребности различных групп пассажиров.
Однако объективной предпосылкой создания системы дифференцированной оплаты проезда на общественном пассажирском транспорте является неоднородность поездок, отличающихся по дальности, продолжительности, времени совершения, пересадочности и другим характеристикам. Данная система является эффективной при высокой протяженности маршрута и большом количестве станций на нем. Однако вследствие приведенных выше факторов, несмотря на все очевидные преимущества дифференцированной системы оплаты проезда, можно заключить о нецелесообразности применения подобной схемы на проектируемой линии легкого рельсового транспорта по направлению Сертолово – Санкт-Петербург. Причиной тому невысокая протяженность маршрута (менее 20 км) и небольшое число станций на нем.
Постоянный тариф. Применение постоянного (фиксированного, плоского) тарифа также имеет как достоинства, так и недостатки.
К достоинствам такой тарифной системы относятся:
- простота понимания пассажирами;
- простота учета платежей;
- простота контроля оплаты проезда.
Основными недостатками постоянного тарифа являются:
- несправедливость: при применении постоянного тарифа пассажиры, совершающие короткие поездки, платят за них слишком высокую плату, не соответствующую объему предоставленных услуг, в то время как едущие на дальние расстояния обычно недоплачивают;
- сокращение пассажиропотоков вследствие отказа от поездок на короткие расстояния, и, следовательно, выпадение части доходов.
В то же время необходимость более высокой платы за поездки на большое расстояние в некоторых случаях, в том числе и в крупных городах России, таких, как Санкт-Петербург, компенсируется отсутствием возможности бесплатной пересадки между маршрутами и видами транспорта. При этом разница между величиной оплаты проезда теряет актуальность для маршрутов, в которых отсутствует значительная разница между дальностью поездок, что делает данный вид тарификации наиболее приемлемым для оплаты проезда по проектируемой линии МЛТ по направлению Сертолово – Санкт-Петербург.
В Российской Федерации тарифы на перевозки пассажиров и багажа пассажирским транспортом общего пользования регламентируются органами исполнительной власти субъектов Российской Федерации в области государственного регулирования тарифов.
В Табл. 1 представлены тарифы на пригородные пассажирские перевозки железнодорожным транспортом в зоне тяготения проектируемой линии МЛТ Сертолово – Санкт-Петербург. Согласно действующим нормативным документам Правительством Ленинградской области установлен предельный тариф на перевозку пассажиров железнодорожным транспортом общего пользования в размере 2,77 руб. за каждый последующий после 14-го км.
В Табл. 2 представлены тарифы на маршрутах регулярных перевозок наземным пассажирским маршрутным транспортом общего пользования в зоне тяготения проектируемой линии МЛТ по направлению Сертолово – Санкт-Петербург, действующие в 2020 году.
Стоимость проезда на маршрутах регулярных перевозок с посадкой и высадкой пассажиров только в установленных остановочных пунктах наземным пассажирским маршрутным транспортом общего пользования составляет не более 4,5 руб. за км пробега. Стоимость проезда на маршрутах регулярных перевозок с посадкой и высадкой пассажиров в любом не запрещенном правилами дорожного движения месте наземным пассажирским маршрутным транспортом общего пользования колеблется в диапазоне от 55 до 180 руб. в зависимости от дальности поездки. На большинстве маршрутов используется зональная дифференциация тарифа. При этом стоимость километра пробега на таких маршрутах значительно дешевле, чем на маршрутах регулярных перевозок, использующих участковый вид тарифа, с посадкой и высадкой пассажиров только в установленных остановочных пунктах.
Средняя протяженность маршрутов наземного пассажирского маршрутного транспорта в зоне тяготения проектируемой линии МЛТ Сертолово – Санкт-Петербург варьируется от 15 до 56,5 км.
Таблица 1. Тарифы на пригородные пассажирские перевозки железнодорожным транспортом в зоне тяготения проектируемой линии МЛТ по направлению Сертолово – Санкт-Петербург
№ пп | Перечень работ (услуг) субъекта естественной монополии в сфере железнодорожных перевозок, тарифы (ставки сборов и платы) на которые регулируются государством | Нормативно-правовой акт | Тарифы | Наименование органа исполнительной власти, осуществляющего государственное регулирование |
1 | разовые (на одну поездку в одну сторону) | Приказ № 401-п от 16.12.2020 «Об установлении тарифов на перевозку пассажиров железнодорожным транспортом общего пользования в пригородном сообщении на территории Ленинградской области, осуществляемую открытым акционерным обществом «Северо-Западная пригородная пассажирская компания» | Тариф «Стандарт»:37,38 руб. за первые 14 км, вне зависимости от дальности поездки; | Комитет по тарифам и ценовой политике Ленинградской области |
2 | абонементные (на несколько поездок) | Распоряжение № 102 от 13.03.2015 г. «О стоимости проездных документов для проезда пассажиров в пригородном сообщении по территории Ленинградской области» | Размер скидки к разовому билету составляет от 0% до 10%, в зависимости от вида абонементного билета, срока действия и дальности поездки. | ОАО «СЗППК» |
Ввиду отсутствия таких предпосылок, как неоднородность поездок, отличия по дальности, продолжительности, времени совершения, пересадочности и другим характеристикам, а также при учете небольшой протяженности маршрута проектируемой линии МЛТ, внедрение системы дифференцированной оплаты проезда не является целесообразным. Наиболее приемлемым для оплаты проезда по проектируемой линии МЛТ по направлению Сертолово – Санкт-Петербург является применение постоянного тарифа.
Таблица 2. Тарифы на маршрутах регулярных перевозок наземным пассажирским маршрутным транспортом общего пользования в зоне тяготения проектируемой линии МЛТ по направлению «Сертолово – Санкт-Петербург», 2020 г.
Номер маршрута | Наименование маршрута | Средняя протяженность, км | Вид тарифа | Стоимость проезда, руб. |
Маршруты регулярных перевозок с посадкой и высадкой пассажиров только в установленных остановочных пунктах наземным пассажирским маршрутным транспортом общего пользования | ||||
435 | А.с. «ул. Жени Егоровой» – пос. Елизаветинка | 32,5 | участковый | Не более 4,5 руб. за км пробега |
497 | Черная Речка, 33 Км – ст. Песочная | 15,1 | участковый | Не более 4,5 руб. за км пробега |
Маршруты регулярных перевозок с посадкой и высадкой пассажиров в любом не запрещенном правилами дорожного движения месте наземным пассажирским маршрутным транспортом общего пользования | ||||
434 | 41-й км – станция метро «Проспект Просвещения», Санкт-Петербург | 30,2 | километровый | 55 |
439 | 41-км, 40-км, мемориал, 38-км, 37-км, 36-км, дор. на Елизаветинку, мкрн. Черная Речка (центр), Черная Речка-2, Черная Речка-1, 30-км, г. Сертолово (дор. на пос. Песочный, Городок, 26-км, ул. Молодцова), Осиновая Роща, пр. Энгельса, Санкт-Петербург, ст.м. «Парнас» | 27,3 | километровый | 65 |
444 | г. Сертолово-2 – станция метро «Проспект Просвещения«, Санкт-Петербург | 15,9 | зонный | 43 |
456 | пос. Ленинское, Яппеля, 45 – 47 км, Садоводства, Черная речка, Сертолово, Парголово, ст.м. «Проспект Просвещения» | 46,0 | зонный | 90 р., СПб – Парголово – 60р.; СПб – Чёрная Речка – 70р.; СПб – садоводства – 80р.; СПб – Симагино – 80р.; Парголово – садоводства –50р.; Парголово –Ленинское – 80р.; Сертолово – Ленинское – 60р.; садоводства – Ленинское – 50р.; Симагино –Ленинское – 50р. |
555а | г. Сертолово – станция метро «Проспект Просвещения», Санкт-Петербург | 15 | зонный | 60 |
675 | п. Первомайское, п. Чайка, п. Огоньки, п. Симагино, Садоводства, п. Черная речка, г. Сертолово, п. Осиновая Роща, п. Парголово, Санкт-Петербург, пр. Просвещения, ст. м. «Проспект Просвещения», ст.м. «Парнас» | 56,5 | зонный | 120 |
676 | пос. Черная речка – ОКБ, пр. Луначарского, Санкт-Петербург | 20,9 | зонный | 70 |
678 | Мичуринское (почта, центр), Светлое, Васильево, Коробицыно, Подгорье, Первомайское, Огоньки, Симагино, 40-км, Черная Речка, г. Сертолово (остановка Городок), Осиновая Роща, Санкт-Петербург, ст. метро «Парнас» | 52 | зонный | 65 – 180 |
673 | г. Сертолово – станция метро «Озерки», Санкт-Петербург | 16 | зонный | 60 |
Таблица 3. Прогноз индекса потребительских цен до 2030 г.
Показатель | Вариант | 2021 | 2022 | 2023 | 2024 | 2025 | 2026 | 2027 | 2028 | 2029 | 2030 |
ИПЦ, в % к предыдущему году | Базовый | 102,8 | 102,7 | 102,7 | 102,5 | 102,3 | 102,2 | 102,0 | 102,0 | 102,0 | 102,0 |
Умеренно-оптимистический | 103,3 | 103,1 | 102,9 | 102,8 | 102,6 | 102,5 | 102,3 | 102,1 | 102,0 | 102,0 |
Источник: Министерство экономического развития Российской Федерации
Прогноз пассажиропотоков по линии МЛТ с учётом рекомендуемых тарифов сбора платы за проезд
Прогноз пассажиропотоков по линии МЛТ между г. Сертолово и станцией метрополитена «Парнас» в г. Санкт-Петербурге был выполнен с учетом прогноза спроса на передвижения населения по линии МЛТ, а также результатов обоснования выбора рекомендуемого тарифа.
Начало эксплуатации линии МЛТ принято с 2025 г. с учетом продолжительности периода прохождения конкурса на выполнение проектных работ, проектирования и строительства линии МЛТ, приобретения подвижного состава.
В 2025 г. потенциальный спрос на передвижения населения по линии МЛТ оценивается в 14,4 млн чел. С учетом рекомендуемого тарифа сбора платы за проезд в первый год эксплуатации линии МЛТ пассажиропоток составит 10,6 млн чел. (Табл. 4).
Таблица 4. Прогноз пассажиропотоков по линии магнитолевитационного транспорта по направлению «Сертолово – Санкт-Петербург» до 2030 г.
Год | Объем пассажиропотоков, тыс. чел. | |
потенциальный | с учетом рекомендуемого тарифа на проезд | |
2025 г. | 14 441 | 10 610 |
2026 г. | 14 800 | 10 880 |
2027 г. | 15 170 | 11 150 |
2028 г. | 15 550 | 11 430 |
2029 г. | 15 940 | 11 720 |
2030 г. | 16 340 | 12 010 |
В 2030 г. объем пассажиропотока с учетом рекомендуемого тарифа сбора платы за проезд увеличится до 12 млн человек, или на 13,2 % по сравнению с 2025 г.
Определение потенциальных доходов проекта по линии МЛТ
В рамках выполнения данной работы к потенциальным доходам проекта по линии МЛТ отнесены доходы от сбора платы за проезд в МЛТ.
Прогноз доходов от сбора платы за проезд в МЛТ на участке «Сертолово – Санкт-Петербург» был выполнен на основе прогноза пассажиропотоков и рекомендуемого тарифа в ценах 2020 г. и ценах соответствующих лет [13, 14, 15, 16].
Для прогноза потенциальных доходов проекта по линии МЛТ в ценах соответствующих лет был использован прогноз индекса потребительских цен, представленный Министерством экономического развития Российской Федерации в следующих документах:
- Прогноз социально-экономического развития Российской Федерации на 2020 год и на плановый период 2021 и 2022 годов;
- Прогноз социально-экономического развития Российской Федерации на 2020 год;
- Прогноз социально-экономического развития Российской Федерации на период до 2030 года.
В соответствии с Прогнозом социально-экономического развития Российской Федерации на 2020 год и на плановый период 2021 и 2022 годов предусмотрено два варианта развития: вариант 1 (базовый) и вариант 2 (умеренно-оптимистический).
Индекс потребительских цен на период до 2030 г. в двух вариантах представлен в Табл. 3.
Прогноз доходов от сбора платы за проезд в МЛТ на участке «Сертолово – Санкт-Петербург» в ценах 2020 г. и ценах соответствующих лет представлен в Табл. 5.
При определении доходов от сбора платы за проезд в МЛТ учитывался рекомендуемый тариф на проезд – 80 руб. в ценах 2020 г.
Таблица 5. Прогноз доходов от сбора платы за проезд в МЛТ по направлению «Сертолово – Санкт-Петербург» до 2030 г. (в ценах 2020 г. и ценах соответствующих лет)
Год | Доходы от сбора платы за проезд, млн руб. | ||
в ценах 2020 г. | в ценах соответствующих лет | ||
базовый вариант | умеренно-оптимистический вариант | ||
2025 г. | 531 | 743 | 743 |
2026 г. | 544 | 783 | 783 |
2027 г. | 558 | 814 | 825 |
2028 г. | 572 | 846 | 869 |
2029 г. | 586 | 879 | 914 |
2030 г. | 600 | 925 | 961 |
Таким образом, при тарифе 80 руб. (в ценах 2020 г.) доходы от сбора платы за проезд в МЛТ по направлению «Сертолово – Санкт-Петербург» в 2025 г. составят 531 млн руб., в 2030 г. – 600 млн руб. в ценах 2020 г.
С учетом прогноза индекса потребительских цен доходы от сбора платы за проезд в МЛТ в ценах соответствующих лет в 2025 г. прогнозируются на уровне 743 млн руб. по базовому и умеренно-оптимистическому вариантам, в 2030 г. – 925 млн руб. и 961 млн руб. соответственно.
В связи с тем, что расхождение в значениях индексов потребительских цен по двум вариантам незначительное, доходы от сбора платы за проезд в МЛТ в ценах соответствующих лет по двум прогнозным вариантам существенно не различаются.
При определении доходов от сбора платы за проезд в МЛТ по направлению «Сертолово – Санкт-Петербург» тариф для льготных категорий граждан не учитывался в связи с предоставлением субсидий на компенсацию выпадающих доходов транспортным организациям из бюджета г. Санкт-Петербурга и Ленинградской области.
Заключение
Планируемая МЛТ от Санкт-Петербурга до Сертолово, проходит через территории массовой жилищной застройки и обеспечивающей связи пассажиров со станцией метрополитена «Парнас». Целью внедрения этой линии МЛТ является улучшение транспортного обслуживания и снижение затрат времени на поездки населения города Сертолово за счет обеспечения скоростных сообщений, повышения технического уровня подвижного состава и остановок МЛТ, что существенно влияет на комфортность передвижения пассажиров. Кроме этого, внедрение линии МЛТ позволит переключить пользователей легковых автомобилей на линию МЛТ, что уменьшит загрязнение окружающей среды.
About the authors
Maria V. Fedorova
Emperor Alexander I Petersburg State Transport University
Author for correspondence.
Email: tale19quale@mail.ru
ORCID iD: 0000-0003-2740-573X
SPIN-code: 1518-7831
https://www.pgups.ru/sveden/employees/fyedorova-mariya-vladimirovna
PhD Economics, Senior Lecturer
Russian Federation, St. PetersburgReferences
- Фёдорова М.В. Обоснование строительства магнитолевитационной трассы (МЛТ) Санкт-Петербург – Сертолово // Транспортные системы и технологии. – 2019. – Т. 5. – № 4. – С. 134–146. [Fodorova M.V. Justification Of the need for the Construction оf the Maglev Route St. Petersburg – Sertolovo // Transportation systems and technology. 2019;5(4):134-146. (In Russ., Engl.)]. doi: 10.17816/transsyst201954134-146
- Городской транспорт энергоэффективность, экологически устойчивый транспорт: сборник материалов для политических деятелей в развивающихся городах. – Берлин: GIZ, 2013. – 99 с. [Gorodskoy transport energoeffektivnost', ekologicheski ustoychivyy transport: sbornik materialov dlya politicheskikh deyateley v razvivayushchikhsya gorodakh. Berlin: GIZ; 2013. 99 р. [Internet]. (In Russ.)]. Доступно по: http://greenlogic.by/content/files/dad357e3aecd74d42c89c14e4d4fb872.pdf. Ссылка активна на: 01.10.2020.
- Зайцев А.А. Магнитолевитационный транспорт в единой транспортной системе страны: монография – СПб: Типография НП-Принт, 2015. – 140 с. [Zaitsev AA. Magnitovlevitatsionny transport in a single transport system of the country: monograph. St. Petersburg: NP-Print; 2015. 140 p. (In Russ.)].
- Зайцев А.А., Соколова Я.В., Талашкин Г.Н. Транспорт на магнитном подвесе (монография). – СПб: ПГУПС, 2010. – 160 с. [Zaitsev AA, Sokolova IaV, Talashkin GN. Transport na magnitnom podvese (monograph). St. Petersburg: PGUPS; 2010. 160 р. (In Russ.)]. Доступно по: https://search.rsl.ru/ru/record/01004907216. Ссылка активна на: 02.11.2020.
- Магнитолевитационный транспорт: научные проблемы и технические решения / под ред. Ю.Ф. Антонова, А.А. Зайцева. – М.: ФИЗМАТЛИТ, 2015. – 612 с. [Zaitsev AA, Antonov YuF, editors. Magnitolevitacionnyj transport: nauchnye problemy i tekhnicheskie resheniya. Moscow: FIZMATLIT; 2015. 612 р. (In Russ.)]. Доступно по: https://b-ok.org/book/2910926/a2ce27. Ссылка активна на: 02.10.2020.
- Вакуумно-левитационные транспортные системы: научная основа, технологии и перспективы для железнодорожного транспорта: коллективная монография членов и научных партнёров Объединённого учёного совета ОАО «РЖД» / под ред. Б.М. Лапидуса и С.Б. Нестерова. – М.: ООО «РАС», 2017. – 192 с. [Lapidus BM, Nesterov SB, editors. Vakuumno-levitatsionnyye transportnyye sistemy: nauchnaya osnova, tekhnologii i perspektivy dlya zheleznodorozhnogo transporta: kollektivnaya monografiya chlenov i nauchnykh partnorov Ob"yedinonnogo uchonogo soveta OAO “RZHD”. Moscow: РАС; 2017. 192 p. (In Russ.)].
- Зайцев А.А. Магнитолевитационный транспорт: ответ на вызовы времени // Транспортные системы и технологии. – 2017. – № 1 (7). – С. 5–19. [Zaitsev AA. Magnetothevitational transport: response to time challenges. Transportation Systems and Technology. 2017;1(7sappl.1):5-19. (In Russ., Engl.)]. doi: 10.17816/transsyst2017315-13
- Shanghai maglev – all you need to know maglev.net [cited 2017 Sept. 12]. Available from: http://www.maglev.net/shanghai-maglev
- Vuchic VR, Casello JM. An evaluation of Maglev technology and its comparison with high speed rail Transportation Quarterly [cited 2017 Sept. 13]. Available from: http://www.thetransitcoalition.us/LargePDFfiles/maglevEvalandComparisonHSR.pdf
- FTA Low-Speed Urban Maglev Research Program [cited 2017 Sept. 13]. Available from: http://faculty.washington.edu/jbs/itrans/FTALowSpeedLessonsLearned.pdf .
- АНО «Дирекция по развитию транспортной системы Санкт-Петербурга и Ленинградской области» Отчёт «Анализ перспективного пассажиропотока и разработка тарифной политики по линии легкого рельсового транспорта по направлению Сертолово – Санкт-Петербург». – 2015. [ANO “Direktsiya po razvitiyu transportnoy sistemy Sankt-Peterburga i Leningradskoy oblasti” Otchot “Analiz perspektivnogo passazhiropotoka i razrabotka tarifnoy politiki po linii legkogo rel'sovogo transporta po napravleniyu Sertolovo – Sankt-Peterburg”. 2015. (In Russ.)].
- Официальный сайт города Сертолово. Доступно по: http://www.mosertolovo.ru/ Ссылка активна на: 12.09.2020.
- Транспортная стратегия Российской Федерации на период до 2030 г.: утв. Распоряжением Правительства Российской Федерации от 22.11.2008 г. № 1734-р [Transportnaya strategiya Rossiyskoy Federatsii na period do 2030 g.: utv. Rasporyazheniyem Pravitel'stva Rossiyskoy Federatsii ot 22.11.2008 g. № 1734-r. [Internet]. (In Russ)]. Режим доступа: http://www.mintrans.ru/ documents/detail.php?ELEMENT_ID=13008. Дата обращения: 12.10.2020.
- Концепция развития транспортной системы Санкт-Петербурга 2017–2038 гг. (перспектива до 2048 г.) [Kontseptsiya razvitiya transportnoy sistemy Sankt-Peterburga 2017-2038 gg. (perspektiva do 2048g.) [Internet]. (In Russ)]. Доступно по: http://krti.gov.spb.ru/koncepciya-razvitiya-transportnoj-sistemy-sankt-peterburga/. Ссылка активна на: 12.11.2020.
- Техническое задание на разработку Стратегии развития транспортной системы Санкт-Петербурга и Ленинградской области на период до 2030 года [Tekhnicheskoye zadaniye na razrabotku Strategii razvitiya transportnoy sistemy Sankt-Peterburga i Leningradskoy oblasti na period do 2030 goda [Internet]. (In Russ)]. Доступно по: http://docplayer.ru/27602974-Tehnicheskoe-zadanie-na-razrabotku-strategii-razvitiya-transportnoy-sistemy-sankt-peterburga-i-leningradskoy-oblasti-na-period-do-2030-goda.html. Ссылка активна на: 07.11.2020.
- Стратегия социально-экономического развития Ленинградской области до 2030 года от 13 июля 2016 года. [Strategiya sotsial'no-ekonomicheskogo razvitiya Leningradskoy oblasti do 2030 goda ot 13 iyulya 2016 goda [Internet]. (In Russ)]. Доступно по: http://lenoblinvest.ru/images/Strategy_2030.pdf. Ссылка активна на: 16.10.2020.
Supplementary files





