Coxarthrosis. Clinic, diagnosis and treatment: clinical guidelines (abridged version)
- Authors: Tikhilov R.M.1, Lila A.M.2, Kochish A.Y.1, Alekseeva L.I.2, Shubnyakov I.I.1, Denisov A.O.1, Bozhkova S.A.1, Stafeev D.V.1, Builova T.V.3, Bodrova R.A.4, Tsykunov M.B.5,6, Israelyan Y.A.7
-
Affiliations:
- Russian Scientific Research Institute of Traumatology and Orthopedics named after R.R. Vreden
- V.A. Nasonova Research Institute of Rheumatology
- Lobachevsky State University of Nizhni Novgorod
- Kazan State Medical Academy — Branch Campus of the Federal State Budgetary Educational Institution of Further Professional Education “Russian Medical Academy of Continuous Professional Education”
- N.N. Priorov National Medical Research Center of Traumatology and Orthopedics
- Pirogov Russian National Research Medical University
- Privolzhsky Research Medical University
- Issue: Vol 29, No 1 (2022)
- Pages: 87-112
- Section: Clinical practice guidelines
- Submitted: 04.05.2022
- Accepted: 11.05.2022
- Published: 15.03.2022
- URL: https://journals.eco-vector.com/0869-8678/article/view/107102
- DOI: https://doi.org/10.17816/vto107102
- ID: 107102
Cite item
Full Text
Abstract
Coxarthrosis is a heterogeneous group of diseases with various etiologies and similar biological, morphological, clinical manifestations and outcomes, which are based on damage to all components of the joint: cartilage, subchondral bone, synovium, ligaments, capsule, and periarticular muscles. Clinical guidelines are the main working tool of a practicing physician, both a specialist and a narrow practice doctor. Conciseness, structuredness of information about a particular nosology, methods of its diagnosis and treatment, based on the principles of evidence-based medicine, allow to give in a short time one or another answer to a question of interest to a specialist, to achieve maximum efficiency and personalization of treatment. These clinical guidelines include data on the classification, clinical presentation, diagnosis, and treatment of coxarthrosis. In addition, they provide methods for the rehabilitation of patients with this pathology.
Keywords
Full Text
Коксартроз (КА) — гетерогенная группа заболеваний различной этиологии со сходными биологическими, морфологическими, клиническими проявлениями и исходом, в основе которых лежит поражение всех компонентов сустава: хряща, субхондральной кости, синовиальной оболочки, связок, капсулы, а также периартикулярных мышц [1–5].
Остеоартроз (ОА) представляет собой сложный патологический процесс, поражающий все структуры сустава (хрящ, синовиальную оболочку, субхондральную кость, околосуставные ткани), который возникает в результате взаимодействия возрастных, гормональных, генетических и средовых факторов [1, 4, 5]. В зависимости от этиологических факторов выделяют первичный, или идиопатический, и вторичный коксартроз (механоиндуцированный), обусловленный, как правило, дисконгруентностью суставных поверхностей.
Первичный артроз тазобедренного сустава (ТБС) относится к числу гетерогенных расстройств, причина которых все еще окончательно не ясна. До сих пор не выделен какой-то один фактор, ответственный за развитие остеоартроза тазобедренного сустава. По современным представлениям, развитие КА происходит вследствие сочетанного воздействия различных биологических и механических факторов, таких как метаболические расстройства, генетическая или наследственная предрасположенность, возраст, аномалии развития сосудов, наличие избыточного веса и неблагоприятных условий окружающей среды и труда, а также сопутствующих заболеваний [2, 6–10]. Кроме того, к факторам, способствующим развитию КА, следует относить и патологически измененный процесс репаративной регенерации структур сустава в ответ на какой-либо повреждающий агент [1, 4, 9–11].
Пусковым механизмом развития КА, как правило, являются изменения параметров и морфологии гиалинового суставного хряща. Многочисленными исследованиями было установлено, что дегенерация суставного хряща нарастает по мере прогрессирования стадии заболевания, при этом дегенерация хряща вертлужной впадины способствует развитию аналогичного процесса в головке бедренной кости, что проявляется формированием кист [11–13]. Гиалиновый хрящ поражается намного чаще в вертлужной впадине, чем на головке бедренной кости: в 72,2 и 16,7% случаев соответственно. При этом страдает в основном передне-верхняя поверхность вертлужной впадины [14, 15].
Для КА характерно хроническое прогрессирующее течение, которое приводит к утрате трудоспособности и инвалидизации пациентов, изменению всего их жизненного уклада, что делает проблему лечения этой патологии не только медицинской, но и социальной [16].
Одним из вариантов вторичного КА, возникающего на фоне врожденных дефектов развития ТБС после консервативного и оперативного лечения, является диспластический коксартроз [17–22]. Изучение этиопатогенеза этого заболевания показало, что основными факторами, способствующими его развитию, являются врожденный прогрессирующий биомеханический дисбаланс и локальные перегрузки хондральных и субхондральных структур сустава. Чем выше степень механических перегрузок, связанных с недоразвитием взаимно опорных зон головки бедренной кости и крыши вертлужной впадины, тем быстрее происходит срыв регенераторных возможностей сустава [23].
М.М. Камоско (2005) рассматривает диспластический КА как ответную реакцию тканевых структур на дисбаланс между нагрузкой и устойчивостью к ней сначала суставного хряща, а затем и всех структур сустава в результате анатомо-функциональных несоответствий. Причем выраженность дегенеративно-дистрофического процесса обусловлена локализацией участков гиперпрессии, изменением размеров несущей поверхности сустава и длительностью хронической перегрузки.
Нередко вторичный КА может возникать на фоне феморо-ацетабулярного импиджмента (ФАИ) или вследствие переломов вертлужной впадины (посттравматический коксартроз) [24–28]. По данным профильных научных публикаций последних лет, он развивается почти в 57% случаях после указанных травм, а у 26% профильных пациентов могут развиться гетеротопические оссификаты и асептический некроз головки бедренной кости [27, 29–32].
Первичный КА относится к числу наиболее распространенных дегенеративно-дистрофических заболеваний ТБС. Тем не менее, по заключению Национального центра по совместной работе по проблемам хронических состояний (National Collaborating Centre for Chronic Conditions, Великобритания), сделать выводы о реальной распространенности КА чрезвычайно сложно [1]. С одной стороны, это обусловлено отсутствием единого определения и множеством переменных диагностических критериев заболевания [2, 6–8, 33–38]. В Ирландии при проведении исследования в возрастной группе старше 55 лет диагноз КА был поставлен большинству пациентов, однако у многих из них заболевание протекало бессимптомно и являлось лишь рентгенологической находкой. При этом следует учитывать, что рентгенологической диагностики часто бывает недостаточно для постановки диагноза. J.S. Lawrence и соавт. (1989) показали, что у пациентов в возрасте от 24 до 74 лет рентгенологические признаки заболевания наблюдались в 12% случаев, тогда как по результатам патоморфологического исследования были зафиксированы выраженные дегенеративно-дистрофические изменения суставов при полном отсутствии рентгенологических изменений [39].
С другой стороны, отсутствие в некоторых странах, в том числе и в Российской Федерации, единого регистра, включающего все случаи эндопротезирования или иные методы хирургического лечения пациентов, страдающих различными вариантами КА, не позволяет составить единую эпидемиологическую картину данного заболевания на территории этих государств.
Врожденная дисплазия ТБС и, как следствие, вторичный КА относятся к числу наиболее распространенных заболеваний: частота данной патологии в различных популяциях варьирует от 0,1 до 20% [40]. При этом врожденный вывих бедра наблюдается у 0,1–0,4% новорожденных, а подвывих — в 10 раз чаще. Развитию дисплазии ТБС способствуют ягодичное предлежание, женский пол плода, статус первенца, семейная предрасположенность, гормональные факторы, раса. В 80% случаев дисплазия выявляется у девочек, что можно объяснить действием дополнительных эстрогенов, продуцируемых плодом женского пола, что усиливает ослабление связочного аппарата. При этом левое бедро поражается в 3 раза чаще, чем правое, а двусторонняя дисплазия наблюдается в 20–25% случаев [41–46].
Особый интерес представляет географическая распространенность дисплазии ТБС. В Европе эта патология встречается в 13 раз чаще, чем в США, причем в основном у германских и славянских народов. У населения Юго-Восточной Азии развитие врожденного вывиха бедра происходит крайне редко. Это можно объяснить распространенным в этих странах обычаем носить детей на спине с разведенными ножками, что способствует нормальному развитию ТБС. Высокая частота развития врожденного вывиха бедра у детей коренных народов Северной Америки обусловлена традицией тугого пеленания [47]. В России и СНГ аналогичная тенденция наблюдается в Ненецком автономном округе (8,7–10,9% населения) и на Северном Кавказе (3,4%).
Частота вторичного КА, обусловленного травмами различного генеза, по прогнозам Всемирной организации здравоохранения будет расти вследствие увеличения продолжительности жизни населения [48, 49]. В США в год регистрируется 300 тыс. переломов в области про-ксимального отдела бедренной кости [50–53]. В России частота переломов бедра достигла 61 на 100 тыс. населения (90 тыс. в год), в возрастной группе старше 75 лет доля переломов шейки бедренной кости в 4 раза выше [49, 52, 53].
По данным ряда авторов, вторичный КА на фоне травм занимает одно из ведущих мест в структуре патологии крупных суставов взрослого населения Европы и варьирует от 6,5 до 25%. В Санкт-Петербурге этот показатель составляет 28,7 на 10 тыс. жителей. У лиц старше 35 лет заболеваемость посттравматическим КА достигает 10,8% и увеличивается до 35,4% в группе лиц старше 85 лет [49, 54, 55]. Актуальность проблемы определяется постоянно возрастающим уровнем повреждений и заболеваний ТБС, обусловленных техническим прогрессом с одной стороны, а также более совершенными возможностями ранней диагностики заболеваний — с другой, что относится как в категории работоспособной возрастной группы, так и к более старшей.
Социальная значимость КА, помимо широкого распространения заболевания, определяется высокой вероятностью утраты трудоспособности у данных пациентов. Доля инвалидов по причине КА различного генеза составляет в структуре нетрудоспособных по причине болезней суставов от 20 до 30% [39, 51, 53, 56]. В структуре травматизма среди тяжелых повреждений повреждения вертлужной впадины составляют от 7 до 22% от общего числа травм опорно-двигательной системы. Эти повреждения требуют выполнения реконструктивных операций или тотального эндопротезирования ТБС и отличаются высокими цифрами стойкой инвалидизации пациентов [29, 31, 57–64].
Особенности кодирования заболевания или состояния (группы заболеваний или состояний) по Международной статистической классификации болезней и проблем, связанных со здоровьем
M16 — Коксартроз
M16.0 — Первичный коксартроз
М16.1 — Другой первичный коксартроз
M16.2 — Коксартроз в результате дисплазии двусторонний
M16.3 — Другие диспластические коксартрозы
М16.4 — Посттравматический коксартроз двусторонний
М16.5 — Другие посттравматические коксартрозы
M16.7 — Другие вторичные коксартрозы
М16.9 — Коксартроз неуточненный
Классификация заболевания или состояния (группы заболеваний или состояний)
По этиологии:
- первичный коксартроз (идиопатический) — возникает без каких-либо явных внешних причин;
- вторичный коксартроз — в анамнезе имеются указания на 1 или несколько этиологических факторов (последствия ФАИ, дисплазия ТБС, последствия травм и др.) [45, 46, 57, 65, 66].
По степени изменения состояния суставного хряща (степень выраженности артроза): рекомендуемой к использованию в клинической работе являются трехстадийная классификация по Н.С. Косинской (1961) [67] и четырехстадийная по Келгрену–Лоренсу (J. Kellgren и J. Lawrence) [68]. Также существуют классификации по D. Tonnis и другие [69, 70].
Клиническая картина заболевания или состояния (группы заболеваний или состояний)
Ведущим клиническим симптомом артроза ТБС является боль, усиливающаяся при движениях или нагрузке на сустав, особенно к концу дня, при охлаждении и в сырую погоду. На ранних стадиях КА боль проходит после периода покоя. При этом интенсивность болевого синдрома прямо не коррелирует со стадией заболевания и степенью морфологических изменений в ТБС. По мере развития заболевания боль приобретает постоянный характер. С болью связаны жалобы на хромоту, необходимость в дополнительной опоре на трость при ходьбе, затруднения при подъеме или спуске по лестнице, а также при подъеме со стула или кресла. По мере прогрессирования патологического процесса появляется ограничение амплитуды движений в ТБС (контрактура).
Диагностика заболевания или состояния (группы заболеваний или состояний), медицинские показания и противопоказания к применению методов диагностики
Критерии установления диагноза/состояния
Исторически диагностика КА основывается на результатах клинического и рентгенологического исследований [71, 72].
Жалобы и анамнез
При обследовании пациента с подозрением на КА рекомендован тщательный сбор анамнеза и проведение полноценного клинического осмотра [1, 73, 74].
Комментарии: Жалобы пациентов с КА зависят от стадии патологического процесса [73, 75]. Боль в ТБС в случае КА возникает при нагрузке или движениях и усиливается после ходьбы. Боли локализуются прежде всего в паховой области. Они могут иррадиировать по передней и боковой поверхностям бедра, в переднюю часть коленного сустава, редко — в ягодичную область. Возникает тугоподвижность, а на более поздних стадиях — контрактуры ТБС, функциональные нарушения приводят к снижению возможностей самообслуживания и продолжительности ходьбы [73, 74]. Кроме того, нередко отмечается укорочение нижней конечности на стороне поражения (при одностороннем КА) [1, 15, 74].
Физикальное обследование
Рекомендована оценка общего состояния пациента, функции пораженных суставов, а также измерения его роста и массы тела [1, 72, 73, 76–82].
Комментарии: Функцию пораженного ТБС рекомендовано оценивать по степени ограничения амплитуды движений в ТБС, состоянию околосуставных мышц и мышц нижней конечности в целом, изменению оси и укорочению конечности, а также походке пациента. При оценке походки рекомендовано обращать внимание на степень опоры пациента на ногу, наличие хромоты, расстояние, которое может пройти больной. Рекомендуется также уделять особое внимание выражению лица пациента и оценивать степень дискомфорта, который он может испытывать [76–80].
Обследование пациента рекомендовано проводить в вертикальном и горизонтальном положениях, а также во время ходьбы [81, 82]. Кроме того, необходимо отметить, что при диспластическом КА чрезмерная антеверсия и вальгусная шейка бедренной кости, связанные с аплазией вертлужной впадины, на начальных стадиях развития артроза обеспечивают этим пациентам широкую амплитуду движений в ТБС, часто выходящую за пределы нормального диапазона. Поэтому такие пациенты часто увлекаются танцами или йогой. Тугоподвижность ТБС, характерная для большинства вариантов КА, развивается значительно позже [16, 73, 74].
Рекомендована оценка тяжести заболевания и активности в повседневной жизни [1, 72, 73, 76–85].
Комментарии: У всех пациентов с КА (особенно на поздних стадиях заболевания) отмечается снижение активности в повседневной жизни и изменение качества жизни в целом [84]. В понятие ежедневной активности рекомендовано включать подъем по лестнице и пользование общественным транспортом, свободное передвижение, использование дополнительной опоры при ходьбе, надевание носков и ботинок. Для оценки тяжести состояния и ежедневной активности у пациентов с КА наибольшее распространение в клинической практике получил индекс Лекена [85]. Индекс состоит из трех подшкал (боль или дискомфорт, максимальная дистанция ходьбы, повседневная активность). Полученный в результате суммирования баллов индекс Лекена позволяет сделать заключение о тяжести состояния и степени ограничения жизнедеятельности у больных с коксартрозом.
Лабораторные диагностические исследования
В настоящее время отсутствует «золотой стандарт» лабораторной диагностики КА, что связано со слишком малой концентрацией биохимических маркеров в крови и моче, а также наслоением параллельно текущих патологических процессов в других суставах пациента.
Рекомендован стандартный комплекс лабораторных исследований, включающий определение антигена (HbcAg) вируса гепатита B (Hepatitis B virus) в крови, определение антител к поверхностному антигену (HBsAg) вируса гепатита B (Hepatitis B virus) в крови, определение антител к вирусу гепатита C (Hepatitis C virus) в крови, определение антител к бледной трепонеме (Treponema pallidum) в нетрепонемных тестах (RPR, РМП) (качественное и полуколичественное исследование) в сыворотке крови, определение антигена вируса гепатита C (Hepatitis C virus) в крови, коагулограмма (ориентировочное исследование системы гемостаза), общий (клинический) анализ крови, анализ крови биохимический общетерапевтический, общий (клинический) анализ мочи, определение основных групп по системе AB0, определение антигена D системы Резус (резус-фактор), исследование уровня C-реактивного белка в сыворотке крови, исследование скорости оседания эритроцитов.
Комментарии: Лабораторные анализы назначаются преимущественно с целью оценки состояния внутренних органов и систем пациента и дифференциальной диагностики [1, 71–80].
Инструментальные диагностические исследования
Всем больным рекомендована рентгенография ТБС как наиболее простой и традиционный метод обследования больных с КА для оценки стадии развития заболевания и определения его этиологического типа [15, 72–74, 86–88].
Комментарии: Целесообразно выполнение рентгенографии таза, ТБС в прямой и боковой проекциях.
Для правильной рентгенологической диагностики и интерпретации стадии развития КА рекомендуются:
1) рентгенологическая характеристика вертлужной впадины;
2) рентгенологическая характеристика проксимального отдела бедренной кости;
3) оценка рентгенологических признаков соотношения вертлужной впадины и головки бедренной кости: а) угла Виберга; б) линии Шентона; в) угла вертикального соответствия; г) степени покрытия головки бедренной кости.
Линия Шентона — дугообразная линия, проводимая по внутреннему краю шейки бедренной кости к верхнему краю запирательного отверстия.
Угол Виберга показывает степень погружения головки бедренной кости в вертлужную впадину. В норме у взрослых угол Виберга находится в пределах от 26° до 35°. Он рассчитывается путем измерения угла между двумя линиями: 1 — линия, проходящяя через центр головки бедренной кости, перпендикулярная к поперечной оси таза, 2 — линия, проходящяя через центр головки бедренной кости к наиболее верхнелатеральной точке склерозированной несущей зоны вертлужной впадины.
Угол вертикального соответствия образуется между линиями, соединяющими края вертлужной впадины и центр головки бедренной кости с серединой шейки бедренной кости. Его величина составляет в норме от 70° до 90°.
Степень покрытия головки бедренной кости — отношение между поперечным размером головки бедренной кости и расстоянием от медиального ее края до латерального края вертлужной впадины [15, 72, 74, 86, 87].
Рентгенологическая характеристика вертлужной впадины
На начальных стадиях КА вертлужная впадина, как правило, нормопластична. Однако по мере прогрессирования патологического процесса ее глубина может увеличиваться за счет краевых разрастаний или посттравматических изменений. Кроме того, может наблюдаться снижение качества костной ткани (в виде склероза, кистовидной перестройки и др.) вокруг вертлужной впадины. В случаях первичного КА вертлужная впадина имеет правильную форму и нормальную антеверсию. Однако при наличии посттравматических изменений форма и положение вертлужной впадины могут существенно варьировать. При этом на начальных стадиях заболевания механический центр ротации не смещен. С прогрессированием заболевания может нарастать латерализация вертлужной впадины за счет формирования центрального остеофита. Кроме того, по мере развития патологического процесса в верхних отделах стенки ветлужной впадины могут формироваться костные кисты [15, 86].
Рентгенологическая характеристика бедренной кости
Для первичного КА характерна нормоплазия с постепенно сужающимся или прямым бедренным каналом бедренной кости, нормальная антеверсия и длина шейки бедра и нормальное расположение большого вертела. Головка бедренной кости обычно нормальной формы и размеров, но на поздних стадиях заболевания может увеличиваться за счет краевых остеофитов. С прогрессированием заболевания в головке бедренной кости часто выявлется кистовидная перестройка губчатой костной ткани.
На I стадии заболевания увеличивается склероз головки бедренной кости и вертлужной впадины, отмечается небольшое сужение суставной щели и некоторое заострение ее краев. В дальнейшем неблагоприятное, с точки зрения биомеханики движений в ТБС, распределение нагрузок в суставе, обусловленное формированием остеофитов, вызывает постоянное смещение головки бедренной кости латерально, что приводит к избыточному давлению на ограниченный участок вертлужной впадины и самой головки. В результате этого, с одной стороны, происходит развитие кистовидной перестройки костной ткани на месте концентрации нагрузок (как правило, это симметричные участки в головке бедренной кости и в крыше вертлужной впадины), с другой стороны, развиваются оссификаты на месте постоянного напряжения капсулы ТБС — в области прикрепления хрящевой губы по краю вертлужной впадины, а также в нижних отделах головки бедренной кости и вертлужной впадины.
Для определения структуры и повреждений сустава в ряде случаев при различных вариантах коксартроза рекомендовано компьютерно-томографическое (КТ) и/или магнитно-резонансное (МРТ) исследования [73, 74, 89, 90].
При подозрении на заболевания ЖКТ пациентам рекомендовано проводить эзофагогастродуоденоскопическое исследование (ЭГДС) [91].
Комментарий: При длительном приеме нестероидных противовспалительных препаратов всем больным с КА рекомендовано проведение ЭГДС не реже чем 1–2 раза в год для оценки безопасности проводимой терапии.
Иные диагностические исследования
При правильно проведенном рентгенологическом обследовании выявление и оценка стадии развития КА, как правило, не вызывают трудностей [1, 15, 72, 73, 75, 86].
Рекомендовано выявление и учет заболеваний со схожей клинической картиной коксартроза для проведения дифференциальной диагностики КА [1, 15, 86].
Комментарии: Среди заболеваний со схожей клинической картиной можно выделить воспалительный артрит, отличающийся жалобами на боли или скованность в периоды сна или в состоянии покоя, боли или тугоподвижность в других суставах: лучезапястных, локтевых, коленных, плечевых [36, 73, 92].
Среди воспалительных артритов выделяют: ревматоидный артрит, псориатический, болезнь Бехтерева, подагрический, псевдоподагру (пирофосфатная артропатия), реактивный артрит, артрит, связанный с заболеваниями соединительной ткани, такие как системная красная волчанка. Другим схожим заболеванием, часто маскирующим патологические состояния в области ТБС, могут быть остеохондроз пояснично-крестцового отдела позвоночника и различные варианты радикулопатий, для которых характерен болевой синдром в нижней части спины с иррадиирующией в нижние конечности и в частности в область ТБС [1, 15, 73, 74, 75, 86].
Рекомендовано ставить диагноз КА на основании клинических и рентгенографических критериев Американской коллегии ревматологов [93].
Таблица. Классификационные критерии остеоартроза тазобедренных суставов (согласно Американской коллегии ревматологов)
Table. Classification criteria for hip osteoarthrosis (According to the American College of Rheumatology)
Признаки | Оценка |
Комбинация клинических и рентгенологических критериев | 1 + наличие 2 критериев из последующих 3 (2, 3, 4) |
1. Боль в тазобедренном суставе | |
2. Остеофиты в области бедренной головки и/или вертлужной впадине | Чувствительность — 89% |
3. СОЭ <20 мм/ч (по Вестегрену) | Специфичность — 91% |
4. Сужение суставной щели |
Лечение, включая медикаментозную и немедикаментозную терапии, диетотерапию, обезболивание, медицинские показания и противопоказания к применению методов лечения
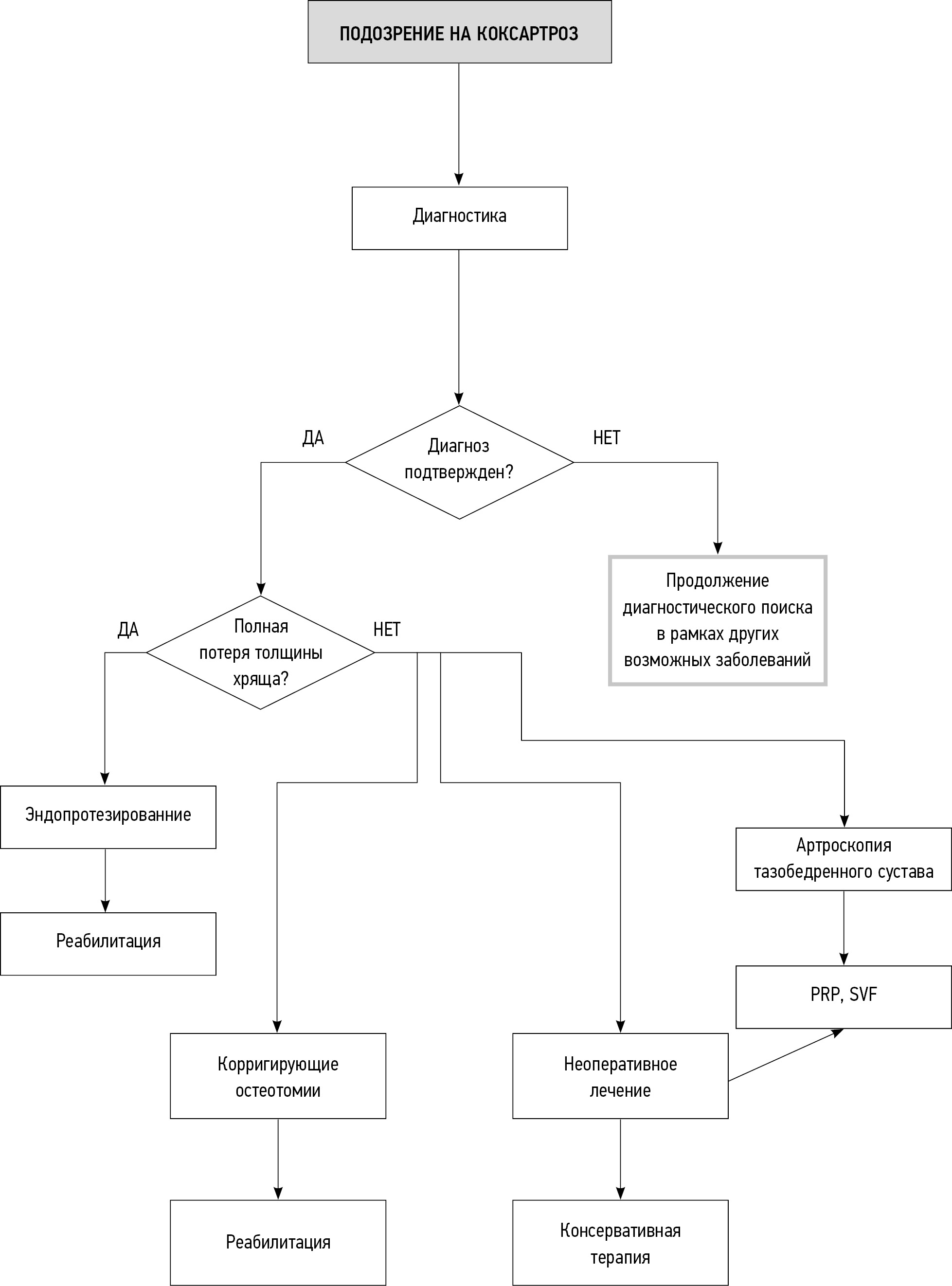
Варианты лечения (рисунок) включают консервативные (немедикаментозныеи медикаментозные), инъекционные и хирургические (органосохраняющие и органозамещающие) методы, выбор которых зависит от выраженности клинических проявлений и стадии развития КА [1, 15, 73, 75, 86, 94].
Рис. Лечебно-диагностический алгоритм при коксартрозе.
Консервативное (неоперативное) лечение рекомендовано при начальных стадиях КА (I–II стадия по классификации Косинской и Келлгрена–Лоуренса), в то время как хирургическое, наряду с продолжением консервативной терапии — при более поздних стадиях КА или в случаях неэффективности консервативного лечения и выраженном не купируемом болевом синдроме у пациентов со II стадией развития патологического процесса по указанным классификациям [1, 15, 41, 73, 74, 75, 86, 94]. Уровень убедительности рекомендаций С (уровень достоверности доказательств 5).
Комментарии: В некоторых случаях вариант и объем лечения может определяться не только стадией патологического процесса, но и возрастом пациента, наличием сопутствующих заболеваний (коморбидностью), распространенностью (одно- или двусторонностью) поражения, разницей в длине нижних конечностей, биомеханическими взаимоотношениями элементов сустава, недостаточностью или деформацией крыши вертлужной впадины [1, 41].
Консервативное лечение
Консервативное лечение КА состоит из немедикаментозных и фармакологических методов воздействия. Поскольку патогенез КА до настоящего времени остается недостаточно ясным, этиотропная терапия заболевания практически не разработана. Цель консервативного лечения — стабилизация дегенеративно-дистрофического процесса и перевод его в фазу клинической ремиссии, при этом важнейшими лечебными задачами являются предупреждение деградации суставного хряща, борьба с болью и воспалением [15, 86, 95].
Всем пациентам рекомендовано снижать выраженность болевого синдрома в пораженном ТБС [1, 15, 86, 96].
Немедикаментозная терапия
Всем пациентам рекомендована модификация спортивных/физических нагрузок и разгрузка пораженного ТБС: избегание воздействия динамических и статических факторов (бег, длительная ходьба, прыжки, подъем тяжестей, пребывание в однообразной рабочей позе и т. п.); ношение обуви с хорошо амортизирующей подошвой; дополнительная опора на трость или костыль в руке, противоположной пораженному суставу [1, 15, 86, 94, 96–101]. Уровень убедительности рекомендаций С (уровень достоверности доказательств 5).
Комментарии: У пациентов с ОА избыточная нагрузка на суставы, в том числе вызванная анатомическими изменениями и ухудшением биомеханических параметров, приводит к усилению симптомов и прогрессированию заболевания. Использование трости и правильно подобранная обувь могут уменьшать нагрузку на суставы и улучшать биомеханические показатели, что в свою очередь приводит к уменьшению боли и снижению функциональной недостаточности [71–75].
Большинству пациентов рекомендована регулярная лечебная физкультура при заболеваниях и травмах суставов, терренное лечение (лечение ходьбой), аппаратные стато-динамические нагрузки [1, 16, 86, 94, 95, 102].
Комментарии: Физические упражнения при ОА способствуют снижению боли и сохранению функциональной активности суставов [85, 94, 96, 102], особенно при их сочетании с образовательными программами. При ОА ТБС силовые физические упражнения (изометрические, упражнения с противодействием) способствуют уменьшению боли в суставах [85, 102]. При хронической скелетно-мышечной боли, в том числе при ОА, ходьба значимо уменьшает симптомы заболевания [94, 96]. Необходимо учитывать противопоказания для занятий лечебной физкультурой у больных ОА, как абсолютные (неконтролируемая аритмия, блокада 3 степени, недавние изменения на электрокардиограмме, нестабильная стенокардия), так и относительные (кардиомиопатия, пороки сердца, плохо контролируемая артериальная гипертензия).
Рекомендовано обучение пациентов с ОА с учетом индивидуальных особенностей, проведение групповых или индивидуальных занятий, возможны телефонные контакты. Работу можно проводить и с больными, и с их родственниками. Обучающие программы должны быть организованы на постоянной основе, а не в качестве разового мероприятия [78, 94, 96, 103, 104].
Комментарии: Основной целью программ обучения является повышение эффективности проводимой терапии путем активного вовлечения пациента в лечебный процесс. Благодаря выполнению упражнений ослабляется проявление симптомов заболевания, улучшается функция суставов, повышается качество жизни, приверженность к лечению [78, 94, 96, 105].
Рекомендовано снижение веса при наличии избыточной массы тела (индекс массы тела >25 кг/м2) [1, 15, 86, 94, 96, 105].
Комментарии: Несмотря на различные мнения исследователей относительно влияния изолированного снижения веса на замедление прогрессирования симптомов КА, имеются доказательства того, что снижение веса у пациентов с избыточной массой тела улучшает их функциональные возможности, в частности улучшается подвижность в пораженном ТБС. Отдельные научные публикации свидетельствуют о том, что выраженность болевого синдрома при КА снижается прямо пропорционально потере веса [1, 15, 86, 94, 96, 105]. Также известно, что КА может быть вызван механическими факторами, в том числе нагрузкой на сустав, а распространенность процесса соответствует выраженности ожирения [1, 15, 86]. Поэтому снижение избыточного веса пациента считается желательным как для облегчения симптомов заболевания, так и для улучшения общего состояние его здоровья. В клинических исследованиях уменьшение боли и увеличение функции пораженного ТБС было более выраженным у больных, которые использовали комбинацию диеты для снижения избыточного веса и программы специальных лечебных упражнений для ТБС, по сравнению с теми, кто применял либо только дие-тические программы для похудания, либо только лечебную физкультуру [15, 86, 94].
Медикаментозная терапия
Этиотропная фармакотерапия КА до настоящего времени не разработана, поэтому медикаментозное лечение имеет симптоматическую направленность.
На начальных стадиях заболевания и при множественном поражении суставов рекомендовано назначение хондроитина сульфата, глюкозамина, их комбинаций, а также прочих нестероидных противовоспалительных (НПВП) и противоревматических препаратов [106–113].
Комментарии: В настоящее время препараты, содержащие хондроитина сульфат, глюкозамин и нестероидные противовоспалительные и противоревматические препараты относят к «базисной терапии» ОА и называют симптоматическими лекарственными средствами замедленного действия, которые согласно АТХ-классификации относят к группе M01AX «Нестероидные противовоспалительные препараты другие» [106–112]. Симптоматический эффект от применения указанных препаратов появляется через 8–12 нед после начала приема, для структурно-модифицирующего действия препаратов продолжительность лечения должна составлять не менее 2 лет. В отличие от НПВП эти препараты обладают эффектом последействия после прекращения лечения в течение 2–4 мес. Еще одним преимуществом данных препаратов является возможность снижения дозы или полной отмены НПВП на фоне их приема, что приводит к уменьшению частоты неблагоприятных явлений (НЯ), связанных с использованием НПВП. В начале терапии для повышения биодоступности и достижения более быстрого обезболивающего эффекта, препараты на основе хондроитина сульфата, глюкозамина и нестероидные противовоспалительные и противоревматические препараты могут назначаться парентерально, в виде внутримышечных инъекций.
Назначение хондроитина сульфата, глюкозамина, их комбинации рекомендовано для уменьшения боли, улучшения функции суставов; эффект сохраняется в течение нескольких месяцев после их отмены. Эти препараты обладают высокой степенью безопасности, сравнимой с плацебо, что чрезвычайно важно для больных пожилого возраста и с коморбидностью [106–111].
Для уменьшения болей в суставах рекомендуются НПВП и противоревматические препараты, которые оказывают удовлетворительный симптоматический (анальгетический) эффект [1, 15, 86, 94, 95, 114, 115].
Комментарии: При наличии признаков воспаления, сильной боли в суставах лечение следует начинать сразу с НПВП. Все НПВП в средних и максимальных терапевтических дозах при длительном применении имеют равный обезболивающий потенциал. Принятие решения о модификации НПВП терапии показано через 5–7 сут от начала лечения препаратами данной группы [1, 86, 114, 116, 117]. Средняя эффективность НПВП при лечении боли ассоциируется с широким диапазоном токсичности со стороны желудочно-кишечного тракта (ЖКТ), сердечно-сосудистой системы (ССС) и почек. Известно, что ЖКТ- и кардиотоксичность присущи всем неселективным НПВП (M01AE производные пропионовой кислоты, M01AB производные уксусной кислоты и родственные соединения, механизм действия которых связан с блокированием ЦОГ-1 и ЦОГ-2). Практически все НПВП потенциально могут вызывать острое повреждение почек, поэтому больные ОА с диабетом, гипертензией и сердечной недостаточностью имеют высокий риск развития НЯ [116, 117]. Не показано одновременное использование 2 и более НПВП, так как это увеличивает риск развития нежелательных явлений.
При умеренной вероятности развития осложнений со стороны ЖКТ целесообразно использовать селективные НПВП (M01AH Коксибы, M01AC Оксикамы, M01AX Нестероидные противовоспалительные препараты другие), механизм которых связан с преимущественным блокированием ЦОГ-2: целекоксиб, эторикоксиб, мелоксикам, нимесулид и проч., без дополнительной противоязвенной профилактики или неселективные НПВП (н-НПВП) на фоне медикаментозной профилактики НЯ (ингибиторы протонового насоса (ИПН)). При высокой вероятности развития НЯ со стороны ЖКТ рекомендуется применение селективных НПВП обязательно в сочетании с ИПН. Селективные НПВП являются препаратами выбора при наличии следующих факторов риска развития нежелательных явлений: возраст старше 65 лет, наличие в анамнезе язвенной болезни или желудочно-кишечного кровотечения, одновременный прием глюкокортикостероидов или антикоагулянтов, наличие тяжелых сопутствующих заболеваний.
Данные последних систематического обзора и метаанализа по НПВП показали наличие повышенного риска со стороны верхних отделов ЖКТ, особенно абдоминальной боли у всего класса коксибов. Эти препараты ассоциируются с увеличением риска ССС НЯ, поэтому предлагается осторожный подход к назначению неселективных НПВП и коксибов с учетом индивидуальных характеристик пациента и ограничениями по длительности применения препаратов: интермитирующее или курсовое для минимизации НЯ [114, 118].
Рекомендовано назначение физиотерапевтических процедур на начальных стадиях заболевания с целью сохранения сустава [119–143].
Комментарии: На ранних стадиях развития КА с целью сохранения хряща, усиления репаративной регенерации, получения обезболивающего эффекта и улучшения качества жизни рекомендуется назначение курсового лечения физиотерапевтическими факторами:
– низкочастотная магнитотерапия (курс лечения 10–15 процедур, первые 5 дней назначается неподвижное магнитное поле, частота 100 Гц, напряженность 8 мТл, длительность 20 мин; последующие 5–10 дней назначается бегущее импульсное магнитное поле частотой 6,25 Гц, напряженность 20 мТл, длительность 20 мин);
– лазеропунктура (инфракрасное излучение с длиной волны 890 нм, мощностью до 100 Вт в непрерывном и импульсном режимах. Курс лечения ТБС — 10–12 дней, мощность излучения 10 Вт, частота 80 Гц, длительность процедуры 5–8 мин, курс лечения коленного сустава — 6–10 процедур, мощность излучения 8 Вт, частота 100 Гц, длительность процедуры 8–10 мин);
– воздействие ультразвуком (импульсный ультразвук низкой интенсивности (курс лечения 24 процедуры, импульсный режим 1:5, частота 1 МГц, интенсивность: 0,2 Вт см2, суммарная доза 112,5 Дж/см2);
– чрескожная короткоимпульсная электростимуляция (на сустав воздействуют моно- и биполярными импульсами прямоугольной и треугольной формы длительностью 20–500 мкс, сериями по 20–100 импульсов частотой 2–200 Гц);
– классическая акупунктура (корпоральные и аури-кулярные методики) рекомендована в качестве дополнительного метода лечения с целью обезболивания. Рекомендованная продолжительность курса — 8–12 процедур. Кратность подбирается индивидуально.
Инъекционная терапия
Рекомендуется внутрисуставное введение протеза синовиальной жидкости гиалуроновой кислоты для уменьшения боли и улучшения функции сустава при наличии инициативы со стороны пациента [1, 73, 95, 116, 144–146].
Комментарии: Результаты рандомизированных контролируемых исследований и метаанализов свидетельствуют об эффективности внутрисуставного введения гиалуроновой кислоты в отношении уменьшения боли, улучшения функции сустава [1, 15, 73, 95, 116]. Лечение хорошо переносится, очень редко возникают боли по типу псевдоподагрической атаки. Положительный клинический эффект различной степени выраженности продолжается в среднем от 4–6 и более месяцев, сильно варьируя в зависимости от физико-химических характеристик конкретного изделия медицинского назначения и клинических особенностей конкретного пациента. Внутрисуставное введение целесообразно под контролем УЗИ [1, 73, 95, 116].
При отсутствии эффекта от НПВП для снятия острого болевого синдрома и купирования синовита, не поддающегося другим видам консервативного лечения, рекомендуется внутрисуставное введение глюкокортикоидов не чаще 1 раза в 3 мес [1, 73, 116, 145, 147].
Комментарии: Внутрисуставное введение кортикостероидов оказывает сильный противовоспалительный эффект, однако сопряжено с высоким риском развития вторичного остеонекроза и с усугублением деградации суставного хряща. Поэтому их применение возможно в ситуациях, когда не удается купировать синовит адекватными дозами НПВП, но не чаще 1 раза в 3 мес. Курсовое применение глюкокортикоидов при КА не рекомендуется [116].
Рекомендовано введение обогащенной тромбоцитами плазмы в область ТБС при наличии инициативы со стороны пациента [148, 149].
Комментарии: В настоящее время нет убедительных доказательств эффективности применения обогащенной тромбоцитами плазмы как метода лечения ОА.
По инициативе пациента рекомендовано введение аутологичной стромальноваскулярной фракции в полость сустава и/или аутоклеток красного костного мозга [150].
Комментарии: В настоящее время нет убедительных доказательств эффективности введения аутологичной стромально-васкулярной фракции в полость сустава и/или аутоклеток красного костного мозга как метода лечения ОА.
Факторами риска развития НЯ при указанной процедуре являются наличие активной инфекции в области ТБС; воспалительный процесс в месте взятия жировой ткани; заболевания кроветворной системы у пациента; период беременности и грудного вскармливания.
Хирургическое лечение
Органосохраняющие операции
По данным литературы, выполнение органосохраняющих оперативных вмешательств на ранних стадиях КА в большинстве случаев позволяет отсрочить, а иногда и предотвратить развитие у пациентов тяжелых поздних стадий заболевания, требующих имплантации искусственных суставов в ходе операций эндопротезирования ТБС [15, 18, 151–153].
Артроскопическое лечение рекомендовано выполнять при начальных стадиях первичного или вторичного КА и наличии ФАИ и/или повреждения мягкотканых структур области сустава при неэффективности консервативной терапии [15, 151–154].
Комментарии: При выборе артроскопического лечения рекомендуется учитывать: выраженность клинических проявлений, возраст пациента, распространенность (одно- или двусторонность) поражения, биомеханические и анатомические взаимоотношения элементов ТБС, степень повреждения суставного хряща [44, 58].
Корригирующие остеотомии таза и проксимального отдела бедренной кости рекомендовано выполнять на ранних стадиях вторичного КА [1, 41, 73, 74, 151–154].
Комментарии: По данным литературы ранняя оперативная коррекция ацетабулярной дисплазии отдаляет сроки возникновения КА [69].
Корригирующая остеотомия при развившемся диспластическом КА ведет к уменьшению болей и восстановлению удовлетворительной (приемлемой) функции на многие годы [70].
Целью остеотомии при дисплазии ТБС является восстановление нормальной биомеханики путем репозиционирования суставных поверхностей [70]. Артроз также может быть приостановлен путем увеличения площади нагружаемой суставной поверхности, так как при этом уменьшается нагрузка на единицу суставной поверхности [155].
Периацетабулярная остеотомия может быть выполнена при сохранении конгруэнтности головки бедра и вертлужной впадины, процедура оказывает положительное влияние на биомеханику ТБС за счет улучшения покрытия головки бедренной кости и уменьшения результирующих сил, действующих на нее [16, 156].
Межвертельная остеотомия позволяет улучшить биомеханические условия функционирования ТБС, что проявляется в изменении оси нагрузки, перераспределении длин плеч массы тела и тяги окружающих сустав мышц, снижении и более равномерном распределении внутрисуставного давления на единицу площади хрящевой поверхности, мышечной декомпрессии, устранении порочного положения конечности [156].
Остеотомия проксимального отдела бедренной кости является частым показанием с целью отдаления сроков выполнения тотального эндопротезирования ТБС и не должна осложнять производство последующего эндопротезирования [156].
Эндопротезирование тазобедренного сустава
Хирургическое лечение в объеме тотального эндопротезирования ТБС рекомендовано пациентам с первичным или вторичным КА III стадии по классификации Косинской, а также, в редких случаях, при неэффективности других вариантов лечения на более ранних стадиях заболевания [1, 15, 16, 41, 59–64, 73, 74, 86, 154, 157].
Комментарии: Операция эндопротезирования ТБС позволяет быстро купировать болевой синдром, восстановить биомеханику пораженного сустава и в короткие сроки осуществить бытовую и профессиональную реабилитацию пациента. Для долгосрочного успешного функционирования эндопротезов необходим адекватный выбор имплантата (по дизайну, типу фиксации: цементный/бесцементный; узлу трения: керамика — керамика, керамика — полиэтилен, металл — поли-этилен), основанный на учете особенностей пациента: активности, состояния здоровья, качества костной ткани, индивидуальных анатомических изменениях, характере патологического процесса.
Иное лечение
Рекомендовано проведение профилактики тромбоза глубоких вен (ТГВ) и тромбоэмболии легочной артерии (ТЭЛА) медикаментозными и немедикаментозными методами всем пациентам после органосохраняющих операций на ТБС, а также эндопротезирования этого сустава на основании профильных клинических рекомендаций по тромбопрофилактике [15, 86].
Комментарии: Профилактика венозных тромбозов должна быть направлена на ускорение кровотока в магистральных венах (неспецифическая профилактика) и коррекцию гемостаза (специфическая антикоагулянтная профилактика) [15]. Методы неспецифической профилактики направлены на предотвращение венозного застоя, они не повышают риск кровотечений и увеличивают эффективность фармакологической тромбопрофилактики. К ним относят раннюю активизацию пациентов в послеоперационном периоде, лечебную физкультуру (физические упражнения для ног, применение «ножной педали», обеспечивающей пассивное сокращение икроножных мышц) и механическую профилактику (эластическая компрессия нижних конечностей, последовательная перемежающаяся пневматическая компрессия, электростимуляция мышц голени и др.).
Рекомендовано проведение периоперационной антибиотикопрофилактики инфекции при выполнении органосохраняющих хирургических вмешательств на области ТБС и эндопротезирования на основании профильных клинических рекомендаций [15, 158].
Комментарии: Эндопротезирование ТБС относят к чистым операциям, при которых развитие осложнений сопровождается высоким риском нанесения ущерба здоровью и жизни пациента. Рекомендуется основывать выбор препаратов для периоперационной антибиотикопрофилактики на наличии их активности в отношении наиболее вероятных возбудителей инфекции в области хирургического вмешательства при конкретной операции, чаще всего применяют цефазолин или цефуроксим [158].
В случаях высокого риска развития инфекционных осложнений (иммунокомпрометированный пациент, инфекции в анамнезе, прием антибиотиков с течение 2 мес до операции и проч.) целесообразно проконсультировать пациента с врачом — клиническим фармакологом при его наличии в медицинском учреждении.
Рекомендовано проведение адекватного обезболивания во время и после хирургического вмешательства на ТБС с учетом индивидуальной переносимости пациента [15, 86].
Для адекватного обезболивания предпочтительно применять мультимодальную аналгезию комбинацией препаратов с разным механизмом действия, при невозможности ее назначения — мономодальную [15, 95, 116, 117].
Комментарии: Мультимодальная анальгезия, определяемая как использование различных анальгетиков и методов, которые нацелены на различные механизмы действия в периферической и/или центральной нервной системе, может иметь аддитивные или синергические эффекты и более эффективное облегчение боли по сравнению с мономодальными методами. Например, клиницисты могут предложить местную анестезию на основе местноанестезирующих средств (ропивакаин, бупивакаин, лидокаин и проч.) в сочетании с опиоидами и НПВП в рамках мультимодального подхода к периоперационной боли. Для каждой конкретной ситуации возможны различные мультимодальные комбинации и режимы в зависимости от объема конкретной операции и индивидуальных особенностей пациента [95, 116, 117].
Медицинская реабилитация и санаторно-курортное лечение, медицинские показания и противопоказания к применению методов медицинской реабилитации, в том числе основанных на использовании природных лечебных факторов
Целью реабилитации больных как после органосо-храняющих оперативных вмешательств, так и после эндопротезирования ТБС является «устранение нарушений для облегчения функционирования пациентов, увеличения их активности и участия в общественной жизни, а также улучшения качества жизни в целом» [159].
Реабилитация больных основана на общеизвестных принципах: раннее начало на фоне достижения у пациента адекватного уровня аналгезии за счет мультимодального использования как различных фармакологических средств, так и немедикаментозных методов, непрерывность, преемственность, последовательность, комплексность, обоснованность, а также индивидуальный подход, мультидисциплинарный характер, длительность до сохранения положительной динамики [15, 72, 86, 160].
Реабилитационные мероприятия рекомендовано начинать в стационаре сразу после оперативного вмешательства и продолжать на протяжении всей госпитализации (первый этап реабилитации). После выписки из стационара при необходимости продолжать восстановительное лечение (если есть возможность) в реабилитационных отделениях (второй этап реабилитации), а заканчивать — в условиях отделений медицинской реабилитации дневного стационара, санатория, амбулаторно-поликлинической медицинской организации или на дому (третий этап реабилитации) [15, 72, 86, 161].
Комментарии: Весь курс послеоперационной реабилитации состоит из 2 периодов (ранний и поздний послеоперационные периоды).
Ранний послеоперационный период продолжается в течение первых 1–2 нед после операции, в течение которых происходит острое послеоперационное реактивное воспаление и заживление послеоперационной раны. Его задачи: профилактика послеоперационных осложнений со стороны ССС, органов дыхания, ЖКТ, предупреждение трофических расстройств, в первую очередь пролежней, уменьшение отека мягких тканей и создание оптимальных анатомо-физиологических условий для заживления травмированных во время операции тканей. Данный период соответствует первому этапу реабилитации и проходит в условиях специализированного хирургического отделения.
Основные правила поведения в раннем послеоперационном периоде
- При выполнении большинства гимнастических упражнений, в положении лежа на кровати или сидя на стуле, у больного между ногами должна находиться клиновидная подушка (можно использовать валик) для отведения оперированной конечности до 10–15°.
- Больным противопоказано сгибать оперированную ногу в ТБС более 90°.
- Противопоказаны любые пассивные или форсированные движения в ТБС, вызывающие болевые ощущения.
- Противопоказаны внутренняя ротация и приведение бедра.
- С первых дней после операции для профилактики тромбофлебита глубоких вен больному показано выполнение активных движений в голеностопном суставе (поочередное тыльное и подошвенное сгибание) и бинтование всей оперированной ноги.
- Вставать и давать осевую нагрузку на оперированную ногу больной должен только под строгим контролем инструктора-методиста лечебной физической культуры (ЛФК) (специалиста по физической реабилитации).
- Любые перемещения, пересаживания следует совершать с поддержкой оперированной конечности специалиста по физической реабилитации или с помощью здоровой ноги.
Сроки активизации пациента и двигательный режим зависят от особенностей выполнения операции (тип доступа, надежность фиксации компонентов) и согласуется с оперирующим ортопедом.
Как правило, в течение 1-й недели реабилитации после операции пациенту показан щадящий двигательный режим. Для профилактики послеоперационных осложнений следует выполнять дыхательные упражнения, упражнения для улучшения крово- и лимфообращения, функционального состояния мышц нижних конечностей, следить за правильным позиционированием оперированной конечности. В послеоперационном перио- де между ног больного укладывают подушку, обеспечивающую легкое отведение и нейтральное положение оперированной конечности.
С 1-го дня после операции больному назначают дыхательные упражнения, активные упражнения для суставов здоровой ноги (тазобедренного, коленного, голеностопного), изометрические упражнения для мышц (ягодичных, четырехглавой, двуглавой бедра, мышц голени) оперированной конечности, пассивные движения для оперированного ТБС на функциональной шине с постепенным увеличением угла сгибания. Занятия на шине проводят в течение 15–30 мин 3–5 раз в день. Кроме того, больного обучают приподнимать таз с опорой на локти и стопу оперированной ноги.
На 1–3-й день после операции больному рекомендуют выполнять тест Томаса (сгибание здоровой ноги в тазобедренном и коленном суставах с подтягиванием колена к животу руками). Пятка больной ноги при выполнении этого упражнения давит на постель (производится укрепление разгибателей ТБС). Выполняются 3–10 повторений 3–10 раз в день.
Укрепление отводящих и приводящих мышц оперированного бедра осуществляется при выполнении упражнения «Хула-хула»: ноги прямые, стопа в положении тыльного сгибания, производится одновременное потягивание вниз (удлинение) одной ноги и подтягивание вверх (укорочение) другой ноги. Выполняются 4–10 повторений 5–10 раз в день.
В этот же период оперированному больному разрешают присаживаться в кровати. Из положения полусидя со спущенными ногами пациент производит разгибание ног в коленных суставах с удержанием положения в течение 3–5 с (стопа при выполнении упражнения находится в положении тыльного сгибания). Выполнять 8–10 повторений 3–10 раз в день.
В эти же сроки производится «вертикализация» пациента с двухсторонней опорой (ходунки или костыли) под контролем инструктора-методиста ЛФК.
Через неделю больному разрешают повороты на живот и обратно на спину, которые можно производить через здоровую ногу. При поворотах через здоровую ногу между ногами больного должна находиться подушка. При повороте через оперированную ногу больной может подкладывать ладонь под оперированное бедро. Повороты на живот и спину выполняют 3–10 раз в день.
В положении лежа на животе больной выполняет до 15 активных сгибаний-разгибаний ног в коленных суставах — 5–10 раз в день, а также 3–10 активных разгибаний оперированной ноги в ТБС — 3–5 раз в день.
Лежа на животе, с коленями, согнутыми под углом 90°, пациент производит перекрещивание и разведение голеней оперированной и здоровой ног. При выполнении этого движения важно контролировать положение стоп. Выполняются 5–10 повторений 3–5 раз в день.
Поздний послеоперационный период начинается с 2-й недели после операции и продолжается до 10–12-й недели. Этот период условно делится на два: ранний восстановительный, который соответствует второму этапу реабилитации и осуществляется, как правило, в стационарном отделении реабилитации, и поздний восстановительный период, который соответствует третьему этапу реабилитации и продолжается до 10–12-й недели с момента операции. Основные задачи позднего послеоперационного периода: восстановление функции опоры, передвижения, навыков самообслуживания, профессиональной и социальной активности.
Больному разрешают вставать с кровати и назначают гимнастику из исходного положения стоя. Проводится укрепление мышц (разгибателей, отводящих и сгибателей) оперированного бедра в положении стоя с двухсторонней опорой (на костыли или ходунки).
Стоя на носках, больной балансирует (перемещает проекцию центра тяжести с одной ноги на другую) за счет напряжения мышц бедра. Руки больного располагаются на опоре, ноги — на ширине плеч. Пациент приподнимает пятки ног и одновременно напрягает ягодичные мышцы, удерживая положение в течение 3–5 с, 5–15 повторений 5–10 раз в день.
Укрепление разгибателей бедра производят в следующем исходном положении: оперированная нога сзади, здоровая нога полусогнута. Приподнимая пятку оперированной ноги, больной напрягает разгибатели бедра на оперированной стороне. Рекомендуется удержание этого положения в течение 3–5 с, 5–15 повторений 5–10 раз в день.
Отводящие мышцы бедра хорошо укрепляются при выполнении упражнения «румба» (ноги на ширине плеч, больной переносит тяжесть своего тела с одной ноги на другую). Выполняют 10–15 упражнений 5–10 раз в день.
Для укрепления отводящих и приводящих мышц бедра назначают упражнения с использованием подставки для ног. В положении «здоровая нога на подставке» (руки на опоре) производится напряжение отводящих мышц оперированной ноги. Следует удерживать напряжение в течение 3–5 с, 5–10 повторений 5–10 раз в день.
В положении «оперированная нога на подставке» (руки на опоре) производится напряжение приводящих мышц оперированного бедра. Следует удерживать напряжение в течение 1–3 с, 3–5 повторений 3–5 раз в день.
При опоре на подставку согнутой в ТБС оперированной ноги (руки на опоре) производится напряжение мышц-сгибателей оперированного бедра. Выполняют 5–10 повторений 5–10 раз в день. Высота подставки при выполнении этого упражнения постепенно может увеличивается, что сопровождается большей нагрузкой (подготовка к перемещению по лестнице).
Кроме статических упражнений, в положении больного стоя назначают активные движения в оперированном ТБС (сгибание, разгибание, отведение). При выполнении этих упражнений больной стоит на здоровой ноге на подставке высотой 5–8 см, руки находятся на опоре, спина прямая. Каждое упражнение выполняется по 5–10 раз, до 10 раз в день.
Медицинскую реабилитацию больных, особенно пожилого и старческого возраста, рекомендовано начинать в предоперационном периоде для ранней активизации в послеоперационном периоде [15, 86].
Комментарии: Задачами предоперационного периода являются:
– обучение пациента ходьбе без опоры на оперированную конечность с использованием дополнительных средств опоры (костыли, трость);
– освоение навыков повседневной активности (присаживание и вставание с правильным распределением веса тела, пересаживание с кровати на стул и т. д.);
– обучение правильному глубокому грудному и диафрагмальному дыханию, откашливанию для профилактики рисков осложнений со стороны ССС, дыхательной и пищеварительной систем, даются рекомендации по снижение веса, лечению гастропатий, санации хронических очагов инфекции.
Рекомендуется применение физиотерапевтического лечения в рамках реабилитации в послеоперационном периоде при отсутствии противопоказаний для определенной категории пациентов [119–143, 162, 163].
Комментарии: Задачи физиотерапии в раннем перио-де — воздействие физическими факторами с целью получения анальгетического, противовоспалительного, противоотечного, рассасывающего, ангиопротективного, репаративно-регенераторного эффектов в заинтересованных тканях оперированной конечности. С этой целью используют практически весь арсенал современных физиофакторов.
Уже через сутки после операции для быстрого купирования отека тканей, профилактики воспаления, уменьшения выраженности болевого синдрома пациенту назначают низкочастотную импульсную магнитотерапию (курс лечения 10–15 процедур, первые 5 дней назначается неподвижное магнитное поле, частота 100 Гц, напряженность 8 мТл, длительность 20 мин; в последующие 5–10 дней назначается бегущее импульсное магнитное поле частотой 6,25 Гц, напряженность 20 мТл, длительность 20 мин) сразу после выполненного УФО (используется СУФ, начиная с 5–6 биодоз, через 1–2 дня увеличивается на 1–2 биодозы, на курс 4–6 облучений) или фотохромотерапии синим спектром (на область швов в перевязочной). С той же целью через 5–6 ч после тепловых процедур целесообразно использование локальной криотерапии (гипотермии) по лабильно-стабильной методике круговыми, зигзагообразными и прямолинейными движениями с задержкой на 30–60 с в области наибольшей болезненности. Время воздействия на один сустав — 5–10 мин. В качестве дополнительного метода лечения с целью обезболивания рекомендуется классическая акупунктура (корпоральные и аурикулярные методики), продолжительность курса — 12–15 процедур. Кратность подбирается индивидуально.
Для профилактики пневмонии и застойных явлений в легких назначают массаж или вибромассаж грудной клетки. С 3–5-го дня после операции назначается массаж контралатеральной конечности. У пожилых и ослабленных людей для повышения защитных сил организма применяют иммуномодулирующие методики: общее ультрафиолетовое облучение при заболеваниях суставов, КВЧ-терапию (воздействие электромагнитным излучением миллиметрового диапазона) на область иммунокомпетентных структур (середину грудины, область пупка, проекцию надпочечников и т. д.).
При осложненном течении послеоперационного периода (выраженном отеке, инфильтрации тканей, наличии неврологических и сосудистых нарушений) в программу реабилитационных мероприятий дополнительно включаются различные методики ЛФК, физиолечения и рефлексотерапии (по показаниям); возможно проведение физиопроцедур 2 раза в день.
В некоторых случаях рекомендовано использование метода ортезирования как этапа консервативного лечения пациентов с коксартрозом, у которых имеются противопоказания к проведению операции по эндопротезированию ТБС. После проведенного эндопротезирования (первичное, ревизионное) для профилактики вывиха ТБС при необходимости также рекомендовано использование ортезов [164–166].
Комментарии: С целью разгрузки и стабилизации сустава рекомендовано использование ортезов. Конструкцией обязательно должен быть предусмотрен шарнир для регулировки объема движений, расположенный в проекции большого вертела бедренной кости. Ортез удерживает головку бедренной кости (эндопротез) в вертлужной впадине за счет бедренной и тазовой частей, соединенных между собой шарниром. Повышает комплаентность пациентов мягкотканая основа ортеза, с наличием жестких элементов и ремней. Доказано, что использование ортезов уменьшает боль и улучшает функцию ТБС, препятствует вывиху головки бедренной кости и эндопротеза [164–166].
Профилактика и диспансерное наблюдение, медицинские показания и противопоказания к применению методов профилактики
В настоящее время рекомендованной специфической профилактики заболевания не существует [15, 86].
Рекомендуется регулярное диспансерное наблюдение за пациентами с жалобами на боли в области ТБС и соблюдение ортопедического режима при выполнении бытовых и трудовых физических нагрузок [15, 86].
После выполнения эндопротезирования рекомендовано выполнение рентгенографии ТБС в 2 проекциях через 3 и 12 мес, а затем 1 раз в 5 лет [15, 86].
Организация оказания медицинской помощи
Показания для госпитализации в медицинскую организацию: Пациенты с наличием заболевания ТБС.
Показания к выписке пациента из медицинской организации: Достигнутое улучшение в лечении заболеваний ТБС.
Форма помощи: Проведение диагностических и лечебных мероприятий пациентам при первичном КА носит плановый характер.
Условия оказания медицинских услуг: Проведение диагностических мероприятий на этапе постановки диагноза может осуществляться в амбулаторных условиях. Проведение реабилитационных мероприятий может осуществляться в условиях дневного стационара и амбулаторно.
Дополнительная информация (в том числе факторы, влияющие на исход заболевания или состояния)
Пациентам, перенесшим эндопротезирование ТБС, не рекомендуются тяжелая физическая работа и чрезмерные спортивные нагрузки, связанные с бегом, прыжками, подъемом и переносом тяжестей, так как это может сократить срок службы компонентов эндопротеза и привести к необходимости реэндопротезирования.
About the authors
Rashid M. Tikhilov
Russian Scientific Research Institute of Traumatology and Orthopedics named after R.R. Vreden
Email: rtikhilov@gmail.com
ORCID iD: 0000-0003-0733-2414
SPIN-code: 3602-4912
MD, Dr. Sci. (Med.), professor
Russian Federation, Saint PetersburgAleksandr M. Lila
V.A. Nasonova Research Institute of Rheumatology
Email: profput@mail.ru
ORCID iD: 0000-0002-6068-3080
SPIN-code: 7287-8555
MD, Dr. Sci. (Med.), professor
Russian Federation, MoscowAleksandr Yu. Kochish
Russian Scientific Research Institute of Traumatology and Orthopedics named after R.R. Vreden
Email: auk1959@mail.ru
ORCID iD: 0000-0002-2466-7120
SPIN-code: 7522-8250
MD, Dr. Sci. (Med.), professor
Russian Federation, Saint PetersburgLyudmila I. Alekseeva
V.A. Nasonova Research Institute of Rheumatology
Email: dr.alekseeva@gmail.com
ORCID iD: 0000-0001-7017-0898
SPIN-code: 4714-8572
MD, Dr. Sci. (Med.), professor
Russian Federation, MoscowIgor I. Shubnyakov
Russian Scientific Research Institute of Traumatology and Orthopedics named after R.R. Vreden
Email: shubnyakov@mail.ru
ORCID iD: 0000-0003-0218-3106
SPIN-code: 3531-7679
MD, Dr. Sci. (Med.)
Russian Federation, Saint PetersburgAlexey O. Denisov
Russian Scientific Research Institute of Traumatology and Orthopedics named after R.R. Vreden
Email: med-03@ya.ru
ORCID iD: 0000-0003-0828-7678
SPIN-code: 2084-8670
MD, Cand. Sci. (Med.)
Russian Federation, Saint PetersburgSvetlana A. Bozhkova
Russian Scientific Research Institute of Traumatology and Orthopedics named after R.R. Vreden
Email: clinpharm-rniito@yandex.ru
ORCID iD: 0000-0002-2083-2424
SPIN-code: 3086-3694
MD, Dr. Sci. (Med.)
Russian Federation, Saint PetersburgDmitry V. Stafeev
Russian Scientific Research Institute of Traumatology and Orthopedics named after R.R. Vreden
Email: dvstafeev@rniito.ru
SPIN-code: 9042-2348
MD, Cand. Sci. (Med.)
Russian Federation, Saint PetersburgTatyana V. Builova
Lobachevsky State University of Nizhni Novgorod
Email: tvbuilova@list.ru
ORCID iD: 0000-0003-0282-7207
SPIN-code: 6062-2584
MD, Dr. Sci. (Med.), professor
Russian Federation, Nizhny NovgorodReseda A. Bodrova
Kazan State Medical Academy — Branch Campus of the Federal State Budgetary Educational Institution of Further Professional Education “Russian Medical Academy of Continuous Professional Education”
Email: bodrovarezeda@yandex.ru
ORCID iD: 0000-0003-3540-0162
SPIN-code: 1201-5698
MD, Dr. Sci. (Med.), docent
Russian Federation, KazanMikhail B. Tsykunov
N.N. Priorov National Medical Research Center of Traumatology and Orthopedics; Pirogov Russian National Research Medical University
Author for correspondence.
Email: rehcito@mail.ru
ORCID iD: 0000-0002-0994-8602
SPIN-code: 8298-8338
MD, Dr. Sci. (Med.), professor
Russian Federation, Moscow; MoscowYulia A. Israelyan
Privolzhsky Research Medical University
Email: ija07@yandex.ru
ORCID iD: 0000-0002-4480-1884
SPIN-code: 6334-6564
MD, Cand. Sci. (Med.), docent
Russian Federation, Nizhny NovgorodReferences
- NCCCC – National Collaborating Centre for Chronic Conditions. Osteoarthritis: national clinical guideline for care and management in adults. London: Royal College of Physicians; 2008.
- Hunter D. Focusing osteoarthritis management on modifiable risk factors and future therapeutic prospects. Ther Adv Musculoskelet Dis. 2009;1(1):35–47. doi: 10.1177/1759720X09342132
- Lane NE, Brandt K, Hawker G, et al. OARSI-FDA initiative: defining the disease state of osteoarthritis. Osteoarthritis Cartilage. 2011;19(5):478–482. doi: 10.1016/j.joca.2010.09.013
- Loeser RF, Goldring SR, Scanzello CR, Goldring MB. Osteoarthritis: a disease of the joint as an organ. Arthritis Rheum. 2012;64(6):1697–1707. doi: 10.1002/art.34453
- Goldring MB, Otero M. Inflammation in osteoarthritis. Curr Opin Rheumatol. 2011;23(5):471–478. doi: 10.1097/BOR.0b013e328349c2b1
- Oben J, Enonchong E, Kothari S, et al. Phellodendron and Citrus extracts benefit joint health in osteoarthritis patients: a pilot, double-blind, placebo-controlled study. Nutr J. 2009;8:38. doi: 10.1186/1475-2891-8-38
- Stasevich NYu, Sarkisov KA, Smyslov IN, Uchaikin JN. Osteoarthritis of the hip joint as a medical social health problem. Klinicheskii opyt Dvadtsatki. 2015;(2):48–51. (In Russ).
- Kc R, Li X, Forsyth CB, et al. Osteoarthritis-like pathologic changes in the knee joint induced by environmental disruption of circadian rhythms is potentiated by a high-fat diet. Sci Rep. 2015;5:16896. doi: 10.1038/srep16896
- Jonsson H, Eliasson GJ, Jonsson A, et al. High hand mobility is associated with radiological CMC1 osteoarthritis: the AGES-Reykjavik study. Osteoarthritis Cartilage. 2009;17(5):592–595. doi: 10.1016/j.joca.2008.10.002
- Harris EC, Coggon D. HIP osteoarthritis and work. Best Pract Res Clin Rheumatol. 2015;29(3):462–482. doi: 10.1016/j.berh.2015.04.015
- Al Saleh J, Sayed ME, Monsef N, Darwish E. The prevalence and the determinants of musculoskeletal diseases in Emiratis attending primary health care clinics in Dubai. Oman Med J. 2016;31(2):117–123. doi: 10.5001/omj.2016.23
- Nishii T, Tanaka H, Sugano N, et al. Disorders of acetabular labrum and articular cartilage in hip dysplasia: evaluation using isotropic high-resolutional CT arthrography with sequential radial reformation. Osteoarthritis Cartilage. 2007;15(3):251–257. doi: 10.1016/j.joca.2006.08.002
- Nishii T, Shiomi T, Tanaka H, et al. Loaded cartilage T2 mapping in patients with hip dysplasia. Radiology. 2010;256(3):955–965. doi: 10.1148/radiol.10091928
- Fujii M, Nakashima Y, Jingushi S, et al. Intraarticular findings in symptomatic developmental dysplasia of the hip. J Pediatr Orthop. 2009;29(1):9–13. doi: 10.1097/BPO.0b013e318190a0be
- Tikhilov RM, Shubnyakov II, Pliev DG, et al. Rukovodstvo po khirurgii tazobedrennogo sustava. St. Petersburg: RNIITO im. R.R. Vredena; 2014. P. 368. (In Russ).
- Akhtyamov IF, Sokolovskii OA. Khirurgicheskoe lechenie displazii tazobedrennogo sustava. Kazan; 2008. 371 р. (In Russ).
- Abal’masova EA, Luzina EV. Razvitie tazobedrennogo sustava posle lecheniya vrozhdennogo vyvikha i podvyvikha bedra u detei. Tashkent: Meditsina; 1983. 188 p. (In Russ).
- Kamosko MM. Kontseptsiya «organosberezheniya» v rekonstruktivnoi khirurgii displasticheskogo tazobedrennogo sustava. Vestnik Petrovskoi akademii. 2005;(4/1):32–34. (In Russ).
- Jacobsen S, Sonne-Holm S. Hip dysplasia: a significant risk factor for the development of hip osteoarthritis. A cross-sectional survey. Rheumatology (Oxford). 2005;44(2):211–218. doi: 10.1093/rheumtology/keh436
- Albinana J, Dolan LA, Spratt KF, et al. Acetabular dysplasia after treatment for developmental dysplasia of the hip. Implications for secondary procedures. J Bone Joint Surg Br. 2004;86(6):876–886. doi: 10.1302/0301-620x.86b6.14441
- Yoshimura N, Campbell L, Hashimoto T, et al. Acetabular dysplasia and hip osteoarthritis in Britain and Japan. Br J Rheumatol. 1998;37(11):1193–1197. doi: 10.1093/rheumatology/37.11.1193
- Johnsen K, Goll R, Reikeras O. Acetabular dysplasia as an aetiological factor in development of hip osteoarthritis. Int Orthop. 2009;33(3):653–657. doi: 10.1007/s00264-008-0554-7
- Norkin IA, Petrov AB, Zhadenov II, et al. Biological model of displastic coxarthrosis (experimental research). Travmatologiya i ortopediya Rossii. 2006;(4):59–63. (In Russ).
- Shevaliev GA. Obosnovanie aktivnoi khirurgicheskoi taktiki pri perelomakh vertluzhnoi vpadiny [dissertation abstract]. St. Petersburg; 1993. S. 19. (In Russ).
- Brooker AF, Bowerman JW, Robinson RA, Riley LH Jr. Ectopic ossification following total hip replacement. Incidence and a method of classification. J Bone Joint Surg Am. 1973;55(8):1629–1632.
- Ruesch PD, Holdener H, Ciaramitaro M, Mast JW. Prospective study of surgically treated acetabular fractures. Clin Orthop Relat Res. 1994;(305):38–46.
- Gudz AI, Lasunskii SA, Denisov AO, et al. Optimal method of primary total hip arthroplasty after severe acetabular fractures. Sovremennye problemy nauki i obrazovaniya. 2017;(5):147. (In Russ).
- Hunter DJ. Focusing osteoarthritis management on modifiable risk factors and future therapeutic prospects. Ther Adv Musculoskel Dis. 2010;1(1):35–47. doi: 10.1177/1759720X09342132
- Lazarev AF. Operativnoe lechenie povrezhdenii taza [dissertation abstract]. Moscow; 1992. P. 39. (In Russ).
- Buachidze OSh. Perelomovyvikhi v tazobedrennom sustave. Moscow: Moniki; 1993. P. 197. (In Russ).
- Kutepov SM. Lechenie perelomov taza s povrezhdeniem vertluzhnoi vpadiny. Travmatologiya i ortopediya Rossii. 1995;(3):13–17. (In Russ).
- Nikolaev NS, Malyuchenko LI, Preobrazhenskaya EV, et al. Use of customized acetabular components for hip joint arthroplasty in posttraumatic coxarthrosis. Orthopaedic Genius. 2019;25(2):207–213. (In Russ). doi: 10.18019/1028-4427-2019-25-2-207-213
- Loughlin J. The genetic epidemiology of human primary osteoarthritis: current status. Expert Rev Mol Med. 2005;7(9):1–12.
- Jonsson H, Eliasson GJ, Jonsson A, et al. High hand mobility is associated with radiological CMC1 osteoarthritis: the AGES-Reykjavik study. Osteoarthritis Cartilage. 2009;17(5):592–595. doi: 10.1016/j.joca.2008.10.002
- Lohmander LS, Gerhardsson de Verdier M, Rollof J, et al. Incidence of severe knee and hip osteoarthritis in relation to different measures of body mass: a population-based prospective cohort study. Ann Rheum Dis. 2009;68(4):490–496. doi: 10.1136/ard.2008.089748
- Dawson J, Fitzpatrick R, Fletcher K, Wilson R. Osteoarthritis affecting the hip and knee. In: Stevens A, Raftery J, Mant J, Simpson S, editors. Health care needs assessment. Oxford: Radcliffe Publishing; 2004. P. 549–634.
- Nevitt MC, Xu L, Zhang Y, et al. Very low prevalence of hip osteoarthritis among Chinese elderly in Beijing, China, compared with whites in the United States: the Beijing osteoarthritis study. Arthritis Rheum. 2002;46(7):1773–1779. doi: 10.1002/art.10332
- March LM, Bagga H. Epidemiology of osteoarthritis in Australia. Med J Aust. 2004;180(Suppl 5):S6–10. doi: 10.5694/j.1326-5377.2004.tb05906.x
- Lawrence RC, Hochberg MC, Kelsey JL, et al. Estimated of the prevalence of selected arthritic and musculoskeletal diseases in the United States. J Reumatol. 1989;16(4):427–441.
- Patel H, Canadian Task Force on Preventive Health Care. Preventive health care, 2001 update: screening and management of developmental dysplasia of the hip in newborns. CMAJ. 2001;164(12):1669–1677.
- Deineko AN. Khirurgicheskoe lechenie detei shkol’nogo vozrasta s displaziei tazobedrennogo sustava [dissertation abstract]. St. Petersburg; 2006. 23 p. (In Russ).
- Peled E, Eidelman M, Katzman A, Bialik V. Neonatal incidence of hip dysplasia ten years of experience. Clin Orthop Relat Res. 2008;466(4):771–775. doi: 10.1007/s11999-008-0132-8
- Loskutov AE, Zub TA, Loskutov OA. O klassifikatsii displasticheskogo koksartroza u vzroslykh. Ortopediya, travmatologiya i protezirovanie. 2010;(2):83–87. (In Russ).
- Crowe JF, Mani VJ, Ranawat CS. Total hip replacement in congenital dislocation and dysplasia of the hip. J Bone Joint Surg Am. 1979;61(1):15–23.
- Hartofilakidis G, Karachalios T. Total hip arthroplasty for congenital hip. J Bone Joint Surg Am. 2004;86(2):242–250. doi: 10.2106/00004623-200402000-00005
- Eftekhar NS. Total hip arthroplasty. 7th ed. St. Louis: Mosby; 1993.
- Coleman SS. Congenital dysplasia of the hip in the Navajo infant. Clin Orthop Relat Res. 1968;56:179–193.
- Dzupa V, Bartonicek J, Skala-Rosenbaum J, Prikazsky V. Mortality in patients with proximal femoral fractures during the first year after the injury. Acta Chir Orthop Traumatol Cech. 2002;69(1):39–44. (In Czech).
- Kornilov NV. Sostoyanie endoprotezirovaniya krupnykh sustavov v Rossiiskoi Federatsii. In: Endoprotezirovanie krupnykh sustavov: Materialy simpoziuma s mezhdunarodnym uchastiem. Moscow; 2000. P. 49–52. (In Russ).
- Casaletto JA, Gatt R. Post-operative mortality related to waiting time for hip fracture surgery. Injury. 2004;35(2):114–120. doi: 10.1016/s0020-1383(03)00210-9
- Povoroznyuk VV. Zabolevaniya kostno-myshechnoi sistemy i vozrast. Problemy stareniya i dolgoletiya. 2008;17(4):399–412. (In Russ).
- Organizatsiya vosstanovitel’nogo lecheniya postradavshikh s povrezhdeniyami opornodvigatel’noi sistemy i ikh posledstviyami. Leningrad; 1985. 29 p. (In Russ).
- Voitovich AV, Shubnyakov II, Abolin AB, et al. Lechenie bol’nykh s perelomami proksimal’nogo otdela bedrennoi kosti. Travmatologiya i ortopediya Rossii. 1996;(3):29–32. (In Russ).
- Kornilov NV, Voitovich AV, Mashkov VM, Epshtein GG. Khirurgicheskoe lechenie degenerativno-distroficheskikh porazhenii tazobedrennogo sustava. St. Petersburg; 1997. P. 10–13. (In Russ).
- Manninen P, Riihimaki H, Feliovaara M, Makela P. Overweight, gender & knee osteoarthritis. Int J Obes Relat Metab Disord. 1996;20(6):595–597.
- Listrat V, Ayral X, Patarnello F, et al. Arthroscopic evaluation of potential structure modifying activity of hyaluronan (Hyalgan) in osteoarthritis of the knee. Osteoarthritis Cartilage. 1997;5(3):153–160. doi: 10.1016/s1063-4584(97)80010-6
- Kutepov SM, Stel’makh KK, Mineev KP, Shevaliev GA. Eksperimental’no-klinicheskoe obosnovanie lecheniya perelomov vertluzhnoi vpadiny apparatom vneshnei fiksatsii. Travmatologiya i ortopediya Rossii. 1995;(3):18–20. (In Russ).
- Milyukov AYu, Pronskikh AA. Modern approaches to treatment of patients with coxal cavity injuries. Politravma. 2006;(1):38–42. (In Russ).
- Letournel E. Fractures of the acetabulum. A study of a series of 75 cases. 1961. Clin Orthop Relat Res. 1994;(305):5–9.
- Bashurov ZK, Medvedeva NI. Lechenie bol’nykh s perelomami vertluzhnoi vpadiny. Leningrad; 1984. P. 14. (In Russ).
- Shapovalov VM. Zakrytye perelomy kostei. Perelomy kostei taza. In: Voennaya travmatologiya i ortopediya. Ed by V.M. Shapovalov. St. Petersburg; 2004. P. 286–297. (In Russ).
- Müller ME, Allgöwer M, Schneider R, Willenegger H. Manual of internal fixation. technique recommended by the AO-Group. Transl. from English. Moscow: Ad Marginem; 1996. 750 p. (In Russ).
- Alton TB, Gee AO. Classifications in brief: Letournel classification for acetabular fractures. Clin Orthop Relat Res. 2014;472(1):35–38. doi: 10.1007/s11999-013-3375-y
- Chiladze IT. Endoprotezirovanie tazobedrennogo sustava pri posledstviyakh perelomov vertluzhnoi vpadiny [dissertation abstract]. St. Petersburg; 2012. P. 43–44. (In Russ).
- Brunner A, Ulmar B, Reichel H, Decking R. The Eftekhar and Kerboul classification in assessment of developmental dysplasia of the hip in adult patients. Measurement of inter- and intraobserved reliability. HSS J. 2008;4(1):25–31. doi: 10.1007/s11420-007-9066-z
- Springorum HW, Trutnau A, Braun K. Fachlexikon orthopadie: Hufte. Germany: ecomed-Storck GmbH; 1998. 280 p. (In German).
- Kosinskaya NS, Rokhlin DG. Rabochaya klassifikatsiya i obshchaya kharakteristika porazhenii kostno-sustavnogo apparata. Leningrad: Meditsina; 1961. 169 p. (In Russ).
- Kellgren JH, Jeffrey M, Ball J. Atlas of standard radiographs. Vol 2. Oxford: Blackwell Scientific; 1963.
- Pauwels F. Biomechanics of the normal and diseased hip. Berlin; Springer Verlag; 1976.
- Bombelli R, Aronson J. Biomechanical classification of osteoarthritis of the hip. In: Schatzker J, editor. The intertrochanteric osteotomy. New York: Springer; 1984. P. 67–134.
- Thomas HO. Hip, knee, and ankle. Liverpool: Dobbs; 1976.
- Bettelli G. Anaesthesia for the elderly outpatient: preoperative assessment and evaluation, anaesthetic technique and postoperative pain management. Curr Opin Anaesthesiol. 2010;23(6):726–731. doi: 10.1097/ACO.0b013e3283400b6c
- Plyushchev AL. Displasticheskii koksartroz. Teoriya i praktika. Moscow: Leto-print; 2007. 495 p. (In Russ).
- Rukovodstvo po khirurgii tazobedrennogo sustava. Ed by Tikhilov RM, Shubnyakov II. Vol. 2. St. Petersburg: RNIITO im. R.R. Vredena; 2015. (In Russ).
- Kishkovskii AN, Tyutin LA, Esinovskaya GN. Atlas ukladok pri rentgenologicheskikh issledovaniyakh. Leningrad: Meditsina; 1987. 586 p. (In Russ).
- Byrd JW. Physical examination. In: Operative Hip Arthroscopy. New York: Springer; 2005. P. 36–50.
- Byrd JW, Looney CG. Pelvis, hip, and thigh injuries. In: Madden CC, Putukian M, Young CC, et al. Netter’s sports medicine. Philadelphia, PA: W.B. Saunders; 2010. P. 404–416.
- Magee DJ. Orthopedic physical assessment. St. Louis: W.B. Saunders; 2006. 1173 p.
- Martin RL, Irrgang JJ, Sekiya JK. The diagnostic accuracy of a clinical examination in determining intra-articular hip pain for potential hip arthroscopy candidates. Arthroscopy. 2008;24(9):1013–1018. doi: 10.1016/j.arthro.2008.04.075
- Peck DM. Pelvis, hip, and upper leg. In: McKeag DB, Moeller JL. ACSM’s primary care sports medicine. Philadelphia: W.B. Saunders; 2007. P. 447–459.
- Doerti M, Doerti D. Klinicheskaya diagnostika boleznei sustavov. Minsk: Tivali; 1993. 144 p. (In Russ).
- Marks VO. Ortopedicheskaya diagnostika. Minsk: Nauka i tekhnika; 1978. 508 p. (In Russ).
- International Classification of Functioning, Disability and Health. Short Version. Geneva: World Health Organization; 2001. 173 p.
- Shkaly, testy i oprosniki v meditsinskoi reabilitatsii. Moscow; 2002. P. 359–421. (In Russ).
- Lequesne M. Indices of severity and disease activity of osteoarthritis. Semin Arthritis Rheum. 1991;20(6 Suppl. 2):48–54. doi: 10.1016/0049-0172(91)90027-w
- Rukovodstvo po endoprotezirovaniyu. Ed by Tikhilov RM, Shapovalov VM. St. Petersburg: RNIITO im. R.R. Vredena; 2008. 324 p. (In Russ).
- orthopaedicsone.com [Internet]. Hip dysplasia. Orthopaedics One Articles [updated 2012 Jul 25; cited 2021 Aug 12]. Orthopaedics One – The Orthopaedic Knowledge Network [about 2 screens]. Available from: https://www.orthopaedicsone.com/dashboard.action?atl_token=f10a9f9d96c265345958cc20541e9d2c2a86f0fa
- Crim J, Oserowsky A, Layfield LJ, Schmidt RL. Comparison of radiography and histopathologic analysis in the evaluation of hip arthritis. AJR Am J Roentgenol. 2019;213(4):895–902. doi: 10.2214/AJR.19.21277
- Salem HS, Marchand KB, Ehiorobo JO, et al. Benefits of CT scanning for the management of hip arthritis and arthroplasty. Surg Technol Int. 2020;36:364–370.
- Zhao D, Geng H, Feng F, et al. Comparison of SPECT/CT fusion imaging and MRI in benign hip lesions. J Nucl Med. 2010;51(Suppl. 2):1636.
- Caruso I, Bianchi Porro G. Gastroscopic evaluation of anti-inflammatory agents. Br Med J. 1980;280(6207):75–78. doi: 10.1136/bmj.280.6207.75
- Neumann DA. Biomechanical analysis of selected principles of hip joint protection. Arthritis Care Res. 1989;2(4):146–155. doi: 10.1002/anr.1790020409
- Altman R, Alarcon G, Appelrouth D, et al. The American College of Rheumatology criteria for the classification and reporting of osteoarthritis of the hip. Arthritis Rheum. 1991;34(5):505–514. doi: 10.1002/art.1780340502
- Messier SP, Loeser RF, Miller GD, et al. Exercise and dietary weight loss in overweight and obese older adults with knee osteoarthritis: the Arthritis, Diet, and Activity Promotion Trial. Arthritis Rheum. 2004;50(5):1501–1510. doi: 10.1002/art.20256
- Bruyere O, Honvo G, Veronese N, et al. An updated algorithm recommendation for the management of knee osteoarthritis from the European Society for Clinical and Economic Aspects of Osteoporosis, Osteoarthritis and Musculoskeletal Diseases (ESCEO). Semin Arthritis Rheum. 2019;49(3):337–350. doi: 10.1016/j.semarthrit.2019.04.008
- Minor MA. Exercise in the treatment of osteoarthritis. Rheum Dis Clin North Am. 1999;25(2):397–415. doi: 10.1016/s0889-857x(05)70075-2
- Damm P, Schwachmeyer V, Dymke J, et al. In vivo hip joint loads during three methods of walking with forearm crutches. Clin Biomech (Bristol, Avon). 2013;28(5):530–535. doi: 10.1016/j.clinbiomech.2012.12.003
- Shrier I, Feldman DE, Gaudet MC, et al. Conservative non-pharmacological treatment options are not frequently used in the management of hip osteoarthritis. J Sci Med Sport. 2006;9(1-2):81–86. doi: 10.1016/j.jsams.2006.02.002
- Rannou F, Poiraudeau S. Non-pharmacological approaches for the treatment of osteoarthritis. Best Pract Res Clin Rheumatol. 2010;24(1):93–106. doi: 10.1016/j.berh.2009.08.013
- Pascual E. Shoes and lower limb osteoarthritis. J Epidemiol Community Health. 2003;57(10):763–765. doi: 10.1136/jech.57.10.763
- Hansen P, English M, Willick SE. Does running cause osteoarthritis in the hip or knee? PM R. 2012;4(5 Suppl):S117–S121. doi: 10.1016/j.pmrj.2012.02.011
- Builova TV. Porazheniya myagkikh tkanei i sustavov nizhnei konechnosti. Ed by A.N. Belovа, O.N. Shchepetovа. Vol. 2. Nizhny Novgorod; 1999. P. 384–477. (In Russ).
- Fernandes L, Storheim K, Sandvik L, et al. Efficacy of patient education and supervised exercise vs patient education alone in patients with hip osteoarthritis: a single blind randomized clinical trial. Osteoarthritis Cartilage. 2010;18(10):1237–1243. doi: 10.1016/j.joca.2010.05.015
- Giraudet-Le Quintrec JS, Coste J, Vastel L, et al. Positive effect of patient education for hip surgery: a randomized trial. Clin Orthop Relat Res. 2003;(414):112–120. doi: 10.1097/01.blo.0000079268.91782.bc
- Hurley MV, Walsh NE, Mitchell HL, et al. Clinical effectiveness of a rehabilitation program integrating exercise, self-management, and active coping strategies for chronic knee pain: a cluster randomized trial. Arthritis Rheum. 2007;57(7):1211–1219. doi: 10.1002/art.22995
- Towheed TE, Maxwell L, Anastassiades TP, et al. Glucosamine therapy for treating osteoarthritis. Cochrane Database Syst Rev. 2009;2:CD002946. doi: 10.1002/14651 858.cd002 946.pub2
- Singh JA, Noorbaloochi S, MacDonald R, Maxwell LJ. Chondroitin for osteoarthritis. Cochrane Database Syst Rev. 2015;1:CD005614. doi: 10.1002/14651858.CD005614.pub2
- Reginster JY. The efficacy of glucosamine sulfate in osteoarthritis:financial and nonfinancial conflict of interest. Arthritis Rheum. 2007;56(7):2105–2110. doi: 10.1002/art.22852
- Bartels EM, Bliddal H, Schondorff PK, et al. Symptomatic efficacy and safety of diacerein in the treatment of osteoarthritis: a meta-analysis of randomized placebo-controlled trials. Osteoarthritis Cartilage. 2010;18(3):289–296. doi: 10.1016/j.joca.2009.10.006
- Honvo G, Reginster JY, Rabenda V, et al. Safety of symptomatic slow-acting drugs for osteoarthritis: outcomes of a systematic review and meta-analysis. Drugs Aging. 2019;36(Suppl. 1):65–99. doi: 10.1007/s4026 6-019-00662-z
- Alekseeva LI, Anikin SG, Zaitseva EM, et al. Issledovanie effektivnosti, perenosimosti i bezopasnosti preparata Khondrogard u patsientov s osteoartrozom. RMZh. 2013;21(32):1624–1627. (In Russ).
- Torshin IYu, Lila AM, Naumov AV, et al. Meta-analysis of clinical trials of osteoarthritis treatment effectiveness with Chondroguard. Farmakoekonomika. Sovremennaya farmakoekonomika i farmakoepidemiologiya. 2020;13(4):388–399. (In Russ). doi: 10.17749/2070-4909/farmakoekonomika.2020.066
- Yang W, Sun C, He SQ, et al. The efficacy and safety of disease-modifying osteoarthritis drugs for knee and hip osteoarthritis– a systematic review and network meta-analysis. J Gen Intern Med. 2021;36(7):2085–2093. doi: 10.1007/s11606-021-06755-z
- Karateev AE, Nasonov EL, Ivashkin VT, et al. Ratsional’noe ispol’zovanie nesteroidnykh protivovospalitel’nykh preparatov. Klinicheskie rekomendatsii. Nauchno-prakticheskaya revmatologiya. 2018;56(S1):1–29. (In Russ). doi: 10.14412/rjtao20180
- Trijau S, Avouac J, Escalas C, et al. Influence of flare design on symptomatic efficacy of non-steroidal anti-inflammatory drugs in osteoarthritis: a meta-analysis of randomized placebo-controlled trials. Osteoarthritis Cartilage. 2010;18(8):1012–1018. doi: 10.1016/j.joca.2010.04.005
- The Royal Australian College of General Practitioners. Guideline for the management of knee and hip osteoarthritis. 2nd ed. East Melbourne, Vic: RACGP; 2018. 82 p.
- Cooper C, Chapurlat R, Al-Daghri N, et al. Safety of oral non-selective nonsteroidal anti-inflammatory drugs: what does the literature say? Drugs Aging. 2019;36(Suppl. 1):15–24. doi: 10.1007/s40266-019-00660-1
- Curtis E, Fuggle N, Shaw S, et al. Safety of cyclooxygenase-2 inhibitors in osteoarthritis: outcomes of a systematic review and meta-analysis. Drugs Aging. 2019;36(Suppl. 1):25–44. doi: 10.1136/bmj.325.7365.619
- Builova TV. Otsenka kliniko-funktsional’nogo sostoyaniya bol’nykh s degenerativno-distroficheskimi zabolevaniyami tazobedrennykh sustavov v protsesse reabilitatsii [dissertation abstract]. Nizhny Novgorod; 2004. 46 p. (In Russ).
- Kurbanov SKh. Individual’naya reabilitatsiya posle endoprotezirovaniya tazobedrennogo sustava [dissertation abstract]. St. Petersburg; 2009. 38 p. (In Russ).
- Maksimov AV, Kir’yanova VV, Maksimova MA. The therapeutic application of magnetic fields. Fizioterapiya, bal’neologiya i reabilitatsiya. 2013;(3):34–39. (In Russ).
- Ponomarenko GN. Osnovy dokazatel’noi fizioterapii. St. Petersburg: VMedA; 2003. 224 p.
- Ponomarenko GN. Fizicheskaya i reabilitatsionnaya meditsina. Moscow: GEOTAR-Media; 2016. 688 p. (In Russ).
- Ponomarenko GN. Osnovy fizioterapii. Moscow: Meditsina; 2009. P. 171–172. (In Russ).
- Ushakov AA. Prakticheskaya fizioterapiya. Moscow: MIA; 2009. 364 p. (In Russ).
- Gafiyatullina GSh, Omel’chenko VP, Evtushenko BE, Chernikova IV. Fizioterapiya. Moscow: GEOTAR-Media; 2010. 272 p. (In Russ).
- Builova TV, Molochnyi VS, Dorofeeva GI, Kochetova NV. Reabilitatsiya bol’nykh posle endoprotezirovaniya tazobedrennogo sustava. Nizhny Novgorod: Nizhegorodskii NIITO; 2000. 28 p. (In Russ).
- Wuschech H, von Hehn U, Mikus E, Funk RH. Effects of PEMF on patients with osteoarthritis: Results of a prospective, placebo-controlled, double-blind study. Bioelectromagnetics. 2015;36(8):576–585. doi: 10.1002/bem.21942
- Iammarrone CS, Cadossi M, Sambri A, et al. Is there a role of pulsed electromagnetic fields in management of patellofemoral pain syndrome? Randomized controlled study at one year follow-up. Bioelectromagnetics. 2016;37(2):81–88. doi: 10.1002/bem.21953
- Trock DH, Bollet AJ, Dyer RH Jr, et al. A double-blind trial of the clinical effects of pulsed electromagnetic fields in osteoarthritis. J Rheumatol. 1993;20(3):456–460.
- Thamsborg G, Florescu A, Oturai P, et al. Treatment of knee osteoarthritis with pulsed electromagnetic fields: a randomized, double-blind, placebo-controlled study. Osteoarthritis Cartilage. 2005;13(7):575–581. doi: 10.1016/j.joca.2005.02.012
- Pipitone N, Scott DL. Magnetic pulse treatment for knee osteoarthritis: a randomised, double-blind, placebo-controlled study. Curr Med Res Opin. 2001;17(3):190–196. doi: 10.1185/0300799039117061
- Kennedy WF, Roberts CG, Zuege RC, Dicus WT. Use of pulsed electromagnetic fields in treatment of loosened cemented hip prostheses. A double-blind trial. Clin Orthop Relat Res. 1993;(286):198–205.
- Ay S, Evcik D. The effects of pulsed electromagnetic fields in the treatment of knee osteoarthritis: a randomized, placebo-controlled trial. Rheumatol Int. 2009;29(6):663–666. doi: 10.1007/s00296-008-0754-x
- Mohamed AE. Effect of pulsed magnetic field on lean muscle mass and fat mass in juvenile rheumatoid arthritis. Life Sci J. 2012;9(2s):222–228.
- Abdel-Aziem AA, Soliman ES, Mosaad DM, Draz AH. Effect of a physiotherapy rehabilitation program on knee osteoarthritis in patients with different pain intensities. J Phys Ther Sci. 2018;30(2):307–312. doi: 10.1589/jpts.30.307
- Adravanti P, Nicoletti S, Setti S, et al. Effect of pulsed electromagnetic field therapy in patients undergoing total knee arthroplasty: a randomized controlled trial. Int Orthop. 2014;38(2):397–403. doi: 10.1007/s00264-013-2216-7
- Iannitti T, Fistetto G, Esposito A, et al. Pulsed electromagnetic field therapy for management of osteoarthritis-related pain, stiffness and physical function: clinical experience in the elderly. Clin Interv Aging. 2013;8:1289–1293. doi: 10.2147/CIA.S35926
- Marcheggiani Muccioli GM, Grassi A, Setti S, et al. Conservative treatment of spontaneous osteonecrosis of the knee in the early stage: pulsed electromagnetic fields therapy. Eur J Radiol. 2013;82(3):530–537. doi: 10.1016/j.ejrad.2012.11.011
- Kulcu DG, Gulsen G, Altunok EC. Short-term efficacy of pulsed electromagnetic field therapy on pain and functional level in knee osteoarthritis: a randomized controlled study. Turk J Rheumatol. 2009;24(3):144–148.
- Minns Lowe CJ, Barker KL, Dewey M, Sackley CM. Effectiveness of physiotherapy exercise after knee arthroplasty for osteoarthritis: systematic review and meta-analysis of randomised controlled trials. BMJ. 2007;335(7624):812. doi: 10.1136/bmj.39311.460093.BE
- Kramer JF, Speechley M, Bourne R, et al. Comparison of clinic- and home-based rehabilitation programs after total knee arthroplasty. Clin Orthop Relat Res. 2003;(410):225–234. doi: 10.1097/01.blo.0000063600.67412.11
- Fizicheskaya terapiya bol’nykh osteoartrozom: klinicheskie rekomendatsii. Moscow; 2015. 44 p. (In Russ).
- Piccirilli E, Oliva F, Murè MA, et al. Viscosupplementation with intra-articular hyaluronic acid for hip disorders. A systematic review and meta-analysis. Muscles Ligaments Tendons J. 2016;6(3):293–299. doi: 10.11138/mltj/2016.6.3.293
- Zhao Z, Ma JX, Ma XL. Different intra-articular injections as therapy for hip osteoarthritis: a systematic review and network meta-analysis. Arthroscopy. 2020;36(5):1452–1464.e2. doi: 10.1016/j.arthro.2019.09.043
- Wu B, Li YM, Liu YC. Efficacy of intra-articular hyaluronic acid injections in hip osteoarthritis: a meta-analysis of randomized controlled trials. Oncotarget. 2017;8(49):86865–86876. doi: 10.18632/oncotarget.20995
- van Middelkoop M, Arden NK, Atchia I, et al. The OA Trial Bank: meta-analysis of individual patient data from knee and hip osteoarthritis trials show that patients with severe pain exhibit greater benefit from intra-articular glucocorticoids. Osteoarthritis Cartilage. 2016;24(7):1143–1152. doi: 10.1016/j.joca.2016.01.983
- Lieberman JR, Berry DJ, Mont MA, et al. Osteonecrosis of the hip: management in the 21st century. Instr Course Lect. 2003;52:337–355.
- Solomon L, Warwick DJ, Nayagam S. Apley’s System of Orthopaedics and Fractures. Transl. from English. Ed by Tikhilov RM. Vol. 1. Moscow: Izdatel’stvo Panfilova; 2015. 392 p. (In Russ).
- Tikhilov RM, Shubnyakov II, Myasoedov AA, Irzhansky AA. Comparison of different core decompression techniques for treatment of early stages of osteonecrosis of the femoral head. Traumatology and Orthopedics of Russia. 2016;22(3):7–21. (In Russ). doi: 10.21823/2311-2905-2016-22-3-7-21
- Bennell KL, Hunter DJ, Paterson KL. Platelet-rich plasma for the management of hip and knee osteoarthritis. Curr Rheumatol Rep. 2017;19(5):24. doi: 10.1007/s11926-017-0652-x
- Medina-Porqueres I, Ortega-Castillo M, Muriel-Garcia A. Effectiveness of platelet-rich plasma in the management of hip osteoarthritis: a systematic review and meta-analysis. Clin Rheumatol. 2021;40(1):53–64. doi: 10.1007/s10067-020-05241-x
- Pak J, Lee JH, Kartolo WA, Lee SH. Cartilage regeneration in human with adipose tissue-derived stem cells: current status in clinical implications. Biomed Res Int. 2016;2016:4702674. doi: 10.1155/2016/4702674
- Gafarov KhZ. Lechenie detei i podrostkov s ortopedicheskimi zabolevaniyami nizhnikh konechnostei. Kazan’: Tatarskoe knizhnoe izdatel’stvo; 1995. 184 p. (In Russ).
- Hersche O, Casillas M, Ganz R. Indications for intertrochanteric osteotomy after periacetabular osteotomy for adult hip dysplasia. Clin Orthop Relat Res. 1998;(347):19–26.
- Petrosyan RKh. Differentsial’naya taktika vybora metoda operativnogo lecheniya displasticheskogo koksartroza (obzor literatury). Meditsinskii Vestnik Erebuni. 2012;(2):6–11. (In Russ).
- Paavilainen T, Hoikka V, Paavilainen P. Cementless total hip arthroplasty for congenitally dislocated or dysplastic hips: technique for replacement with a straight femoral component. Clin Orthop Relat Res. 1993;(297):71–81.
- Profilaktika infektsii oblasti khirurgicheskogo vmeshatel’stva. Klinicheskie rekomendatsii. Nizhny Novgorod: Remedium Privolzh’e; 2018. 72 p. (In Russ).
- European Physical and Rehabilitation Medicine Bodies Alliance. White Book on Physical and Rehabilitation Medicine in Europe. Introduction, Executive Summary and Methodology. Eur J Rehabil Med. 2018;54(2):125–155. doi: 10.23736/S1973-9087.18.05143-2
- Ivanova GE, Mel’nikova EV, Belkin AA, et al. How to organize medical rehabilitation? Vestnik vosstanovitel’noi meditsiny. 2018;(2):2–12. (In Russ).
- Federal’nye klinicheskie rekomendatsii. Reabilitatsiya pri endoprotezirovanii tazobedrennogo sustava v spetsializirovannom otdelenii statsionara. Vestnik vosstanovitel’noi meditsiny. 2016;(5):94–102. (In Russ).
- Ross CL. Optimal time of efficacy for using bone tissue engineered cell therapies and pulsed electromagnetic field. Cell Stem Cells Regen Med. 2017;3(1):6. doi: 10.16966/2472-6990.116
- Tabeeva D. Prakticheskoe rukovodstvo po iglorefleksoterapii. 4th ed. Moscow: MEDpress-inform; 2016. 440 p. (In Russ).
- Patel PD, Potts A, Froimson MI. The dislocating hip arthroplasty: prevention and treatment. J Arthroplasty. 2007;22(4 Suppl. 1):86–90. doi: 10.1016/j.arth.2006.12.111
- Irie S, Iida H, Nishimatsu H, et al. A test model of hip brace for prevention of dislocation after total hip arthroplasty (Zetton Band). Prosthet Orthot Int. 2002;26(3):253–256. doi: 10.1080/03093640208726656
- Baldwin KF, Dorr LD. The unstable total hip arthroplasty: the role of postoperative bracing. Instr Course Lect. 2001;50:289–293.
Supplementary files




