Drug provision model of patients based on an architectural approach in the context of digital transformation of military healthcare
- 作者: Miroshnichenko Y.V.1, Shcherba M.P.1, Merkulov A.V.1, Davydova M.V.1
-
隶属关系:
- Kirov Military Medical Academy
- 期: 卷 25, 编号 3 (2023)
- 页面: 443-454
- 栏目: Original Study Article
- ##submission.dateSubmitted##: 20.07.2023
- ##submission.dateAccepted##: 30.07.2023
- ##submission.datePublished##: 05.10.2023
- URL: https://journals.eco-vector.com/1682-7392/article/view/562750
- DOI: https://doi.org/10.17816/brmma562750
- ID: 562750
如何引用文章
详细
According to architectural modeling (the architectural structure of an open group), typed blocks of elements forming the basic components or layers of the architecture of a military medical organization are considered, combined into six domains with a schematic representation as typical architecture. The rational allocation of layers, their contents, interrelations, and directions of development provide an opportunity to effectively manage the complex multidisciplinary military medical organization during digital transformation. For the introduction and implementation of digital solutions, the analysis of the creation of an integrated module of a single digital contour for managing medical property resources indicates the feasibility of substantiating and developing reference functional models according to a single standard for describing business processes and the need to choose the most optimal methodology and notation for modeling reference functional architectures of a military medical organization. In a comparative analysis of the selected notations according to reasonable criteria, the business process model and designations were determined as the optimal and universal description language that most fully meets the needs of functional modeling of the architecture of information systems for the subsequent automation and digitalization of the management of medical property resources in a military medical organization. The reference functional model of the information system for the management of medical property resources is presented by the description of the processes of drug provision of admitted patients, which is one of the main target areas of the military medical organization considering its state task. Moreover, a well-founded and developed standard functional architecture in the notation of the business process model and notation 2.0 is presented as interacting pools displaying the subjects (participants) of the process with the tasks assigned to them. The methods and methodological approaches presented in the article, as well as models of functional architectures for providing medicines to patients admitted to a military medical organization, can be used as a reference in the digital transformation of the management of medical property resources at various levels of military healthcare.
全文:
ВВЕДЕНИЕ
Интенсивно изменяющиеся социально-экономические и технико-технологические условия развития отечественного здравоохранения характеризуются как новыми вызовами и неопределенностью, так и возрастающими перспективами и потенциалом для цифровой трансформации. Это предопределяет необходимость выработки новых стратегических подходов к управлению ресурсами медицинского имущества (МИ) в рамках военного здравоохранения (ВЗ) и оптимизации лекарственного обеспечения (ЛО) прикрепленных к военно-медицинским организациям (ВМО) пациентов [1–3].
В период интенсивной цифровой трансформации общества в качестве инструмента эффективного внедрения цифровых технологий и их интеграции в существующие организационно-управленческие процессы особую значимость приобретает такое комплексное междисциплинарное направление, как «архитектура» организации, под которой понимается всестороннее и исчерпывающее описание и моделирование всех ее ключевых элементов и межэлементных отношений [4, 5]. При этом «инженерное» проектирование внутреннего системообразующего устройства ВМО позволяет сформировать эффективную систему управления ЛО, обеспечивающую адаптивность к возможным факторам влияния внешней среды с учетом внутриорганизационного и внутриведомственного потенциала [6, 7].
Важно отметить, что внедрение цифровых технологий оказывает влияние на все ключевые факторы, определяющие ландшафт как непосредственно информационно-технологической (ИТ) архитектуры, так и в целом архитектуры конкретной ВМО [7, 8]. Также это является предпосылкой создания единого информационного пространства медицинской службы Вооруженных сил Российской Федерации (ВС РФ) и единого цифрового контура управления ресурсами МИ при обеспечении цифровой безопасности. Для корректного планирования цифровой трансформации важно понимать ключевые взаимосвязи и взаимозависимости элементов архитектуры каждого субъекта управления ресурсами МИ в ВЗ [9, 10].
Таким образом, обоснование и разработка референтных архитектур информационных систем (ИС) управления ресурсами МИ на уровне ВМО представляет собой актуальную проблему для ВЗ. Ее решение позволит обеспечить практическую реализацию разрабатываемой стратегии цифровизации и цифровой трансформации управления ресурсами МИ в ВС РФ на основе архитектурного подхода. Последний, в свою очередь, дает возможность описать текущее и перспективное состояние ЛО пациентов, прикрепленных к ВМО, с помощью набора схем, проектирующих структуру и поведение элементов структуры (слоев и доменов), а также их взаимосвязи: информационные, организационные, технико-технологические.
Цель исследования — моделирование процессов ЛО прикрепленных к ВМО пациентов на основе архитектурного подхода в условиях цифровой трансформации ВЗ.
МАТЕРИАЛЫ И МЕТОДЫ
Материалами исследования выступали: труды отечественных и зарубежных ученых в сфере организации и цифровизации здравоохранения, управления ресурсами МИ, ЛО, управления внедрением и развитием ИС, моделирования процессов и систем, методологии социологического исследования, другая научная, методическая и справочная литература по теме исследования; законодательные и нормативные правовые акты РФ и федеральных органов исполнительной власти РФ, нормативные правовые акты и служебные документы Министерства обороны РФ; внутренние регламенты и документы Военно-медицинской академии им. С.М. Кирова (ВМА) и других ВМО, регулирующие управление ресурсами МИ от момента приемки до списания (уставы, приказы, положения о деятельности подразделений, учетная политика, стандартные операционные процедуры, первичные учетные и другие документы); опросники, дневники, протоколы и др.; данные Единого реестра российских программ для электронно-вычислительных машин (ЭВМ) и баз данных (БД).
При проведении исследования использовались следующие методологические подходы: системный, архитектурный, функциональный, процессный, ситуационный и комплексный. Реализация перечисленных подходов была осуществлена с использованием структурно-функционального и системного анализов; методов сравнения и описания; логического метода исследования; математических и статистических методов анализа; проблемного анализа; методов социологического исследования (контент-анализ, экспертный опрос, наблюдение); моделирования архитектуры организации в методологии структуры архитектуры открытой группы (the open group architecture framework — TOGAF) [5, 11]; моделирования бизнес-процессов с использованием нотации модели бизнес-процесса и обозначения (business process model and notation — BPMN) и другие методы [12–14].
Процедуры статистического анализа выполнялись с помощью статистических пакетов MS Excel 2016, IBM SPSS Statistics 22. Для моделирования бизнес-процессов применялась программа EDRAW MAX 9.4.
Социологическое исследование проводилось на базе кафедры (организации обеспечения МИ войск (сил)) и кафедры фармации ВМА; подразделений ВМА фармацевтического профиля.
Экспертный опрос проводился способом интервьюирования с использованием специально разработанных унифицированных опросников [15–17]. Группа экспертов была сформирована в количестве 26 человек, в число которых вошли специалисты, имеющие высшее фармацевтическое образование и проходившие обучение на курсах профессиональной подготовки, переподготовки и повышения квалификации фармацевтических работников в установленные сроки. При этом эксперты занимали должность, связанную с принятием решений в сфере управления ресурсам МИ и ЛО прикрепленных к ВМО пациентов. Оценка компетентности экспертов определялась балльной методикой. Показатели компетенции переводились в баллы из расчета:
- стаж работы (службы) по специальности (К1): стаж работы 15 лет и более — 5 баллов, 10−14 лет — 4 балла, 5−9 лет — 3 балла, 1−4 года — 1 балл;
- занимаемая должность (К2): заместитель руководителя организации по медицинскому снабжению (МС), руководитель подразделения фармацевтического профиля, заместитель руководителя подразделения фармацевтического профиля, руководитель подразделения отдела МС, руководитель подразделения фармацевтического центра (ФЦ); начальник (заведующий) кафедры, заместитель начальника (заведующего) кафедры, профессор кафедры — 5 баллов; руководитель отделения подразделения отдела МС, руководитель отделения подразделения ФЦ, доцент кафедры, старший преподаватель кафедры — 4 балла; сотрудник подразделения отдела МС, сотрудник подразделения ФЦ, преподаватель кафедры — 3 балла;
- наличие категории (К3): высшая категория — 5 баллов, 1 категория — 4 балла, 2 категория — 3 балла;
- ученая степень (К4): доктор наук — 5 баллов, кандидат наук — 4 балла, без ученой степени — 3 балла.
Общая компетентность экспертов составила 72 %, что говорит о достаточном уровне компетентности отобранных специалистов для участия в работе экспертной группы.
Включенное полевое наблюдение, при котором источником информации выступали непосредственно сами процессы управления ресурсами МИ и обеспечения лекарственными средствами (ЛС) пациентов в подразделениях ВМА, проводилось в 2 этапа. На первом этапе осуществлялось нестандартизированное наблюдение за объектом исследования в целом для понимания проблемной ситуации и формирования гипотез. В качестве неформализованного инструментария при этом выступал дневник наблюдения. Затем на основе разработанной формализованной схемы было проведено структурированное наблюдение, результаты которого фиксировались в специальных бланках и протоколах [17].
По результатам обработки данных, полученных в ходе социологического исследования (экспертный опрос, включенное наблюдение и контент-анализ), была обоснована и разработана референтная функциональная модель ИС управления ресурсами МИ на примере описания типовых процессов ЛО прикрепленных к ВМО пациентов. При этом описание процессов обеспечения ЛС в нотации BPMN включало в себя следующие этапы: формирование списка действий; перевод действий в задачи; назначение действий исполнителям; обоснование результатов процесса; описание условий (шлюзы); описание внешних по отношению к процессу субъектов и объектов; переложение описания в нотации [12, 18].
РЕЗУЛЬТАТЫ И ИХ ОБСУЖДЕНИЕ
Установлено, что моделирование процессов ЛО в условиях цифровой трансформации управления ресурсами МИ необходимо координировать с общей архитектурой ВМО. В свою очередь, разработка архитектуры ВМО должна рассматриваться как непрерывный процесс, направленный на систематическое внедрение и реализацию цифровых технологий, а также обеспечение оптимизации управления ресурсами МИ и ЛО пациентов. Результатом такого проектирования является набор схем, задающих структуру ВМО, поведение элементов структуры и их взаимосвязи: информационные, организационные, технико-технологические. При этом архитектура ВМО состоит из различных элементов: структурных (подразделения ВМО, информационные системы, базы данных, оборудование и т. д.); поведенческих (действия и функции субъектов системы (сотрудников, отделов, подразделений), осуществляющих деятельность в установленной последовательности в виде процессов); пассивных (документы, объекты данных, цифровые двойники); мотивации и целеполагания (цели и принципы деятельности, правовые нормы, факторы влияния, заинтересованные стороны). Типизированные блоки элементов образуют базовые компоненты или слои архитектуры ВМО, которые в общем виде представлены в методологии TOGAF (рис. 1).
Рис. 1. Базовые компоненты архитектуры ВМО в методологии TOGAF
Fig. 1. Basic components of the architecture of the military medical organization in the TOGAF methodology
На практике архитектура использует большое количество слоев, с помощью которых возможно описать текущее и/или перспективное состояние организации. К каждому слою относится определенный набор элементов. Так, например, слой «Драйверы» может включать такие относящиеся к факторам влияния элементы, как стратегические приоритеты ВЗ, импортозамещение, цифровая трансформация здравоохранения и государственного управления. Слой «Подразделения» представляет собой компоненты организационных единиц ВМО, попадающих в охват стратегии трансформации управления ресурсами МИ.
Для отображения типовой архитектуры ВМО, схематически представленной на рисунке 2, слои были объединены в шесть доменов: домен стратегии цифровизации и цифровой трансформации; домен управления ресурсами МИ; домен данных; домен ИТ-приложений; домен ИТ-инфраструктуры; домен физической инфраструктуры.
Рис. 2. Основные домены и слои архитектуры ВМО при цифровой трансформации управления ресурсами МИ
Fig. 2. Main domains and layers of the architecture of a military medical organization during the digital transformation of medical property resource managementt
Рациональное выделение слоев, их наполнение, взаимосвязь и направление развития обеспечивают возможность управлять сложной многопрофильной ВМО в условиях ее цифровой трансформации.
В рамках данного исследования наиболее детально рассматривался состав функциональных подсистем и комплексов задач, обеспечивающих реализацию выделенных в рамках домена «Управление ресурсами МИ» и входящих в него слоев процессов (представлен в виде функциональной архитектуры). При этом эволюция бизнес-процессов при цифровой трансформации подразумевает 4 стадии их зрелости: регламентация/моделирование (1), автоматизация (2), цифровизация (3) и поддержка принятия решений в цифровых видах деятельности (4). По общепринятым положениям регламентация ключевых бизнес-процессов должна быть завершена на стартовом этапе.
Однако анализ предметной области с точки зрения рассмотрения референтных архитектур ИС, которые в перспективе смогут обеспечить выстраивание интеграционного модуля единого цифрового контура управления ресурсами МИ на уровне территориально распределенных ВМО, показал:
- многие субъекты управления ресурсами МИ, в том числе ВМО, работают над разработкой целевой ИТ архитектуры для цифровой трансформации. Тем не менее законченное решение, которое может быть использовано в качестве референтной функциональной архитектуры для сферы ВЗ в целом, отсутствует;
- на уровне отдельной ВМО описание функциональной архитектуры ИС если и реализовано, то в собственной нотации. В этом случае сравнение моделей затруднительно, трудоемко, а зачастую — невозможно. Рекомендованное и признаваемое органами военного управления решение для описания архитектуры ИС по управлению ресурсами МИ с использованием нотации, реализация которой возможна на базе ряда отечественных программных продуктов, отсутствует;
- подходы к разработке целевой функциональной архитектуры отличаются, имеют разный уровень полноты и качества, что приводит к сложности оценки уровня их зрелости.
В этой связи целесообразным выступают обоснование и разработка референтных функциональных моделей по единому стандарту описания бизнес-процессов, позволяющему всем ВМО разработать целевые архитектуры ИС управления ресурсами МИ. Это предопределяет необходимость выбора наиболее оптимальной методологии и нотации моделирования референтных функциональных архитектур ВМО, предполагающих внедрение и реализацию цифровых решений.
На основании проведенного обзора существующих методологий и стандартов функционального моделирования для сравнения были выбраны нотации типа: поток работ (work flow — Workflow); определение интеграции для функционального моделирования (integration definition for function modeling — IDEF); диаграммы потоков данных (data flow diagrams — DFD); унифицированный язык моделирования (unified modeling language — UML); событийная цепочка процессов (event-driven process chain — EPC); модель бизнес-процесса и обозначения (business process model and notation — BPMN), язык разработки бизнес-процессов (business process engineering language — BPEL). При этом область и цели их применения для дальнейшей оценки были классифицированы по четырем критериям:
- Критерий «Структурные картинки»: возможность составления «структурных (организационных) картинок», описывающих матрицу взаимосвязи процессов, функций и ресурсов, представляющих взаимосвязь между отдельными компонентами системы и отражающих процесс в общем виде.
- Критерий «Процессные картинки»: возможность составления «процессных картинок», позволяющих детализировать процессы, а также регламентировать работу в рамках отдельных процессов для внутреннего пользования и для сертификации по утвержденным отечественным и зарубежным стандартам.
- Критерий «Автоматизация»: возможность автоматизации процессов на основе построенной модели функциональной архитектуры.
- Критерий «Непосредственное исполнение»: возможность транслировать «процессные картинки» в программный код информационной системы.
Сравнительный анализ нотаций по вышеприведенным критериям проводился с использованием балльного метода, где: «+» (1 балл) — критерий реализуется в полной мере; «±» (0,5 балла) — нет возможности реализации критерия в полной мере; «−» (0 баллов) — данный критерий не реализуется. Результаты проведенного анализа представлены в таблице.
Таблица. Инструменты моделирования функциональной архитектуры информационной системы управления ресурсами МИ
Table. Tools for modeling the functional architecture of the information system for the management of medical property resources
Инструмент моделирования (нотация) | Workflow | IDEF | DFD | UML | EPC | BPMN | BPEL |
Структурные картинки | − | + | ± | − | ± | − | − |
Процессные картинки | + | ± | ± | − | + | + | − |
Автоматизация | − | − | ± | + | + | + | + |
Непосредственное исполнение | − | − | − | − | − | + | ± |
Итого, балл | 1 | 1,5 | 1,5 | 1 | 2,5 | 3 | 1,5 |
На основе полученных данных, а также руководствуясь результатами контент-анализа литературных источников, BPMN определена как оптимальная и универсальная нотация, наиболее полно удовлетворяющая потребностям функционального моделирования архитектуры ИС для последующей автоматизации и цифровизации управления ресурсами МИ в ВМО. При этом BPMN — единственная распространенная универсальная нотация, позволяющая реализовать концепцию непосредственного цифрового исполнения процессов моделируемой системы с учетом особенностей и специфики отдельной ВМО.
Современные реалии наиболее остро поднимают проблему возможности использования отечественных программных продуктов для построения функциональных моделей ИС. В этой связи был проведен анализ сведений, представленных в Едином реестре российских программ для ЭВМ и БД, о наличии отечественного программного обеспечения класса «09.01 Средства управления бизнес-процессами (BPM)». В настоящее время зарегистрировано более 25 программных продуктов, что позволяет сделать вывод о возможности полноценного моделирования в нотации BPMN в современных условиях импортозамещения. Тем не менее нельзя исключать актуальность создания внутриведомственного программного продукта для моделирования архитектуры системы управления ресурсами МИ.
На данном этапе исследования референтная функциональная модель ИС управления ресурсами МИ в нотации BPMN представлена на примере описания процессов ЛО прикрепленных к ВМО пациентов как одного из основных целевых направлений ее деятельности в рамках выполнения государственного задания.
Обоснованная и разработанная по результатам обработки данных, полученных в ходе социологического исследования (экспертный опрос, включенное наблюдение и контент-анализ) на базе ВМА, типовая модель архитектуры в нотации BPMN 2.0 представлена в виде взаимодействующих пулов и дорожек, отображающих субъектов (участников) процесса с закрепленными за ними задачами. При описании отдельных внутриорганизационных процессов ЛО прикрепленных к ВМО пациентов от момента поставки ЛС в отдел хранения (ОХ) и передачи его в аптеку (описание процессов ЛО при поставке ЛС от поставщика непосредственно в аптеку или клинику в данной работе не представлено) до исполнения врачебного назначения были выделены следующие пулы: ОХ; аптека; клиника; отдел МС; финансово-экономическая служба (ФЭС); центр контроля качества и сертификации ЛС (ЦККиСЛС); поликлиника. Для более наглядного восприятия функциональной модели каждый выбранный для открытого (полного) описания задач (функций) пул (ОХ, аптека, клиника) последовательно представлен при взаимодействии с другими пулами, которые отображены в закрытом (свернутом) варианте.
Так, функциональная модель обеспечения ЛС на уровне ОХ ФЦ в нотации BPMN 2.0, отображающая приемочный контроль поступивших ЛС, принятие ЛС на оперативный учет по источникам финансирования и закрепление по местам хранения, постановку ЛС на оперативный учет, формирование и анализ товарных запасов (ТЗ), отпуск ЛС в аптеку со сменой материально-ответственного лица (МОЛ), списание ЛС и другие выделенные для данного пула задачи (функции), а также взаимодействие с аптекой, отделом МС, ФЭС и ЦККиСЛС, представлена на рисунке 3.
Рис. 3. Функциональная модель обеспечения ЛС прикрепленных к ВМО контингентов на уровне ОХ ФЦ в нотации BPMN 2.0
Fig. 3. Functional model of providing medicines to patients admitted in military medical organizations at the storage level of a pharmaceutical center in BPMN 2.0 notation
На уровне аптеки ФЦ функциональная модель обеспечения ЛС в нотации BPMN 2.0, отображающая приемочный контроль поступивших ЛС, постановку ЛС на оперативный учет, формирование и анализ ТЗ (в том числе ТЗ для внутриаптечного изготовления), изготовление и контроль качества экстемпоральных ЛС и внутриаптечной заготовки (ВАЗ), отпуск ЛС по требованиям клиник и пациентам по рецептам, другие выделенные для данного пула задачи (функции), а также взаимодействие с ОХ, клиниками, поликлиникой, отделом МС, ФЭС и ЦККиСЛС, представлена на рисунке 4.
Рис. 4. Функциональная модель обеспечения ЛС прикрепленных к ВМО пациентов на уровне аптеки ФЦ в нотации BPMN 2.0
Fig. 4. Functional model for providing medicines to patients admitted in military medical organizations at the pharmacy level of a pharmaceutical center in BPMN 2.0 notation
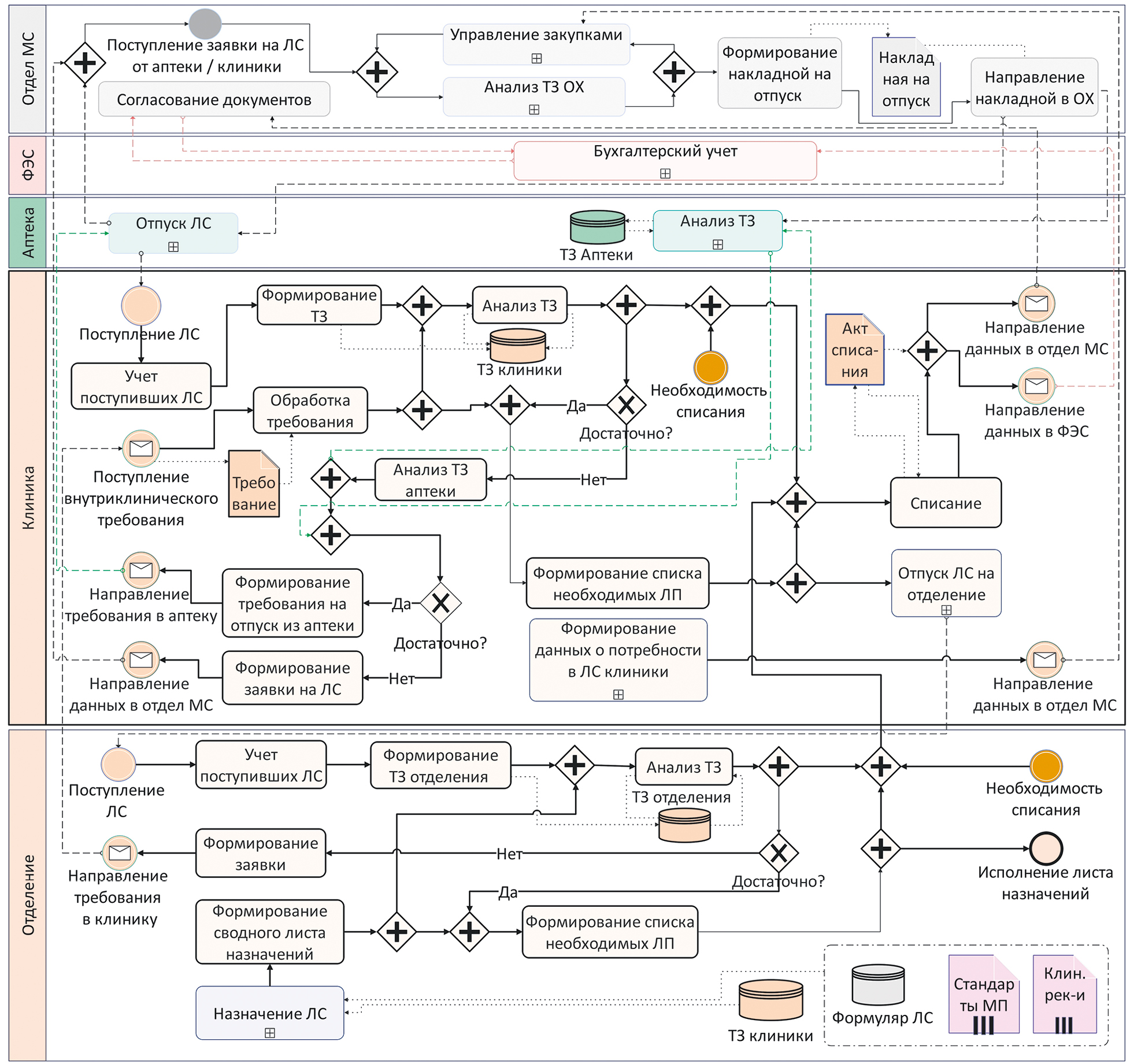
На рисунке 5 представлена функциональная модель обеспечения ЛС прикрепленных к ВМО контингентов, отображающая задачи (функции) на уровне отделения клиники (учет поступивших ЛС, формирование и анализ ТЗ, назначение ЛС, формирование сводного листа назначений, формирование заявки — внутриклинического требования, исполнение листа назначений) и на уровне клиники (учет поступивших ЛС, формирование и анализ ТЗ клиники, обработка требований, отпуск ЛС на отделение, списание ЛС, формирование заявки и требования клиники, формирование данных о потребности в ЛС), а также взаимодействие с аптекой, отделом МС и ФЭС.
Рис. 5. Функциональная модель обеспечения ЛС прикрепленных к ВМО пациентов на уровне клиники в нотации BPMN 2.0
Fig. 5. Functional model for providing medicines to patients admitted in military medical organizations at the clinic level in BPMN 2.0 notation
ЗАКЛЮЧЕНИЕ
Моделирование процессов ЛО в условиях цифровой трансформации военного здравоохранения должно быть скоординировано как с общей архитектурой выстраиваемого единого цифрового контура управления ресурсами МИ, так и с архитектурой каждой отдельной ВМО.
Результаты исследования свидетельствуют о целесообразности и необходимости выбора единой типовой методологии и нотации для представления референтных функциональных архитектур ВМО. Сравнительный анализ ряда существующих решений определил BPMN как наиболее оптимальный и универсальный язык описания, в полной мере удовлетворяющий потребностям функционального моделирования архитектуры ИС для последующей цифровизации управления ресурсами МИ. На примере описания процессов ЛО прикрепленных к ВМО контингентов была обоснована и разработана типовая функциональная модель ИС управления ресурсами МИ в нотации BPMN 2.0.
Приведенные методологические подходы и методики, а также модели функциональных архитектур обеспечения ЛС прикрепленных к ВМО контингентов могут выступать в качестве референтных при цифровой трансформации управления ресурсами МИ на различных уровнях военного здравоохранения.
ДОПОЛНИТЕЛЬНАЯ ИНФОРМАЦИЯ
Вклад авторов. Все авторы внесли существенный вклад в разработку концепции, проведение исследования и подготовку статьи, прочли и одобрили финальную версию перед публикацией.
Вклад каждого автора: Ю.В. Мирошниченко — разработка общей концепции, написание статьи; М.П. Щерба — дизайн исследования, написание статьи; А.В. Меркулов — анализ данных, контент-анализ; М.В. Давыдова — обзор литературы, анализ данных.
Конфликт интересов. Авторы декларируют отсутствие явных и потенциальных конфликтов интересов, связанных с публикацией настоящей статьи.
Источник финансирования. Авторы заявляют об отсутствии внешнего финансирования при проведении исследования.
ADDITIONAL INFORMATION
Authors’ contribution. Thereby, all authors made a substantial contribution to the conception of the study, acquisition, analysis, interpretation of data for the work, drafting and revising the article, final approval of the version to be published and agree to be accountable for all aspects of the study.
The contribution of each author: Yu.V. Miroshnichenko — general concept development, article writing; M.P. Shcherba — research design, article writing; A.V. Merkulov — data analysis, content analysis; M.V. Davydova — literature review, data analysis.
Competing interests. The authors declare that they have no competing interests.
Funding source. This study was not supported by any external sources of funding.
作者简介
Yury Miroshnichenko
Kirov Military Medical Academy
Email: miryv61@gmail.com
ORCID iD: 0000-0002-3645-2071
SPIN 代码: 9723-1148
Scopus 作者 ID: 56958409800
Cand. Sci. (Pharm.), professor
俄罗斯联邦, Saint PetersburgMaria Shcherba
Kirov Military Medical Academy
编辑信件的主要联系方式.
Email: marya.scherba@yandex.ru
SPIN 代码: 9840-4740
Scopus 作者 ID: 57189888599
Cand. Sci. (Pharm.), associate professor
俄罗斯联邦, Saint PetersburgAndrey Merkulov
Kirov Military Medical Academy
Email: prowizzor@yandex.ru
SPIN 代码: 1514-9910
Scopus 作者 ID: 56001445500
Cand. Sci. (Pharm.)
俄罗斯联邦, Saint PetersburgMaria Davydova
Kirov Military Medical Academy
Email: mashadav9889@yandex.ru
SPIN 代码: 4619-1419
post-graduate student
俄罗斯联邦, Saint Petersburg参考
- Khalin VG, Chernova GV. Digitalization and its impact on the Russian economy and society: advantages, challenges, threats and risks. Administrative Consulting. 2018;(10):46–63. (In Russ.). doi: 10.22394/1726-1139-2018-10-46-63
- Miroshnichenko YuV, Rodionov EO, Stavila AG. The search for new mechanisms to manage the resources of the medical assets in the military health. Modern organization of drug supply. 2019;6(2): 55–56. (In Russ.). doi: 10.30809/solo.2.2019.23
- Miroshnichenko YuV, Kononov VN, Shcherba MP, Merkulov AV. Obosnovanie aktual’nosti avtomatizatsii i tsifrovizatsii protsessov upravleniya resursami meditsinskogo imushchestva v voennom zdravookhranenii. Proceedings of the VIII All-Russian science and practice conferences: «Proizvodstvo otechestvennykh lekarstvennykh sredstv i farmatsevticheskoe obrazovanie: klyuchevye trendy vzaimodeistviya»; 18 Dec 2020; Moscow. Moscow: RUDN; 2020. P. 88–90. (In Russ.).
- Kudryavtsev DV, Arzumanyan MYu. Enterprise architecture: transition from IT-infrastructure design to business transformation. Russian Management Journal. 2017;15(2):193–224. (In Russ.).
- Potapova EG, Poteeva PM, Shklyaruk MS. Strategiya tsifrovoi transformatsii: napisat’, chtoby vypolnit’. Moscow: RANKhiGS; 2021. 184 p. (In Russ.).
- Shteingart EA, Burmistrov AN. Review and comparative characteristics of methodologies for the development of enterprise architecture. St. Petersburg State Polytechnical University journal. Economics. 2016;(3):111−129. (In Russ.). doi: 10.5862/JE.245.11
- Gumenyuk NV. Сonceptual principles of optimizing the enterprise activity on the basis of the architectural approach. Vestnik of Institute of Economic Research. 2018;(3):65–73. (In Russ.).
- Aksenova EI, Gorbatov SYu. Tsifrovizatsiya zdravookhraneniya: opyt i primery transformatsii v sistemakh zdravookhraneniya v mire. Moscow: GBU «NIIOZMM DZM»; 2020. 44 p. (In Russ.).
- Miroshnichenko YuV, Shcherba MP, MerkuloV AV, Rodionov EO. Digital transformation of drug provision for patients in military healthcare. Military medical journal. 2021;342(11):67–69. (In Russ.). doi: 10.52424/00269050_2021_342_11_67
- Shcherba MP, Kostenko NL, Davydova MV. Application of an architectural approach to digitalization of medical property resource management in military medical organizations. Russian Military Medical Academy Reports. 2020;39(S4):34–37. (In Russ.).
- Chinosi M, Trombetta А. BPMN: An introduction to the standard. Comput Stand Interfaces. 2012;34(1):124–134. doi: 10.1016/j.csi.2011.06.002
- Belaichuk AA. Glavnoe preimushchestvo BPMN. Open Systems. DBMS. 2012;(8):61–62. (In Russ.).
- Kochetkova YuS. Modelirovanie biznes-protsessov – obzor notatsii. Proceedings of the VII International science and practice conferences: «Prioritetnye napravleniya razvitiya nauki i obrazovaniya» v 2 ch.; 20 Jun 2019; Penza. Penza: Nauka i Prosveshchenie; 2019. P. 52–54. (In Russ.).
- Vasileva EV, Deeva EA. Methods оf expert evaluations in applied information economics for the analysis оf efficiency investments in development of information systems. The world of new economy. 2017;(4):14–22. (In Russ.).
- Koshevoi OS, Golosova ES, Seidov ShG. Organizatsiya ehkspertnogo oprosa s privlecheniem spetsialistov organov gosudarstvennogo i munitsipal’nogo upravleniya. University proceedings. Volga region. Social sciences. 2012;(1):98−107. (In Russ.).
- Alekseev AN, Andreenkov VG, Vikhalemm PEh, et al. Organizatsionno-metodicheskie problemy oprosa. Analiz dokumentov. Nablyudenie. Ehksperiment. Moscow: Nauka; 1990. 224 p. (In Russ.).
- Zubov NN, Kuvakin VI, Umarov SZ. Informatsionnye tekhnologii statisticheskogo analiza dannykh v meditsinskoi nauke i obrazovanii. Saint Petersburg: VmeDA; 2020. 488 p. (In Russ.).
- Geiger M, Harrer S, Lenhard J, Wirtz G. BPMN 2.0: The state of support and implementation. Future Genera Comput Syst. 2018;80:250–262. doi: 10.1016/j.future.2017.01.006
补充文件








