Experimental evaluation of resistance of the organism to infectious diseases in conditions of low-frequency noise
- 作者: Sayfullin R.F.1, Seleznev A.B.2, Sergeev S.N.3, Stepanov A.V.2, Komissarov N.V.2, Gordienko A.V.1
-
隶属关系:
- Военно-медицинская академия им. С.М. Кирова
- Государственный научно-исследовательский испытательный институт военной медицины
- Научно-исследовательский институт прикладной акустики
- 期: 卷 19, 编号 1 (2017)
- 页面: 105-110
- 栏目: Experimental trials
- ##submission.dateSubmitted##: 15.11.2023
- ##submission.dateAccepted##: 15.11.2023
- ##submission.datePublished##:
- URL: https://journals.eco-vector.com/1682-7392/article/view/623427
- ID: 623427
如何引用文章
全文:
详细
It was found that the effect of low-frequency noise with a sound pressure level of 110 dB for 30 days increases the susceptibility of animals to infection by bacterial pathogens. In groups of animals exposed to low-frequency noise prior to infection pathogens salmonella and tularemia, advancing to the death of 3–4 fourth day, and in the «infection control» (not exposed to low-frequency noise prior to infection) only for 10 days. Also in these groups decreased survival and life expectancy of animals, and the infectious process the most difficult runs at 2 weeks after noise exposure – 100% of the animals died. With increasing time from closure of noise exposure (3 and 4 weeks), the survival rate of animals and increased life expectancy were increased, but were lower than the «control infection». At the same time in terms of survival and life expectancy of animals between intermittent (1h/day 5 times a week) and aperiodic (2,5 hours / day 2 times per week) exposure modes at the same dose of noise, significant differences were found. Consequently, susceptibility to infection is dependent on the total noise exposure dose instead of the frequency of contacts with low frequency noise sources. The data obtained confirm that the prolonged exposure of low frequency noise is able to adversely affect on the immune system (secondary immunodeficiency state is formed). Against this background, the development of the infection process is accelerated and increases its degree of severity.
全文:
Введение. В современных условиях человеческая популяция подвергается воздействию достаточно большого количества антигенных раздражителей, экологически неблагоприятных факторов (ЭНФ), причем последние способны существенно усилить восприимчивость организма к антигенным раздражителям. Не исключение в этом отношении военнослужащие, которые помимо широкого спектра ЭНФ подвергаются воздействию так называемых факторов военного труда. К последним относят механические, физические, химические, биологические, информационные, социально-психологические и трудовые. Причем для условий военного труда характерно их комплексное воздействие [6]. Одними из наиболее распространенных ЭНФ, в том числе в сфере военно-профессиональной деятельности, являются шум и вибрация [6]. Длительное воздействие шума в процессе профессиональной деятельности приводит к увеличению уровня общей заболеваемости с преобладанием болезней органов дыхания и инфекционных заболеваний (преимущественно грипп и острые респираторные заболевания), а также утяжелению течения инфекционных болезней и возникновению других патологических процессов [5, 6]. Влияние шумовой нагрузки на восприимчивость человека к инфекции зависит от характеристик шума (уровень, частота, длительность воздействия и др.), состояния организма человека, вида инфекционного возбудителя [4]. Воздействие шума и вибрации на организм человека и животных вызывает нарушения функций иммунной системы с вовлечением клеточного (изменение количественного состава и функционально-метаболической активности иммунокомпетентных клеток), гуморального (увеличение содержания в крови IgA, IgM, циркулирующих иммунных комплексов) звеньев и системы неспецифической иммунной резистентности [1, 2]. При воздействии низкочастотного шума (НЧШ), достаточно широко распространенного в связи с непрерывным развитием промышленности, увеличением мощностей двигателей и техники, особенно выражены нарушения в иммунной системе [3, 7]. Это обусловлено изменением нейроэндокринных взаимосвязей, проявляющихся изменениями гормонального статуса и нарушением функции нейромедиаторных систем (холин-, норадреналин-, серотонини дофаминергической. Повышается выработка глюкокортикоидных гормонов, прежде всего кортизола, являющегося мощным иммунодепрессантом [13], вследствие чего происходит уменьшение абсолютного содержания CD3+, CD4+-лимфоцитов в периферической крови, снижение числа NK-клеток, увеличение процентного содержания CD8+-лимфоцитов, уменьшение CD4+/CD8+ индекса и абсолютного количества В-лимфоцитов, значительное возрастание уровня циркулирующих иммунных комплексов, что сопровождается нарушением функционально-метаболической активности лейкоцитов и дисбалансом продукции цитокинов [4, 12]. Кроме опосредованного влияния через нейроэндокринную систему, воздействие НЧШ приводит к местным изменениям структуры мембранного и генетического аппарата клеток, что приводит к усилению свободно-радикального окисления в клетках, а в дальнейшем к истощению антиоксидантной системы и потенцирования синдрома эндогенной интоксикации. Все это приводит к снижению общей резистентности тканей [8]. Вследствие описанных механизмов воздействия НЧШ на организм последний может привести к повышению восприимчивости организма к инфекционным агентам [10].
Цель исследования. Изучить влияние различных режимов воздействия НЧШ на устойчивость экспериментальных животных к заражению инфекционными агентами бактериальной этиологии.
Материалы и методы. Исследования выполнены на 200 белых беспородных мышах-самцах, массой от 28 до 34 г, полученных из питомника Российской академии медицинских наук «Рапполово» (пос. Рапполово Ленинградской обл.). До постановки экспериментов животных содержали в стандартных условиях вивария, по 10 особей в одной клетке с постоянным доступом к гранулированному корму и воде. При проведении исследования выполняли требования нормативно-правовых актов о порядке экспериментальной работы с использованием животных, в том числе по гуманному отношению к ним [11]. По завершении экспериментов животных подвергали эвтаназии в соответствии с Федеральным законом Российской Федерации «О защите животных от жестокого обращения» [9].
Исследование проводили поэтапно: первоначально мышей подвергали шумовому воздействию в низкочастотном диапазоне в периодическом (5 дней в неделю в течение 1 часа) и апериодическом режимах (2,5 часа два раза в неделю) в течение 30 суток. Затем заражали возбудителями инфекций (брюшного тифа – Sal. typhimurium и туляремийной – F. tularensis) на 1–4-й неделе после окончания шумового воздействия.
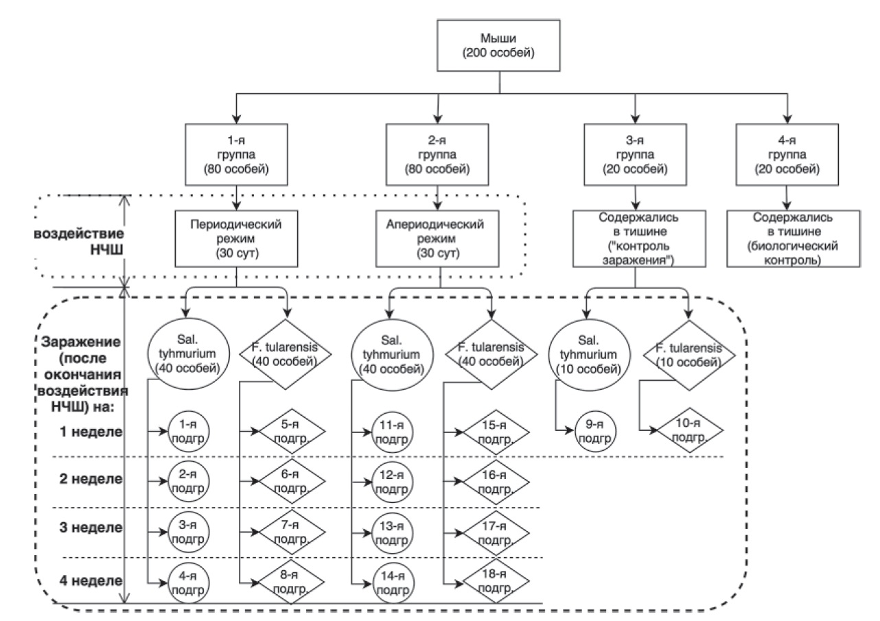
Мышей 3-й группы не подвергали воздействию шума (заражали соответствующими микроорганизмами). В качестве инфекционных агентов были выбраны возбудители брюшного тифа и туляремии, вызывающие инфекционные заболевания с принципиально различным патогенезом. Животных 4-й группы не подвергали никакому воздействию (биологический контроль), рисунок 1.
Рис. 1. Схема эксперимента
Моделирование воздействия НЧШ проводили на экспериментальном стенде, предназначенном для воспроизведения акустического поля переменного давления. В состав стенда входят акустическая камера, контрольноизмерительный и излучающий тракты. Акустическая камера представляла собой конструкцию прямоугольной формы, склеенную из многослойной фанеры: длиной 1000 мм, шириной 440 мм, высотой 740 мм. Для наблюдения за животными были предусмотрены четыре круглых отверстия диаметром 150 мм. В камере имелась специальная дверь, герметично закрывающаяся при помощи прижимных болтов. На торцевых стенках камеры размещались громкоговорители, с помощью которых в рабочем объеме камеры создавалось акустическое давление уровнем до 110 дБ с максимумом энергии в диапазоне частот от 50 до 250 Гц.
Излучающий тракт состоял из генератора шума типа 1027 фирмы «Bruel & Kjær» (Дания) и усилителя мощности типа «Корвет 200У-068С» (Россия). Усилитель подключался к двум громкоговорителям типа «15В-01» (Россия) мощностью 200 Вт. Прецизионный генератор синусоидального сигнала, белого, розового и узкополосного шума в октавных полосах частот с центральными частотами: 3,16; 10; 31.6; 100 Гц типа 1027 соответствует 0 классу и имеет малые искажения.
Контрольно-измерительный тракт состоял из микрофона типа 4147, микрофонной системы типа 2631, анализатора спектра типа 2031, измерительного усилителя типа 2610 и пистонфона типа 4220 (фирмы «Bruel & Kjær», Дания).
Для оценки влияния НЧШ на устойчивость организма к инфекциям бактериальной этиологии были спланированы острые опыты по заражению животных, подвергнутых шумовому воздействию, Sal. typhimurium и F. tularensis в различные сроки после окончания воздействия акустических колебаний.
При моделировании брюшнотифозной инфекции использовали культуру возбудителя – Sal. typhimurium (штамм Breslau), туляремии – F. tularensis (штамм 15 НИИЭГ). Экспериментальных животных однократно заражали суспензиями возбудителя в инфекционной дозе, вызывающей гибель половины особей в группе (1 ЛД50).
В обоих случаях возбудителей вводили внутрибрюшинно (Sal. typhimurium –0,5 мл, F. tularensis – 0,2 мл). Контроль специфичности гибели животных подтверждали микробиологическим методом идентификации возбудителей.
В качестве оцениваемых показателей устойчивости экспериментальных животных к заражению возбудителями инфекций использовали величины выживаемости и средней продолжительности жизни (СПЖ) инфицированных особей.
Статистическую обработку результатов осуществляли с использованием пакета компьютерных программ «Statistica 10.0» (StatSoft, Inc.). Достоверными считали различия между группами при уровне р<0,05. Величины СПЖ инфицированных животных представлены как среднее значение и стандартное отклонение (M±SM). Для выявления различий между величинами СПЖ в подопытных и контрольных группах использовался U-критерий Манна – Уитни.
Динамику выживаемости животных представляли графически по оценкам Каплана – Каплана – Мейера: по оси Х – время жизни (в днях), по оси Y – кумулятивная доля выживших. Для каждого режима и времени воздействия НЧШ, а также вида возбудителя на одном графике для наглядности помещены несколько графиков по неделям заражения (1, 2, 3, 4) вместе с соответствующей контрольной группой. Сравнение выживаемости мышей в группах проводили по непараметрическому критерию Вилкоксона – Гехана. Для количественных сравнений применялся критерий χ2 с поправкой Йетса.
Результаты и их обсуждение. В течение 30-суточного воздействия НЧШ (до заражения) в подгруппах 2, 11 и 12 пало по одной особи. После заражения возбудителями в контрольных группах выживаемость составила 50%, что соответствовало заражающей дозе этиопатогена, вводимого животным. При этом выживаемость животных, подвергшихся воздействию НЧШ, после заражения Sal. typhimurium и F. tularensis была ниже, чем в «контроле заражения». Наименьшая выживаемость (менее 20%) наблюдалась в подгруппах, подвергнутых заражению Sal. typhimurium после воздействия НЧШ (подгруппы 1–4 и 11–14). В этих же подгруппах величины СПЖ были примерно в 2 раза меньше, чем в «контроле заражения» (табл. 1).
Таблица 1
Показатели выживаемости и средней продолжительности жизни мышей, инфицированных возбудителями туляремии и сальмонеллеза после воздействия НЧШ
Группа |
Подгруппа | Условия эксперимента | Количество вы- живших животных / общее количество животных в подгруппе |
Выживаемость, % |
СПЖ, сут (M±SM) | ||
режим воздействия НЧШ | заражение | ||||||
возбудитель |
неделя | ||||||
1-я | 1 | периодический | Сальмонелла | 1 | 1/10 | 10±0,32 | 12,4±7,07* |
2 | периодический | Сальмонелла | 2 | 0**/9 | 0±0,00 | 8,4±2,70* | |
3 | периодический | Сальмонелла | 3 | 2/10 | 20±0,42 | 12,7±9,58* | |
4 | периодический | Сальмонелла | 4 | 2/10 | 20±0,42 | 10,9±10,98* | |
5 | периодический | Туляремия | 1 | 6/10 | 60±0,52 | 22,0±10,33 | |
6 | периодический | Туляремия | 2 | 0**/10 | 0±0,00 | 5,7±2,95* | |
7 | периодический | Туляремия | 3 | 3/10 | 30±0,48 | 14,1±11,09 | |
8 | периодический | Туляремия | 4 | 3/10 | 30±0,48 | 17,0±10,26 | |
2-я | 11 | апериодический | Сальмонелла | 1 | 0**/9 | 0±0,00 | 8,6±1,74* |
12 | апериодический | Сальмонелла | 2 | 0**/9 | 0±0,00 | 8,8±2,64* | |
13 | апериодический | Сальмонелла | 3 | 0**/10 | 0±0,00 | 16,1±8,48 | |
14 | апериодический | Сальмонелла | 4 | 1/10 | 10±0,32 | 9,6±8,95* | |
15 | апериодический | Туляремия | 1 | 10/10 | 70±0,48 | 24,0±9,66 | |
16 | апериодический | Туляремия | 2 | 0**/10 | 0±0,00 | 5,8±2,90* | |
17 | апериодический | Туляремия | 3 | 1/10 | 10±0,32 | 13,6±9,31* | |
18 | апериодический | Туляремия | 4 | 4/10 | 40±0,52 | 19,6±9,13 | |
3-я | 9 | контроль | Сальмонелла | 1 | 5/10 | 50±0,53 | 22,3±9,04 |
10 | контроль | Туляремия | 1 | 5/10 | 50±0,53 | 21,7±10,11 | |
Примечание: * – отличие от контрольной группы по U-критерию Манна – Уитни; ** – отличие от контрольной группы по критерию χ2; р<0,05.
В целом, в 1-й и 2-й группах отмечается 100% гибель животных, подвергнутых заражению инфекционными возбудителями на 2-й неделе после окончания воздействия НЧШ, коррелирующая с наименьшими показателями СПЖ. На 3-й и 4-й неделях выживаемость животных повышалась, но оставалась ниже, чем среди животных, не подвергавшихся воздействию низкочастотного шума до заражения.
Поскольку выбранные инфекционные модели отличаются между собой, что обусловлено имеющимися различиями в вызываемых возбудителями заболеваниях, представлялось интересным провести сравнительный анализ выживаемости, СПЖ и функции выживания в зависимости от этиологической природы экспериментального септического состояния, использованного в данном исследовании. Первоначально был проведен анализ данных по влиянию шумового воздействия на показатели выживаемости, СПЖ и динамики выживаемости. Предварительно отмечено, что максимальная гибель (до 80%) наблюдалась в подгруппах, подвергнутых заражению Sal. typhimurium на фоне воздействия НЧШ (подгруппы 1–4 и 11–14) по сравнению с заражением в аналогичных условиях F. tularensis. При этом в подгруппах 11–14 выживаемость в целом была ниже, чем в подгруппах 1–4, несмотря на отсутствие статистически достоверных различий.
В 1-й и 2-й группах в зависимости от срока заражения Sal. typhimurium после окончания воздействия НЧШ значимых различий выживаемости между подгруппами 1–4 и 11–14 не выявлено (табл. 2), но по показателю выживаемости эти подгруппы значимо различались c контролем (подгруппа 9, p<0,05). При этом уровень выживаемости животных, предварительно подвергнутых воздействию НЧШ, а затем заражению, значимо зависит от времени, прошедшего с момента воздействия НЧШ, но практически не связан с режимом воздействия шума на животных.
Установлено, что в подгруппах животных, подвергнутых воздействию НЧШ при различных режимах и в дальнейшем инфицированных Sal. typhimurium в разные сроки после окончания шумового воздействия, гибель мышей наступает на 4 неделе после окончания воздействия НЧШ. В «контроле заражения» гибель животных наблюдается лишь к 10 суткам (рис. 2).
Таблица 2
Сравнение выживаемости подгрупп в зависимости от срока заражения S. typhimurium после окончания воздействия НЧШ
Подгруппа | 11 | 12 | 13 | 14 | 9 (контроль) |
1 | 0,06 | – | – | – | 0,02* |
2 | – | 0,69 | – | – | 0,0003* |
3 | – | – | 0,85 | – | 0,05* |
4 | – | – | – | 0,10 | 0,04* |
9 (контроль) | 0,0003* | 0,0004* | 0,04* | 0,01* | – |
Примечание: * – р < 0,05.
Рис. 2. Динамика выживаемости животных, подвергнутых заражению Sal. typhimurium, предварительно находившихся под шумовым воздействием: а – НЧШ 1 ч/сут 5 раз в неделю в течение 30 сут (периодический режим); б – НЧШ 2,5 ч/сут по 2 раза в неделю в течение 30 сут (апериодический режим)
Выявленная динамика гибели животных, повидимому, обусловлена двумя основными причинами. Во-первых, формированием иммунодефицита в отсроченный период (приблизительно к 30 суткам) после окончания воздействия НЧШ. Во-вторых, иммуномодулирующими эффектами НЧШ, направленными на активацию противомикробных сил организма, выраженность которых с увеличением интервала между окончанием воздействия НЧШ и временем заражения снижается. Учитывая, что инфицирующая доза возбудителя в условиях эксперимента не превышала
1 ЛД50, а летальность в подопытных подгруппах приближалась к 100%, то при длительном воздействии НЧШ его проявления как внешнего фактора развития
иммунодефицита отчетливо регистрируются через 1 неделю и достигают наибольшей выраженности через 4 недели после окончания шумового воздействия.
При моделировании туляремийной инфекции выживаемость зараженных животных варьировала в зависимости от срока заражения относительно прекращения воздействия шумового фактора (табл. 3, рис. 3).
Таблица 3
Сравнение выживаемости подгрупп в зависимости от срока заражения F. tularensis после окончания воздействия НЧШ
Подгруппа | 11 | 12 | 13 | 14 | 9 (контроль) |
1 | 0,06 | – | – | – | 0,02* |
2 | – | 0,69 | – | – | 0,0003* |
3 | – | – | 0,85 | – | 0,05* |
4 | – | – | – | 0,10 | 0,04* |
9 (контроль) | 0,0003* | 0,0004* | 0,04* | 0,01* | – |
Примечание: * – р < 0,05.
Рис. 3. Динамика выживаемости животных, подвергнутых заражению F. tularensis, предварительно находившихся под шумовым воздействием: а - НЧШ 1 ч/сут 5 раз в неделю в течение 30 сут (периодический режим); б – НЧШ 2,5 ч/сут по 2 раза в неделю в течение 30 сут (апериодический режим)
При этом если в случае инфицирования сальмонеллезом гибель животных, зараженных на 4-й неделе после окончания воздействия НЧШ, наступала раньше, то при заражении возбудителем туляремии раньше погибали животные, когда инфицирование осуществлялось на 2-й неделе после окончания воздействия НЧШ.
Выявлено, что заражение животных возбудителями туляремии на 1 неделе после окончания воздействия НЧШ приводило к гибели животных на 10-20% меньше, чем в контрольной группе. Если же заражение осуществлялось на 2 неделе после окончания воздействия НЧШ, то регистрировали 100% гибель мышей. В дальнейшем, при заражении животных в более отдаленные сроки от момента окончания воздействия НЧШ устойчивость их к инфекции несколько повышалась, однако оставалась ниже контрольных параметров. Следовательно, при инфицировании F. tularensis и Sal. typhimurium наблюдается развитие вторичного иммунодефицита под воздействием НЧШ.
Учитывая отсутствие различий в динамике гибели между подгруппами животных, подвергнутых воздействию НЧШ до заражения сальмонеллезом и туляремией, провели сравнение выживаемости мышей в 1-3-й группах по непараметрическому критерию Вилкоксона. Динамика выживаемости мышей представлена графически по оценкам Каплан – Мейера (рис. 4). Из рисунка 4 видно, что все 3 группы достоверно отличаются друг от друга.
Рис. 4. Динамика выживаемости животных в 1-3-й группах
Таким образом, воздействие НЧШ повышает восприимчивость животных к заражению инфекциями бактериальной этиологии, в частности к брюшному тифу и туляремии. Также наблюдается ускорение развития инфекционного процесса и увеличение степени его тяжести. При этом данные закономерности не зависят от режима генерации шумового фактора при условии равенства дозы шума. Вероятно, они обусловлены дисфункциональными изменениями в иммунной системе на уровне неспецифической иммунологической резистентности животных, подвергнутых воздействию НЧШ.
Выводы
- Выживаемость и средняя продолжительность жизни животных, зараженных инфекционными возбудителями брюшного тифа и туляремии и подвергшихся воздействию НЧШ в течение 30 сут, ниже, чем среди животных, не подвергавшиеся воздействию низкочастотного шума до заражения. При этом наиболее тяжело инфекционный процесс протекает на
2-й неделе после окончания шумового воздействия, в конечном итоге животные в 100% случаев погибали.
2. Апериодический и периодический режимы воздействия НЧШ (при условии равенства дозы шума) не различаются по показателям выживаемости, СПЖ и динамике гибели животных.
3. Установлено, что НЧШ снижает устойчивость организма к инфекционным заболеваниям. Одним из возможных механизмов снижения устойчивости является формирование под влиянием НЧШ дисфункциональных изменений в иммунной системе, прежде всего на уровне неспецифической иммунологической резистентности.
作者简介
R. Sayfullin
Военно-медицинская академия им. С.М. Кирова
Email: +79118307913@yandex.ru
俄罗斯联邦, г. Санкт-Петербург
A. Seleznev
Государственный научно-исследовательский испытательный институт военной медицины
Email: +79118307913@yandex.ru
俄罗斯联邦, г. Санкт-Петербург
S. Sergeev
Научно-исследовательский институт прикладной акустики
Email: +79118307913@yandex.ru
俄罗斯联邦, г. Дубна
A. Stepanov
Государственный научно-исследовательский испытательный институт военной медицины
Email: +79118307913@yandex.ru
俄罗斯联邦, г. Санкт-Петербург
N. Komissarov
Государственный научно-исследовательский испытательный институт военной медицины
Email: +79118307913@yandex.ru
俄罗斯联邦, г. Санкт-Петербург
A. Gordienko
Военно-медицинская академия им. С.М. Кирова
编辑信件的主要联系方式.
Email: +79118307913@yandex.ru
俄罗斯联邦, г. Санкт-Петербург
参考
- Ахметзянов, И.М. Неспецифическое действие шума на организм: неблагоприятное влияние на здоровье человека и возможные пути профилактики / И.М. Ахметзянов, А.А. Редько, О.Е. Сергеев // Защита населения от повышенного шумового воздействия: сб. докл. Всеросс. научн.-практ. конф. с междунар. участием 21-22 марта 2006 г. – С. 168–173.
- Баскакова, А.Г. Влияние низкочастотного импульсного шума на резистентность организма к вирусной инфекции / А.Г. Баскакова [и др.] // Актуальные проблемы и перспективы развития военной медицины: науч. тр. НИИЦ (МБЗ) ГНИИИВМ МО РФ. – СПб., 2000. – Т. 2. – С. 19-24.
- Вобликов, И.В. Исследование влияния акустических колебаний на иммуногенез / И.В. Вобликов [и др.] // Радиационная биология. Радиоэкология. – 1998. – № 4. – С. 565-573.
- Вобликов, И.В. Оценка роли иммунной системы в развитии нарушений состояния здоровья у лиц, подвергающихся воздействию низкочастотных акустических колебаний в процессе профессиональной деятельности / И.В. Вобликов [и др.] // Актуальные проблемы и перспективы развития военной медицины: науч. тр. НИИЦ (МБЗ) ГНИИИВМ МО РФ. – СПб., 2000. – Т. 2. – С. 55-60.
- Зинкин, В.Н. Неблагоприятное действие низкочастотных акустических колебаний на органы дыхания / В.Н. Зинкин, В.И. Свидовый, И.М. Ахметзянов // Гигиена окружающей и производственной среды. – 2011. – Т. 3, № 40. – С. 280–284.
- Измеров, Н.Ф. Профессиональные болезни / Н.Ф. Измеров и [др.] – М.: Академия, 2013. – 462 с.
- Минаева, В.В. Влияние шума на организм человека / В.В. Минаева, А.В. Гапоненко // Междунар. студ. научн. вестн. – 2015. – № 3, ч. 1. – С. 56-58.
- Плужников, Н.Н. Исследование некоторых механизмов повреждающих эффектов низкочастотных шумов / Н.Н. Плужников [и др.] // Радиационная биология. Радиоэкология. – 2001. -1. – С. 62-67.
- Федеральный Закон Российской Федерации «О защите животных от жестокого обращения». – М., 1999. – 35 с.
- Хаитов, Р.М. Руководство по клинической иммунологии: диагностика заболеваний иммунной системы: руководство для врачей / Р.М. Хаитов, Б.В. Пинегин, А.А. Ярилин. – М.: ГЭОТАР-Медиа, 2009. – 345 с.
- Хельсинкская декларация. Всемирная медицинская ассоциация. – М., 2001. – 52 с.
- Aguas, A.P Effect low frequency noise exposure on BALB/C mice splenic lymphocytes / A.P. Aguas [et al.] // Aviation Space Environmental Medicine. – 1999. – Vol. 70. P. 128–131
- Ising, H. Acute and chronic endocrine effects of noise: review of the research conducted at the Institute for Water, Soil and Air Hygiene / H. Ising, C. Braun // Noise and health. – 2000. – Vol. 31, №. 7. – P. 7–24.
补充文件






