Unintentional bile duct injuries: prevention and treatment
- Authors: Pryadko A.S.1,2, Romashchenko P.N.1, Sedletsky R.R.2, Aliev A.K.1, Yaraliev V.M.1
-
Affiliations:
- Military Medical Academy named after S.M. Kirov of the Ministry of Defense of the Russian Federation
- Leningrad Regional Clinical Hospital
- Issue: Vol 23, No 4 (2021)
- Pages: 47-54
- Section: Clinical Trials
- Submitted: 05.09.2021
- Accepted: 19.11.2021
- Published: 15.12.2021
- URL: https://journals.eco-vector.com/1682-7392/article/view/79620
- DOI: https://doi.org/10.17816/brmma79620
- ID: 79620
Cite item
Full Text
Abstract
Presented herein is a rational program of prevention, diagnosis, and the surgical treatment of patients with the unintentional bile duct injuries. Examination results and surgical treatment of 1,117 patients, who underwent laparoscopic cholecystectomy for acute and chronic cholecystitis from 2005−2020, were studied. The criteria for inclusion in the study were “difficult” laparoscopic cholecystectomy (181 medical histories) and unintentional bile duct injuries resulting from laparoscopic cholecystectomy (95 patients). Laparoscopic cholecystectomy with a duration of > 60 min was considered “difficult”. A total of 181 (17.7%) medical cases with “difficult” laparoscopic cholecystectomy and 95 patients with unintentional bile duct injuries were selected for this study. Instrumental studies were performed using X-ray contrast techniques such as: percutaneous fistulography, percutaneous-transhepatic, or intraoperative cholangiography, as well as relaparoscopy, ultrasound, endoscopic retrograde, or magnetic resonance cholangiopancreatography. A program approach to assist the patients with cholelithiasis was developed. Program implementation allows timely prevention and diagnosis of the unintentional bile duct injuries with minimal postoperative complications. The identification of the risk factors for “difficult” laparoscopic cholecystectomy indicates the need to comply with the preventive measures to prevent unintentional bile duct injuries and dictates the implementation of the surgical intervention by the most experienced surgeons from the second or third-level medical organizations. The rational option of surgical intervention aimed to eliminate the biliary tract injuries based on the following assessment criteria: general somatic condition of the patient, presence of the infectious complications, damage scale, crossed duct diameter, damage mechanism, and damage to the vessel. The right choice of the surgical intervention ensures a reduction in the number of complications and mortality, and quality of life improvement in patients with the unintentional bile duct injuries.
Full Text
ВВЕДЕНИЕ
Проблема диагностики и лечения больных хроническим панкреатитом (ХП), несмотря на современные технологические возможности, остается весьма актуальной для панкреатологии и хирургии [1, 2]. Заболеваемость ХП остается достаточно высокой — 6–53 человека в год на 100 000 населения [3, 4]. Первичная инвалидизация больных работоспособного возраста достигает 15%, выключая их из активной общественной жизни.
При наличии в сегодняшнем арсенале хирургов ряда оперативных методик на поджелудочной железе (ПЖ) до сих пор не сформированы рациональные подходы к их использованию.
Современные тенденции в хирургии ХП с преимущественным поражением головки ПЖ предполагают выполнение дуоденосохраняющих резекций головки железы, которые обеспечивают адекватный обезболивающий эффект, сохранение нормального пассажа пищевых масс по кишечнику, меньшую травматичность по сравнению с панкреатодуоденальной резекцией (ПДР) [5–7].
Очевидно, что хирургическое лечение больных ХП вследствие вариабельности клинических форм и морфологических изменений ПЖ, а также их осложнений, не может быть унифицировано. Необходимо использование всего арсенала оперативных вмешательств и применение малоинвазивных методик как в основном варианте лечения, так и в виде этапного пособия.
Цель исследования — разработать рациональную персонализированную программу хирургического лечения больных различными клинико-морфологическими формами хронического панкреатита, интегрируя современные диагностические и минимально инвазивные технологии.
МАТЕРИАЛЫ И МЕТОДЫ
Основу исследования составили 354 больных ХП, находившихся на обследовании и лечении в клинике факультетской хирургии им. С.П. Федорова Военно-медицинской академии им. С.М. Кирова и хирургическом отделении Ленинградской областной клинической больницы в период с 1994 по 2019 г. Мужчин было 228 (64,4%), женщин — 126 (35,6%) в возрасте от 18 до 82 лет. Средний возраст составил 40,2 ± 10,6 лет. Все больные были распределены на клинические группы согласно оптимизированной нами Марсельско-Римской классификации хронического панкреатита [8] (табл.).
Таблица. Распределение больных ХП по клиническим формам заболевания
Table. Distribution of patients with a chronic pancreatitis by clinical forms of the disease
Нозологическая форма ХП | Абс. число | % |
Обструктивный: | 81 | 22,9 |
– с кистообразованием | 16 | 4,5 |
– без кистообразования | 65 | 18,4 |
Кальцифицирующий: | 119 | 33,6 |
– с гипертензией ГПП | 40 | 11,3 |
– с кистообразованием | 33 | 9,3 |
– с преимущественным поражением головки ПЖ | 46 | 13,0 |
Воспалительный: | 154 | 43,5 |
– воспалительный с кистообразованием | 117 | 33,0 |
– воспалительный с формированием внутренних свищей | 14 | 4,0 |
– с преимущественным поражением головки ПЖ | 23 | 6,5 |
Продолжительность заболевания до оперативного вмешательства составляла от 1 года до 20 лет, в среднем — 6,3 ± 4,2 года. Сопутствующие заболевания выявлены у 240 (67,8%) больных ХП, из них у 188 (53,1%) пациентов их было от двух до трех. Оценку общесоматического статуса прооперированных больных проводили в соответствии с классификацией Американского общества анестезиологов (American Society of Anesthesiologists — ASA): I–II класс составили 75,7%, III — 19,5%, IV — 4,8% [9].
Дизайн исследования заключался в ретроспективной оценке результатов обследования и лечения всех обследованных больных ХП. Анализ технических аспектов хирургических вмешательств, как традиционных, так и минимально инвазивных, с оценкой ближайших и отдаленных результатов лечения и качества жизни прооперированных больных позволил аргументировать оптимальную стратегию оказания хирургической помощи больным различными формами ХП.
Дооперационное обследование больных проведено в соответствии с Российскими клиническими рекомендациями по диагностике и лечению хронического панкреатита (2016).
РЕЗУЛЬТАТЫ И ИХ ОБСУЖДЕНИЕ
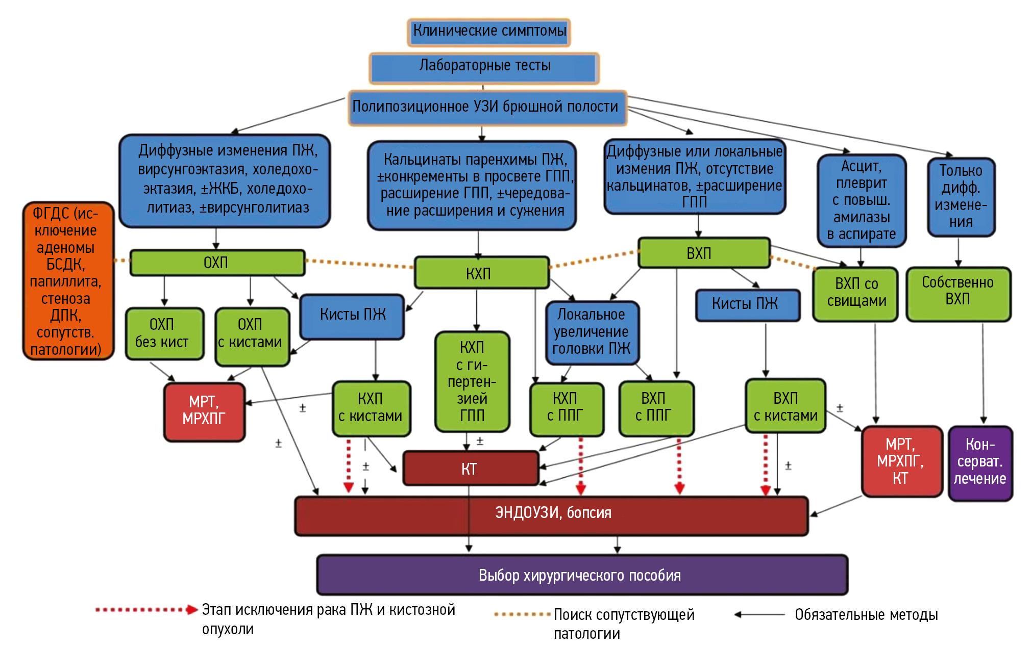
Установлено, что для всех форм ХП основной скрининговой методикой является ультразвуковое исследование (УЗИ). Главной, уточняющей и навигационной методикой диагностики обструктивного хронического панкреатита (ОХП), помимо характерной клинической картины, сочетающей проявления симптомов желчнокаменной болезни (ЖКБ), холедохолитиаза и признаков панкреатических проявлений, является магнитно-резонансная томография (МРТ). При обследовании больных ОХП, обусловленным холедохолитиазом, чувствительность УЗИ составила 71%; сочетание УЗИ + компьютерная томография (КТ) — 74,2%; УЗИ + КТ + магнитно-резонансная холангиопанкреатография (МРХПГ) — 100%, которые позволили установить диагноз и выбрать оптимальный минимально инвазивный вариант лечения.
Для кальцифицирующего хронического панкреатита (КХП) наиболее информативной методикой обследования явилась КТ, позволяющая выявить топическую характеристику изменений ПЖ, определить локализацию кист и связь их с главным панкреатическим протоком (ГПП), дифференцировать ХП и рак головки ПЖ (чувствительность 98,6%). КТ явилась основной методикой обследования больных КХП и воспалительного хронического панкреатита (ВХП) с кистами, с преимущественным поражением головки ПЖ, ВХП с внутренними свищами. Определено, что выполнение МРТ оправдано при кистозной форме ВХП при кистах не более 5 см, в случаях необходимости дифференциальной диагностики с кистозной опухолью или определения связи с ГПП.
Основой дифференциальной диагностики ХП с преимущественным поражением головки ПЖ или ее злокачественным поражением является применение КТ, МРТ и эндоскопического УЗИ, а также их сочетания. Использование всего арсенала средств диагностики позволило установить диагноз ХП у 98,6% больных, определить его форму и исключить опухоль головки ПЖ.
На основании анализа клинико-инструментальных проявлений, в соответствии с предложенной классификацией ХП, нами разработан модифицированный диагностический алгоритм больных ХП (рис.).
Рис. Алгоритм диагностики основных форм хронического панкреатита
В лечении больных ОХП приоритетными являются лапароскопические и эндоскопические методики, направленные на адекватное дренирование ГПП и желчного протока. Устранение препятствия оттоку желчного и панкреатического секрета путем эндоскопической папиллосфинктеротомии в изолированном виде (n = 21), а также в сочетании с вирсунготомией (n = 6) и стентированием желчного или панкреатического протока (n = 13), лапароскопической холецистэктомией (n = 15), направленные на ликвидацию холедохолитиаза, являются основной составляющей успешного лечения и благоприятного прогноза у пациентов, страдающих ОХП. Лапароскопическая холецистэктомия в сочетании с интраоперационной холедохолитотомией (n = 5) или дренированием кист ПЖ (n = 16) также эффективны в решении задачи адекватного дренирования желчных протоков и панкреатических кист.
Общее число осложнений после хирургического лечения больных ОХП составило 15 (18,5%) случаев из 81. Применение современных малоинвазивных оперативных вмешательств больным ОХП позволило минимизировать частоту развития хирургических осложнений III–ІV класса (по классификации Clavien — Dindo) до 5 (6,2%) случаев и летальности до 1 (1,2%). Предпринятая хирургическая тактика лечения больных ОХП обеспечила в 98,8% случаев адекватную коррекцию патологии желчного и панкреатического протоков, большого сосочка двенадцатиперстной кишки в ближайшем послеоперационном периоде как причину развития данного процесса.
Спектр операций при КХП был разнообразен и зависел как от формы заболевания, так и от выраженности клинических проявлений, при учете соматического состояния пациента. Общее число осложнений после хирургического лечения больных КХП составило 33 (27,7%). Основным оперативным вмешательством у больных КХП с гипертензией панкреатического протока была панкреатикоеюностомия (ПЭА), выполненная всем 40 пациентам. Оперативное вмешательство выполнялось по оригинальной методике (приоритетная справка на изобретение № 2020119241 от 02.06.2020). Послеоперационные осложнения наблюдались у 10 (25%) из 40 больных. При этом хирургические осложнения III–ІV класса (по классификации Clavien — Dindo) имели место у 2 (5%) больных. Летальных исходов не было.
Выбор варианта хирургического лечения 33 больных КХП с кистообразованием зависел от размеров кист, локализации, характера содержимого, диаметра ГПП и состояния паренхимы ПЖ. Приоритетными оперативными пособиями были варианты ПЭА в изолированном виде (n = 4), в сочетании с наружным дренированием кист либо их резекцией (n = 14), осуществленные по разработанной оригинальной методике. В случае расположения кист в головке ПЖ успешно апробирован модифицированный вариант операции Frey, выполненный у 12 пациентов (приоритетная справка на изобретение № 2020119237 от 02.06.2020). Послеоперационные осложнения развились у 10 (30,3%) больных, из них хирургические осложнения III–ІV класса — у 5 (15,2%) больных. Летальных исходов не наблюдали.
Выбор хирургического пособия при КХП с преимущественным поражением головки ПЖ предполагал не только коррекцию основного заболевания, но и максимальное устранение его осложнений. В начальной фазе исследования 16 пациентам этой группы выполняли ПЭА. В случае наличия механической желтухи операцию дополняли билиодигестивным анастомозом (n = 6). Оптимальным видом оперативного пособия при этой форме КХП, основанной на изученных морфологических изменениях, исходя из степени увеличения головки и местных условий в ходе операции, явились дуоденумсохраняющие резекции головки ПЖ. Мы отдавали предпочтение более простой в техническом плане и быстрой операции Frey. ГПДР выполняли лишь при декомпенсированном стенозе ДПК либо невозможности исключения онкологического процесса в головке ПЖ. Осложнения наблюдали у 13 (28,3%) из 46 прооперированных. Хирургические осложнения III–ІV класса отмечены у 8 (17,4%) человек. У 5 больных, в том числе у 2 с фистулами В и С, потребовались повторные оперативные вмешательства. Летальных исходов не наблюдали.
Осложнения после хирургического лечения 154 больных ВХП развились у 57 (37%) пациентов. Согласно классификации Clavien — Dindo, осложнения I и II класса диагностированы у 27 (17,5%) больных, III–IV класса — у 30 (19,5%).
Осложнения I и II класса возникали практически после всех видов вмешательств и были представлены нагноением операционных ран (n = 16) и формированием фистулы класса В (n = 11), которые разрешились консервативными лечебными мероприятиями. При различных формах ВХП число фистул класса В было неодинаковым. Так, при ВХП с кистами у 5 больных развитие фистулы было прогнозируемо, особенно при наружном их дренировании.
Число больных ВХП с кистообразованием (n = 117) явилось наибольшим по числу прооперированных. Пункционные методики были применены у 54 пациентов, однако лишь у 12 из них пункционное лечение привело к полной облитерации кист и то с условием установки чрескожного дренажа. Обычно это были лица с симптомными кистами не более 5 см в диаметре, располагающимися в хвосте (n = 10) или теле ПЖ (n = 2). Пункционное лечение у 42 пациентов носило этапный характер. Хирургические вмешательства при этой форме ВХП были направлены на устранение кист путем различных вариантов их наружного дренирования (n = 59), резекции изолированно или с частью ПЖ (n = 28), наложения внутренних соустий (n = 30). Выбор варианта лечения определялся тремя факторами: размерами кист, характером содержимого, связью кисты с ГПП.
При наличии текущего воспаления и доказанной связи полости кисты с ГПП оптимальным вариантом завершения операции считали сочетание наружного дренирования кист и панкреатического протока (выполнено у 10 пациентов, у 5 из которых эта операция носила этапный характер). При локализации кист в хвосте ПЖ у 7 больных выполнена резекция хвоста ПЖ с кистой, еще у 2 больных это же пособие выполнено лапароскопически. При наличии кист и расширении ГПП предпочтительным вариантом лечения считали выполнение резекции головки ПЖ с кистой по типу операции Frey аналогично, как и у пациентов КХП с кистообразованием. Такой вид лечения применен у 12 больных. Резекция кист была успешной у 7 больных (у одного из них — лапароскопически), методика внутреннего эндоскопического цистогастродренирования кист была использована у 8 пациентов. Многообразие подходов к лечению кистозной формы ВХП свидетельствует о трудном выборе оптимального хирургического вмешательства, вариант которого определяется исходя из степени воспалительных изменений на момент пособия, размеров и локализации кист и связи их с ГПП, состояния пациента на момент операции и сопутствующей патологии.
Осложнения у больных ВХП с кистообразованием, несмотря на, казалось бы, простой вид оперативного пособия, развились у 37 (31,6%) из 117 больных при 3 летальных исходах, связанных с развитием гнойно-септических осложнений. Хирургические осложнения III–ІV класса развились у 20 (17,1%) пациентов.
Основной принцип первичной операции у больных ВХП и внутренними свищами — разобщение панкреатического сока с полостями и формирование наружной панкреатикостомы, остановка кровотечения в случае его развития. Дальнейшая тактика этапных вмешательств заключалась в ликвидации панкреатического свища путем ПЭА. Пациенты со свищами представляли наибольшие трудности в лечении в связи с высокой частотой осложнений (отмечены у 13 из 14 больных) и развитием летального исхода у одного из них в результате абдоминального сепсиса. Хирургические осложнения III–ІV класса развились у 8 человек.
Операцией выбора у больных ВХП с преимущественным поражением головки ПЖ является ее резекция по Beger (n = 4) или Frey (n = 7), сочетающие в себе как резекционный, так и дренирующий компоненты хирургического лечения. Первичной операцией по купированию механической желтухи, которая выявлена у 12 больных, была либо лапароскопическая холецистостомия (n = 6), либо эндоскопическое трансдуоденальное стентирование желчных протоков (n = 6). При обнаружении выраженного воспалительного процесса в головке ПЖ в ходе операции считали целесообразным выполнение первым этапом наружного дренирования ГПП (n = 4), что позволило обеспечить функциональный покой для ПЖ, снять воспаление и уменьшить болевой синдром, выполнить последующую этапную операцию в более выгодных условиях. Показаниями к выполнению ГПДР у 4 больных считали невозможность исключения рака ПЖ (n = 2) или сочетание ХП с дуоденальной непроходимостью (n = 2). Лапароскопический вариант пилоросохраняющей ПДР выполнен 2 пациентам.
Осложнения после операции у больных ВХП с преимущественным поражением головки ПЖ развились у 7 из 23 пациентов при отсутствии летальных исходов. Хирургические осложнения III–ІV класса отмечены у двух больных в виде панкреатических фистул класса В и С, которые разрешились после повторных оперативных пособий. В целом общий процент осложнений после хирургических, эндоскопических и чрескожных вмешательств у всех больных ХП достаточно велик и составил 29,7% (105 из 354 прооперированных), а общая летальность — 5 (1,4%) случаев. При различных формах ХП и с течением времени распределение хороших, удовлетворительных и неудовлетворительных результатов лечения существенно отличается, а также отличаются причины ухудшения отдаленных результатов.
При ОХП неудовлетворительные результаты у 6 (8%) больных проявлялись в течение первых 3 лет. Причинами стали резидуальный холедохолитиаз (n = 1), рестеноз в зоне БСДК (n = 2), нарушение пищевого режима, прием алкоголя (n = 3). Установлено, что за время наблюдения количество неудовлетворительных результатов остается стабильным с течением времени. Связано это с тем, что выявленные негативные последствия течения ОХП в первые 3 года в виде резидуального холедохолитиаза или рестеноза БСДК устраняли корригирующими операциями, а доля пациентов с алкогольным анамнезом среди больных ОХП была минимальной.
В первые 3 года количество хороших и удовлетворительных результатов у больных КХП достигло 85,4%. К 10 годам их доля снизилась до 62,5% и остается приблизительно на этом уровне более 10 лет (59,5%). Неудовлетворительные результаты в первые 3 года отмечены у 14 (14,6%) из 96 наблюдаемых больных. Негативные результаты были связаны с сохраняющимся болевым синдромом и прогрессированием нарушений углеводного обмена на фоне несоблюдения послеоперационных рекомендаций, злоупотребления алкоголем, прогрессирования ХП, возврата механической желтухи, холангита, развития рака ПЖ, неверного выбора первичной операции. Корригирующие оперативные вмешательства потребовались в 11 случаях.
В сроки от 3 до 10 лет негативные результаты наблюдались у 27 (37,5%) больных из 72. Только 4 пациентам потребовались повторные оперативные вмешательства. Все неудовлетворительные результаты свыше 10 лет у 15 (40,5%) из 37 наблюдаемых больных были связаны с прогрессированием панкреатита и, соответственно, возвратом болевого синдрома (n = 7), экзокринных (n = 6) и эндокринных (n = 6) нарушений при несоблюдении больными рекомендаций по ограничению приема алкоголя (n = 14), рака ПЖ (n = 2).
При оценке отдаленных результатов при различных вариантах течения КХП, установлено, что хорошие и удовлетворительные результаты достигнуты у 84,6% больных, страдающих гипертензией ГПП. В первые 3 года у больных КХП с кистообразованием в 76,9% случаев достигнуты хорошие и удовлетворительные результаты, от 3 до10 лет — в 60% случаев и свыше 10 лет — в 54,5% случаев. Мы связываем эту тенденцию с прогрессированием ХП и рецидивом болевого синдрома. Хорошие и удовлетворительные результаты у больных с преимущественным поражением головки ПЖ наблюдали лишь в половине случаев.
Наибольшая доля повторных вмешательств была отмечена у 10 (26,3%) из 38 больных КХП с преимущественным поражением головки ПЖ. Основной причиной повторных операций была развившаяся механическая желтуха после различных вмешательств (n = 9) и стеноз ДПК (n = 1).
В первые 3 года после операции у больных ВХП хорошие и удовлетворительные результаты наблюдались у 72 (79,1%) из 91 больного. В сроки от 3 до 10 лет хорошие и удовлетворительные результаты составили 52,9%, а свыше 10 лет — 42,9%. Малая доля хороших и удовлетворительных результатов обусловлена прежде всего особенностью течения ВХП как процесса с постоянным присутствием активного воспалительного процесса в ткани ПЖ, что порождает частые эпизоды клинических обострений. Другими причинами являются значительно меньшая доля возможности выполнения у таких больных корригирующих вмешательств и максимальная из всех групп частота алкоголизации как до, так и после операции.
Неудовлетворительные результаты в первые 3 года наблюдались у 19 (20,9%) больных из 91. Рецидив кист предопределил негативный результат у 13 больных, деструктивный панкреатит — у 3, кровотечение — у 2, рак ПЖ развился у 1 пациента. Рецидив болевого синдрома наблюдали у всех 19 больных, которые не выполнили рекомендации по пищевому поведению и продолжали употребление алкоголя (n = 16), что вызвало усугубление признаков эндокринной или экзокринной недостаточности (n = 11). Повторные операции потребовались 18 больным. В сроки от 3 до 10 лет число негативных результатов составило 47% (32 из 68 наблюдаемых больных). Повторно прооперированы 12 больных. Спустя 10 лет число неудовлетворительных результатов было максимально и составило 57,1% (16 из 28 больных). Повторные операции выполнены у 30 (33%) из 91 наблюдаемого больного.
Больные ВХП с кистами повторно оперировались наиболее часто. Причинами повторных операций являлись рецидивы кистозных образований после выполненных ранее пособий. Высокая частота рецидивов связана с характером течения этой формы ХП (как череда постоянных обострений и очагов деструкции различных зон ПЖ). Все больные, прооперированные повторно, имели алкогольную природу ХП. В течение первых 3 лет после операции рецидивы кист возникали у 13 больных, в сроки от 3 до 10 лет — у 8 больных. При выборе варианта хирургического лечения предпочтения отдавали малоинвазивным вмешательствам.
Отдаленные результаты лечения ВХП с внутренними свищами оценены у 8 из 14 больных. Только у 2 больных, которым выполнена эмболизация селезеночной артерии, не было болевого синдрома и жалоб. Из 23 пациентов, страдающих ВХП с преимущественным поражением головки ПЖ, отдаленные результаты оценены у 18 (78,2%). Рак головки ПЖ развился в сроки от 2 до 15 лет у 3 пациентов и во всех случаях стал причиной летального исхода.
Установлено, что после выполненных резекций головки ПЖ по Beger и Frey у всех больных наблюдался обезболивающий эффект, хорошие и удовлетворительные отдаленные результаты. Общее число неудовлетворительных результатов как в ранние, так и более поздние сроки у больных ВХП достоверно (p < 0,05) выше, чем у больных, страдающих ОХП и КХП. Число хороших результатов при ВХП также минимально в сравнении с другими формами ХП (p < 0,05) во все сроки наблюдений, а к 10 годам не превышает 14,3%. Рак ПЖ развился в разные сроки наблюдения у 5 пациентов, страдающих КХП, и 3, страдающих ВХП, что составило 4% от всех наблюдаемых больных.
Таким образом, выбор оперативного пособия у больных ХП зависит прежде всего от формы и варианта течения заболевания. Основными критериями для выбора варианта хирургического пособия должны служить состояние протоковой системы ПЖ, степень и характер изменений ее паренхимы, наличие кистозного или воспалительного компонента на момент принятия решения об операции. Важные корректировки в выборе этапности оперативных вмешательств вносит наличие у пациентов механической желтухи, портальной гипертензии, декомпенсированного стеноза ДПК, сопутствующей соматической патологии. Выделение нами подгрупп больных при основных формах ХП, согласно модифицированной классификации ХП, позволяет определить объем, вид и доступ оперативного вмешательства для каждого конкретного больного.
ВЫВОДЫ
- Основой хирургического лечения больных ОХП является устранение обструкции БСДК, терминального отдела холедоха, панкреатического протока путем предпочтительного использования эндоскопических методик.
- Основным оперативным вмешательством у пациентов, страдающих КХП с протоковой гипертензией, является панкреатикоеюноанастомоз.
- Выбор варианта оперативного вмешательства у больных ВХП и КХП с кистообразованием индивидуален и зависит от формы заболевания, размера кист, их локализации и содержимого, связи с протоковой системой ПЖ. Наилучшие ближайшие и отдаленные результаты лечения у этой категории пациентов обеспечивают вмешательства, сочетающие устранение кисты путем ее резекции или дренирования с панкреатикоеюностомией, приводящие к максимальному обезболивающему эффекту и минимальному числу хирургических осложнений.
- Выполнение модифицированного варианта операции Frey целесообразно при локализации кист в головке ПЖ. Применение двухэтапной тактики лечения оптимально у больных ВХП с кистообразованием: выполнение на первом этапе минимального объема вмешательства, направленного на наружное дренирование кисты или панкреатического протока для разрешения воспалительного компонента и обеспечения функционального покоя ПЖ, на втором — проведение максимально корригирующего оперативного вмешательства.
- Больным ВХП и КХП с преимущественным поражением головки ПЖ обосновано выполнение ее резекции с сохранением ДПК по методике Frey. Выбор оперативного пособия в пользу операции Beger оправдан при портальной гипертензии, обусловленной сдавлением воротной вены фиброзными тканями в зоне перешейка ПЖ.
- Выполнение ГПДР при ХП должно быть ограничено декомпенсированным стенозом ДПК на уровне головки ПЖ и невозможностью исключения в ходе оперативного пособия рака ПЖ.
About the authors
Andrey S. Pryadko
Military Medical Academy named after S.M. Kirov of the Ministry of Defense of the Russian Federation; Leningrad Regional Clinical Hospital
Author for correspondence.
Email: pradko66@mail.ru
ORCID iD: 0000-0002-7848-6704
SPIN-code: 2684-3990
candidate of medical sciences
Russian Federation, Saint PetersburgPavel N. Romashchenko
Military Medical Academy named after S.M. Kirov of the Ministry of Defense of the Russian Federation
Email: romashchenko@rambler.ru
ORCID iD: 0000-0001-8918-1730
SPIN-code: 3850-1792
doctor of medical sciences, professor
Russian Federation, Saint PetersburgRostislav R. Sedletsky
Leningrad Regional Clinical Hospital
Email: sedletsky@mail.ru
head of oncology department
Russian Federation, Saint PetersburgArsen K. Aliev
Military Medical Academy named after S.M. Kirov of the Ministry of Defense of the Russian Federation
Email: arsik-0587@mail.ru
ORCID iD: 0000-0001-5923-8804
SPIN-code: 1259-3231
candidate of medical sciences
Russian Federation, Saint PetersburgVagif M. Yaraliev
Military Medical Academy named after S.M. Kirov of the Ministry of Defense of the Russian Federation
Email: vag.1991@mail.ru
ORCID iD: 0000-0003-0966-0083
SPIN-code: 5530-3033
head of the department of purulent surgery
Russian Federation, Saint PetersburgReferences
- Ревишвили А.Ш., Кригер А.Г., Вишневский В.А., и др. Актуальные вопросы хирургии поджелудочной железы // Хирургия. Журнал им. Н.И. Пирогова. 2018. № 9. С. 5–14. doi: 10.17116/hirurgia20180915
- Rahman A., O’Connor D.B., Gather F., et al. Clinical classification and severity scoring systems in chronic pancreatitis: a systematic review // Dig Surg. 2020. Vol. 37, No. 3. P. 181–191. doi: 10.1159/000501429
- Прядко А.С., Майстренко Н.А., Ромащенко П.Н. Выбор варианта хирургического лечения хронического панкреатита с учетом морфологических изменений в поджелудочной железе // Вестник хирургии им. И.И. Грекова. 2014. Т. 173, № 3. С. 38–48. doi: 10.24884/0042-4625-2014-173-3-38-48
- Гальперин Э.И. Хронический панкреатит // Анналы хирургической гепатологии. 2009. Т. 14, № 3. С. 92–110.
- Коханенко Н.Ю., Артемьева Н.Н., Петрик С.В., и др. Двухэтапное лечение осложненного хронического панкреатита // Детская медицина Северо-Запада. 2018. Т. 7, № 1. С. 169.
- Хатьков И.Е., Цвиркун В.В., Израилов Р.Е., и др. Лапароскопические операции на поджелудочной железе: 11-летний опыт специализированного центра // Альманах клинической медицины. 2018. Т. 46, № 6. С. 640–647. doi: 10.18786/2072-0505-2018-466-640-647
- Conwell D.L., Lee L.S., Yadav D., et al. American pancreatic association practice guidelines in chronic pancreatitis evidence-based report on diagnostic guidelines // Journal of Pancreas. 2014. Vol. 43, No. 8. P. 1143–1162. doi: 10.1097/MPA.0000000000000237
- Beger H.G., Matsuno S., Cameron J.L. Diseases of the Pancreas. Current Surgical Therapy. Würzburg: Springer-Verlag, 2008.
- Гриневич В.Б., Майстренко Н.А., Прядко А.С., и др. Проблема хронического панкреатита с позиций терапевта и хирурга // Медицинский академический журнал. 2012. Т. 12, № 2. С. 35–55.
- Ромащенко П.Н., Прядко А.С., Бойко И.Ю., и др. Хронический панкреатит. Терминология, классификация, алгоритм обследования и стратегия хирургического лечения // Клиническая эндоскопия. 2018. № 1(52). С. 40–48.
- William D., Owens M.D. American Society of anesthesiologist’s physical status classification system is not a risk classification system // Anesthesiology. 2001. Vol. 94, No. 2. P. 378. doi: 10.1097/00000542-200102000-00042
Supplementary files




